来源 :今日半导体2025-04-01
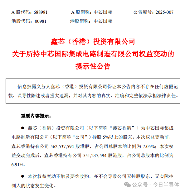
3月31日晚间,半导体行业龙头企业中芯国际发布一则重要公告,其持股5%以上的股东鑫芯(香港)投资有限公司(以下简称“鑫芯香港”)于3月28日对公司的持股权益发生变动,大基金一期启动对中芯国际的新一轮减持行动,再次引发市场广泛关注。

公告显示,此次权益变动中,鑫芯香港共减持中芯国际1130万股,减持数量占中芯国际总股本的比例约为0.14%。权益变动后,鑫芯香港对中芯国际的持股比例从之前的7.05%降至6.91%。虽然此次减持比例相对不算大,但鉴于大基金一期在半导体行业的特殊地位和影响力,以及中芯国际在全球芯片制造领域的关键角色,这一举动无疑触动了市场的敏感神经。
大基金一期全称国家集成电路产业投资基金股份有限公司,成立于2014年,旨在助力我国集成电路产业发展,通过对相关企业的投资,推动产业的技术升级和规模扩张。自成立以来,大基金一期对中芯国际等企业进行了多轮投资,在提升我国芯片制造技术水平、完善产业链布局等方面发挥了重要作用。
近年来,大基金一期陆续进入回收期,对多家投资企业进行减持。此次对中芯国际的新一轮减持,有市场分析人士认为,这或许是大基金一期正常的资金回笼操作,以便将资金重新投入到更具潜力的半导体细分领域或新兴企业,实现资金的循环利用和产业的持续扶持。毕竟,半导体行业技术迭代迅速,需要源源不断的资金投入来推动创新和发展。
然而,也有部分投资者对此次减持表示担忧。中芯国际作为我国半导体制造的核心企业,承担着突破高端芯片制造技术瓶颈的重任。尽管中芯国际在先进制程研发、产能扩充等方面取得了显著进展,但在全球半导体市场竞争日益激烈的背景下,仍面临着诸多挑战,如来自国际巨头的技术封锁、设备和原材料供应的不确定性等。大基金一期的减持是否会对中芯国际的资金状况、研发进度以及市场信心产生一定影响,成为市场关注的焦点。
中芯国际方面尚未就此次减持事件作出公开回应。但从公司过往的发展来看,其具备较强的抗风险能力和发展韧性。在技术层面,中芯国际持续加大研发投入,不断提升芯片制造工艺水平;在市场层面,公司与众多国内外客户保持着良好的合作关系,产品广泛应用于通信、消费电子、汽车等多个领域。
未来,中芯国际将如何应对大基金一期减持带来的影响,大基金一期后续是否还会有进一步的减持动作,以及半导体行业的发展走向,都值得市场持续关注。随着我国半导体产业的不断发展壮大,相信各方将共同努力,推动行业在技术创新、产业升级等方面取得更大的突破。