近期,灿芯半导体(上海)股份有限公司(下称“灿芯股份”)递交了招股书,拟在上交所科创板IPO。
本次IPO,公司拟发行股份不超过3000万股(本次发行不涉及老股东公开发售其所持有的公司股份,亦不采用超额配售选择权),发行股数占公司发行后总股本的比例不低于25%。公司拟募集资金扣除发行费用后约6亿元,将用于网络通信与计算芯片定制化解决方案平台、工业互联网与智慧城市的定制化芯片平台、高性能模拟IP建设平台。
记者发现,灿芯股份的表现有多处反常。例如,公司毛利率和研发费用持续远远落后与同行平均水平。公司毛利率不及同行均值的一半,研发费用率则低于所有同行业可比公司,仅为均值的三分之一左右。
此外,公司与中芯国际存在深厚羁绊。报告期最新一期,公司对前五大供应商的采购占总额比例已超93%,对中芯国际的采购占比已超86%。据了解,灿芯股份并无实控人和控股股东,但值得注意的是,中芯国际不仅是灿芯股份的大供应商,还是公司现在的第二大股东,曾经的第一大股东。

“反常”指标多,
问题何在?
灿芯股份是一家提供一站式芯片定制服务的集成电路设计服务企业。公司研发形成了以大型SoC定制设计技术与半导体IP开发技术为核心的全方位技术服务体系。
报告期内,灿芯股份成功流片超过450次,其中在65nm及以下逻辑工艺节点成功流片超过150次,在BCD、EFLASH、HV、SOI、LCOS、EEPROM等特色工艺节点成功流片超过100次。公司为客户提供芯片设计服务最终转化为客户品牌的芯片产品被广泛应用于物联网、工业控制、消费电子、网络通信、智慧城市、高性能计算等行业。
2019-2021年以及2022年1-6月(下称“报告期”),公司营业收入分别为40571.43万元、50612.75万元、95470.05万元和63038.95万元,实现归属于母公司所有者的净利润分别为530.86万元、1758.54万元、4383.48万元与5650.56万元,整体业绩持续增长。
值得注意的是,报告期内公司业务的毛利率波动较大。
报告期内,灿芯股份主营业务收入主要由芯片设计业务和芯片量产业务两部分组成。其中,公司芯片设计业务毛利率分别为17.85%、27.90%、21.94%和14.96%,芯片量产业务毛利率分别为15.28%、12.89%、14.48%和18.47%,毛利率波动较大。
不仅如此,灿芯股份的综合毛利率在报告期内一直低于同行平均水平,甚至不及同行均值的一半。
报告期内,同行可比公司毛利率分别36.40%、35.32%、37.86%、37.55%。同时期,灿芯股份的综合毛利率分别为15.9%、17.25%、17.1%、17.6%,四期数值均低于同行业可比公司均值的一半。

事实上,灿芯股份表现远低于同行平均水平且怪异的,不止综合毛利率这一项。
作为一家拟在科创板IPO的企业,研发实力往往是公司发力的重点。截至报告期末,灿芯股份拥有的研发人员数量为154人,占公司员工总数的比例达到了66.67%。
但奇怪的是,报告期内,公司研发费用率有时不及同行均值的三分之一,甚至还在一路下滑。
报告期各期,公司研发费用分别为3257.05万元、3915.47万元、6598.62万元与3458.35万元,占营业收入的比例分别为8.03%、7.74%、6.91%和5.49%,逐年下滑。
对比同行业可比公司情况之后,灿芯股份在研发费用率方面的问题似乎显得更加严峻。
报告期内,同行业可比公司的研发费用率平均值分别为25.14%、22.26%、19.02%、18.1%。可以看出,灿芯股份的研发费用率仅为同行可比公司均值的三分之一左右,低于申报稿中所列的全部同行可比公司。

灿芯股份解释称,公司研发费用率较低有两大原因。首先,公司芯片量产业务收入占比较高,芯片量产业务系由公司芯片设计业务(NRE)转化,相关收入规模较大导致公司收入基数较大。第二,公司将所有人员的股份支付费用计入管理费用。
对此,上交所问询要求灿芯股份解释说明公司研发活动和研发人员的认定标准,研发活动与生产活动的划分是否清晰,报告期各期研发人员数量及变动原因、在设计和量产上的人员分布情况,是否存在同时从事研发工作和设计、量产业务等其他工作的情况及合理性,并结合前述情况说明研发人员的认定、相关成本费用的归集是否准确。
此外,在问询回复中,公司披露了扣除股份激励后的研发费用率与同行业可比公司对比情况。
扣除股份支付影响后,2020-2022年,公司研发费用率(扣除股权激励)分别为7.74%、6.91%与6.54%,总体仍低于同行业可比公司。

与中芯国际羁绊深厚,
到底谁“当家”?
灿芯股份所处集成电路行业产业链主要由集成电路设计、晶圆制造和封装测试等环节组成。
简单来说,集成电路企业按照是否自建晶圆生产线及封装测试生产线可以主要分为两种经营模式:IDM模式和Fabless模式。在IDM模式下,企业集芯片设计、制造、封装和测试等多个产业链环节于一体,可自主完成芯片设计到量产交付的全部工作,知名公司有三星电子、英特尔等。而Fabless模式即无晶圆厂制造模式,该种经营模式的企业专注于集成电路的设计、研发和销售,将晶圆制造、封装测试等生产环节委托给专业的晶圆代工厂商和芯片封装测试厂商完成,此类知名公司有高通、博通等。
灿芯股份在招股书中表示,公司为典型的采用Fabless经营模式的集成电路设计服务企业,专注于为客户提供一站式芯片定制服务,对于芯片产业链的生产制造、封装及测试等生产环节采用委托第三方企业代工的方式完成。
但灿芯股份又在招股书中声明,公司与其他同模式企业存在一定差异,即公司作为芯片设计服务公司,并不通过销售自有品牌芯片产品实现收入,而是依托自身IP及SoC定制开发能力为芯片设计公司及系统厂商等客户提供一站式芯片定制服务开展业务。
不管公司属于“典型的”还是“特别的”Fabless经营模式,都不能忽视的是其对供应商的高度依赖,尤其是对中芯国际产生的高比例采购。
报告期各期,公司向前五大供应商合计采购金额占当期采购总额的比例分别为88.40%、84.93%、86.39%与93.30%,一直保持在80%以上,最新一期已超90%,其中绝大部分是对中芯国际的采购。
报告期内,公司在向中芯国际的采购金额占当期采购总额的比例分别为80.40%、69.02%、77.25%与86.62%。
公司对此解释称,由于集成电路行业的特殊性,晶圆生产制造环节对技术及资金规模要求较高且市场集中度很高,能够满足公司业务需求的具备先进工艺的厂商数量更少。行业内,众多集成电路设计企业出于工艺稳定性和批量采购成本优势等方面的考虑,往往仅选择个别晶圆厂和封测厂进行合作。
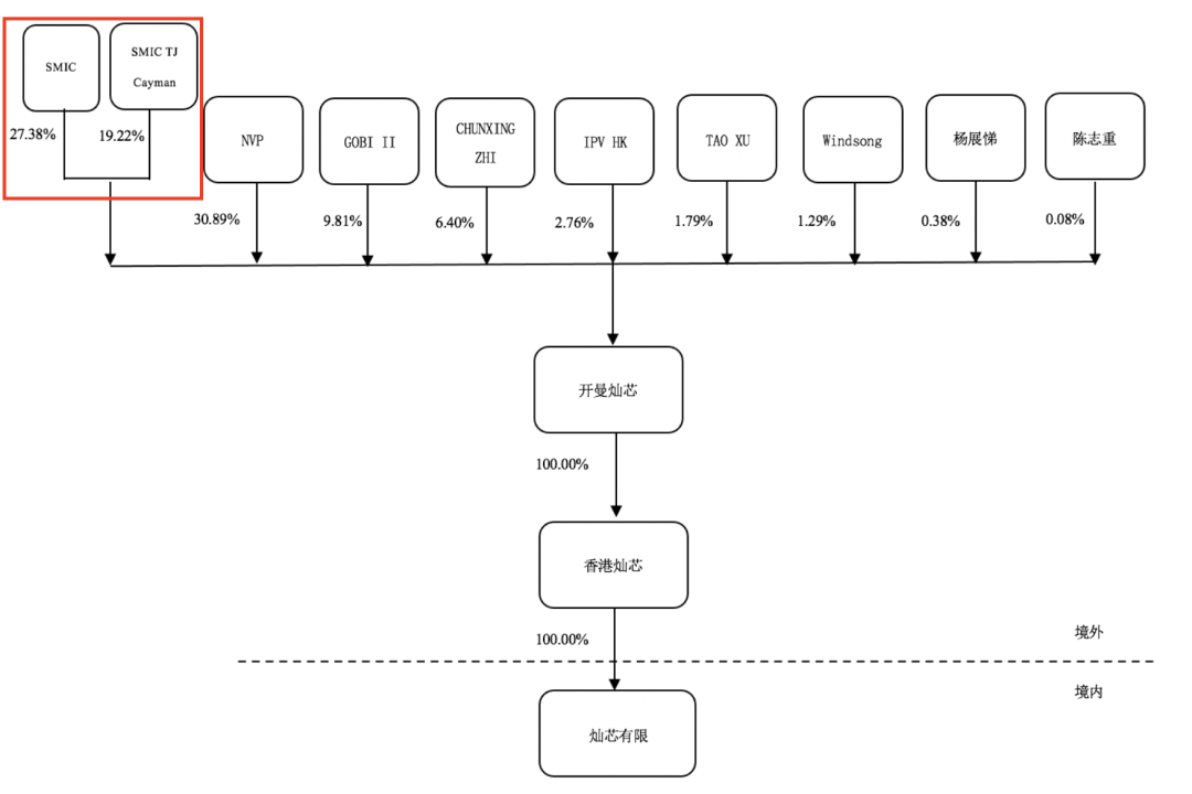
而中芯控股是公司的第二大股东。根据《中芯国际2022年半年度报告》及其他公开资料查询,中芯控股系中芯国际的全资子公司。因此实际上,中芯国际为灿芯股份第二大股东。
截止招股书签署日,公司股权较为分散,且单个主体无法控制股东会或董事会多数席位,公司无实际控制人和控股股东,第一大股东庄志青及其一致行动人合计持有公司19.82%股份。
如果把时间倒回到香港灿芯、灿芯有限(灿芯股份的前身)设立之初,可以发现中芯国际的身影一直存在。
SMIC即为中芯国际,SMIC TJ Cayman系中芯国际位于开曼的全资子公司。根据香港灿芯和灿芯有限的股权结构,彼时通过股权穿透,SMIC与SMIC TJ Cayman共持有香港灿芯46.6%的股权。

自此到2022年9月前,中芯控股曾长期为灿芯股份的第一大股东,2020年11月前其持股比例基本均在30%以上。
2022年8月,中芯控股将其持有公司3.50%股权,对应公司3150000股股权转让给上海灿巢,将其持有公司1.00%股权,对应公司900000股股权转让给上海灿青。同年9月26日,上述各方签署《股权转让协议》。
根据庄志青、上海维灿、上海灿谦、上海灿成、上海灿质、上海灿玺、上海灿洛、上海灿奎、上海灿炎、上海灿青、上海灿巢于2022年9月26日共同签署的《一致行动协议》,上述各方自2022年9月26日起建立一致行动关系,互为一致行动人。目前,庄志青及其一致行动人为公司第一大股东。
上交所审核机构对于公司的中芯控股股权转让细节以及到底谁“当家”的问题,也予以了较多关注。
审核机构在问询函中,要求公司解释说明2022年9月中芯控股股权转让的原因、转让价格公允性,在以较低价格转让的情况下是否与上海灿巢、上海灿青构成一致行动关系,在中芯控股长期持股比例超过30%并为灿芯股份第一大股东的情况下,未(曾)将中芯控股认定为灿芯股份控股股东或实际控制人的原因及合理性,是否符合《上海证券交易所科创板股票发行上市审核问答(二)》第5项的规定。
此外,审核机构还要求灿芯股份说明,2022年9月中芯控股股权转让和庄志青等相关股东签署一致行动协议签订是否为一揽子交易安排,是否符合股东真实意思表示及灿芯股份实际情况,是否附带其他利益安排;要求公司进一步说明中芯控股或庄志青等相关股东过去及现在是否为公司实际控制人或共同实际控制人,灿芯股份认定无实际控制人是否准确,以及第一大股东发生变化是否构成最近两年灿芯股份控制权发生变更等。
对此,灿芯股份作出了相关解释。公司称,2022年9月中芯控股股权转让及庄志青等相关股东签署一致行动协议均为股东真实的意思表示,不是一揽子交易安排,符合公司的实际情况,未附带其他利益安排。前述股东之间不存在实质享有灿芯股份的共同控制权,且中芯控股、庄志青及其一致行动人均已就前述事项进行确认及出具了相关承诺。公司称,灿芯股份股权及控制结构最近两年没有发生重大变化,始终为无实际控制人。
另外,还有一项特殊情况的存在需要注意。
NVP目前持有灿芯股份13.4651%股份,为公司第三大股东。NVP的主要有限合伙人为美国富国银行(WellsFargo Co)的子公司。由于美国法规要求,NVP声明放弃其持有的部分公司股份对应的表决权,以使表决权比例限定在不超过公司有表决权的股份总数的4.9999%;如因灿芯股份上市或其他任何原因导致NVP保留持有表决权的股份比例高于或低于4.9999%时,弃权股份数量相应调整,直至其拥有的表决权比例为4.9999%。
换言之,第三大股东的控制权因政策原因较为有限。在此背景下,NVP或将难以行使大股东权利,而前两大股东,庄志青及其一致行动人和中芯国际的意见对公司而言变得更加重要。