来源 :挖贝网2022-03-28
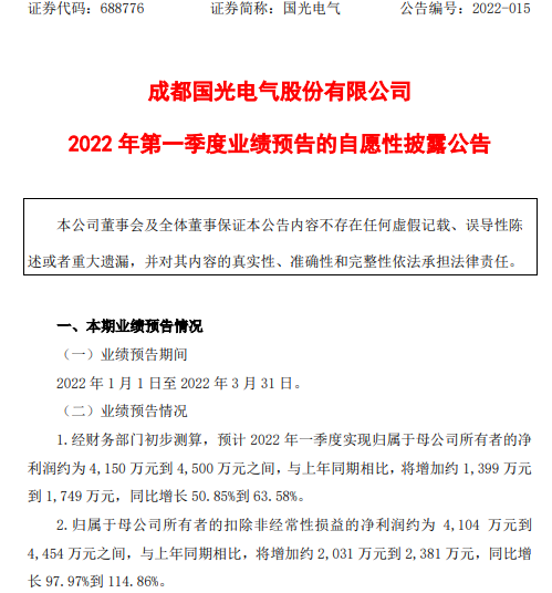
2月25日,国光电气(688776)发布2022年一季度业绩预告公告:预计2022年一季度实现归属于母公司所有者的净利润约为4,150万元到4,500万元之间,与上年同期相比,将增加约1,399万元到1,749万元,同比增长50.85%到63.58%。

公告显示,业绩预告期间为2022年1月1日至2022年3月31日,预计2022年一季度归属于母公司所有者的扣除非经常性损益的净利润约为4,104万元到4,454万元之间,与上年同期相比,将增加约2,031万元到2,381万元,同比增长97.97%到114.86%。
2022年公司积极部署,持续加强内部管理与营销工作,公司主营业务保持良好发展态势。核工业领域,凭借新品验证定型实现批量销售,推动该板块经营业绩进入快速上升通道,收入增长200%以上;微波器件领域,军工行业整体景气,产品销售稳步增长,收入增长50%以上。公司整体利润同步增长。公司紧跟行业发展方向,积极推进新产品研发及技术改进,加大研发投入,本期研发费用显著提高。
挖贝网资料显示,国光电气专业从事真空及微波应用产品研发、生产和销售。