
【导语】
在半导体行业迎来复苏的2024年,灿芯股份(688691.SH)为何在上市首年就业绩变脸?
4月27日晚,灿芯股份交出了上市后的首份“年度成绩单”。财报显示,2024年,灿芯股份的营业收入同比下滑18.77%至10.90亿元,归母净利润骤降64.19%至6104.72万元;而2025年第一季度业绩进一步恶化,营收同比暴跌59.23%,归母净利润由盈转亏至-2581.31万元,净利率更是跌至-18.59%。
从IPO时的资本宠儿到上市后的业绩失速,灿芯股份的发展曲线陡然弯折,令人瞠目结舌。这家背靠半导体巨头中芯国际(688981.SH)的芯片设计企业,正陷入“大树底下难乘凉”的尴尬局面。
4月28—29日,就业绩变脸、客户结构变化等问题,时代商业研究院向灿芯股份发函并致电询问。截至发稿,对方仍未回复相关问题。
【摘要】
1.上市首年业绩变脸。与上市前的业绩持续增长形成鲜明对比,灿芯股份上市首年即遭遇“滑铁卢”——2024年,其营收同比锐减18.77%,归母净利润同比暴跌超60%。2025年第一季度,该公司的营收同比暴跌59.23%,并由盈转亏。
2.竞争对手芯片设计业务逆势大增近五成。2024年,灿芯股份的芯片设计业务实现收入2.81亿元,同比下降28.89%。同期,竞争对手芯原股份(688521.SH)的同类业务实现收入7.25亿元,同比劲增47.18%。尤其是2024年下半年,芯原股份的芯片设计业务收入同比猛增81.00%。
3.加速布局高潜力新场景。面对行业周期波动及业绩压力,灿芯股份欲通过技术深耕与场景拓展,在巩固核心业务优势的同时,聚焦汽车电子、端侧AI、AI+IoT等高潜力赛道,以多元化战略打开市场空间。
4.关注研发突围和市场转型。目前,灿芯股份正加速构建从单一业务驱动向多元技术平台支撑的发展模式,这一转型成效将成为其在半导体国产化浪潮中抢占核心赛道、实现长期价值跃迁的关键变量。对投资者而言,需重点关注三大信号:研发成果转化效率、车规级MCU的量产进度以及工业控制领域的突破。
【正文】
一、上市首年业绩变脸
作为科创板备受瞩目的明星企业,灿芯股份的上市之路承载市场厚望。2024年4月,这家坐拥中芯国际、湖北小米长江产业投资管理基金有限公司(简称“小米产业基金”)两大产业资本股东的芯片定制服务商成功登陆科创板,并凭借行业头部资本背书与芯片设计赛道的高成长预期,迅速成为市场焦点。
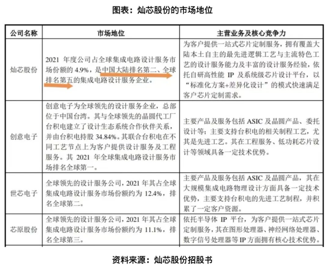
招股书显示,2021年,灿芯股份在全球芯片设计服务领域占据重要席位,不仅位列中国内地第二,更跻身全球前五,其市场地位可见一斑。

从业务结构来看,灿芯股份聚焦系统级芯片(SoC)一站式定制服务,定制芯片包括系统主控芯片、光通信芯片、5G基带芯片、卫星通信芯片、网络交换机芯片、FPGA芯片、无线射频芯片等关键芯片,上述产品被广泛应用于物联网、工业控制、网络通信、高性能计算等众多高技术产业领域。这本应是其业绩增长的稳定基本盘,但现实令人大跌眼镜。
上市首年,灿芯股份业绩遭遇“滑铁卢”。2024年,该公司的营收同比锐减18.77%,归母净利润更是同比暴跌超60%。进入2025年,该公司的业绩颓势非但未能扭转,反而加速恶化。2025年第一季度,灿芯股份的营收同比暴跌59.23%,归母净利润同比下滑146.35%,直接由盈转亏;净利率从2024年的5.60%骤降至-18.59%。
颇具戏剧性的是,灿芯股份上市前后的业绩表现犹如“冰火两重天”。上市前,灿芯股份业绩持续增长,尤其是2022—2023年,其归母净利润呈爆发式增长态势,分别同比增长117.53%、79.70%。亮眼的增长曲线曾让投资者对其未来充满憧憬。
灿芯股份在年报中解释称,2024年度,公司营业收入下降,主要系芯片设计业务项目体量整体较前期有所下降,以及芯片量产业务部分客户终端需求变动所致。同时,受公司研发费用增长等因素影响,归母净利润也有所下滑。
值得玩味的是,在芯片设计这一核心赛道上,灿芯股份与老对手芯原股份的业绩走势正上演“冰火两重天”。
年报显示,2024年,灿芯股份的芯片设计业务实现收入2.81亿元,同比下降28.89%,成为拖累整体业绩的主因。
反观芯原股份,2024年,该公司的芯片设计业务实现收入7.25亿元,同比劲增47.18%。尤其是2024年下半年,其芯片设计业务收入同比猛增81.00%。
芯原股份在年报中表示,2024年上半年,半导体产业逐步复苏,公司自第二季度起,经营情况快速扭转。2024年第二季度,公司的营业收入规模同比恢复到行业周期下行前的水平,第三季度营业收入创历年同期新高。
可见,这种此消彼长的对比,不仅凸显出灿芯股份在市场竞争力与业务韧性上的短板,更折射出两者在技术布局、客户结构及周期应对策略上的显著差异。
二、加速布局高潜力新场景
面对行业周期波动及业绩压力,灿芯股份欲通过技术深耕与场景拓展,在巩固核心业务优势的同时,聚焦汽车电子、端侧AI、AI+IoT等高潜力赛道,以多元化战略打开市场空间。
年报显示,2024年,灿芯股份的研发费用为1.28亿元,同比增长18.12%,在ISP(图像信号处理器)、车规级MCU(微控制单元)、Wi-Fi+BLE Combo(无线通信组合芯片)、ADC(模数转换器)等领域持续加大研发攻坚,以形成“现有业务稳基盘、新兴领域筑增量”的发展格局。
在作为战略重点的车规MCU领域,灿芯股份已获得ISO 26262汽车功能安全管理体系认证,实现随机故障安全等级ASIL B级和系统性故障安全等级ASIL D级的双重突破。截至2024年末,灿芯股份的车规MCU芯片样片已进入后仿验证阶段,同步推进多款IP产品的车规级认证工作,并已与车规MCU及车规IP领域的一系列客户开展了合作接洽。
在端侧AI与AI+IoT领域,灿芯股份依托ISP技术优势,通过优化红外图像处理等算法以及提升图像处理能力,使产品技术进一步满足安防、监控、智慧城市、智能家电等领域多样化的应用需求;其Wi-Fi+BLE Combo芯片研发聚焦物联网连接市场,布局高集成度、低功耗无线通信方案,以满足智能家居、工业物联网等场景的连接需求;其研发的二代SAR ADC,则瞄准工业控制、消费电子等领域,推进高精度、高可靠性模数转换技术的产业化应用。
三、核心观点:关注研发突围和市场转型
时代商业研究院认为,短期来看,2025年第一季度的亏损预示着灿芯股份仍受行业周期底部震荡的影响,尚未完全穿越周期低谷;长期而言,灿芯股份正通过技术研发的纵深突破与市场场景的横向拓展,加速构建从单一业务驱动向多元技术平台支撑的发展模式,这一转型成效将成为其在半导体国产化浪潮中抢占核心赛道、实现长期价值跃迁的关键变量。
对投资者而言,需重点关注三大信号:研发成果转化效率、车规级MCU的量产进度、工业控制领域的突破。若这些指标在2025年下半年出现积极变化,如核心技术专利转化为量产产品、车规芯片获得定点订单等,灿芯股份或迎来业绩与估值的双重修复拐点。