来源 :华恒生物2025-11-06
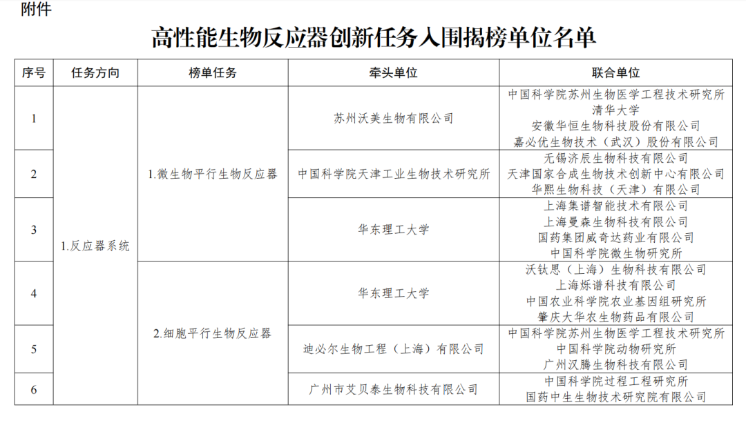
近日,工业和信息化部正式公示了“高性能生物反应器创新任务”揭榜挂帅入围单位名单,安徽华恒生物科技股份有限公司作为联合单位成功入围“微生物平行生物反应器”方向任务榜单。

此次入围,标志着华恒生物在生物制造核心装备领域的技术实力与创新潜力获得了国家层面的高度认可。
作为联合攻关团队的重要一员,我们将与苏州沃美生物,中国科学院苏州生物医学工程技术研究所,清华大学,及嘉必优生物技术(武汉)股份有限公司通力合作,共同致力于突破生物反应器关键技术,为增强我国生物制造关键装备的自主可控与供给保障能力贡献“华恒力量”。