来源 :汇宇制药2023-05-08
近日,汇宇制药汇阔?氟尿嘧啶注射液(化学药品4类)经国家药品监督管理局公告,批准上市,本次为10ml:0.25g; 10ml:0.5g双规格获批。


外包装效果图仅供预览,请以实际批准为准
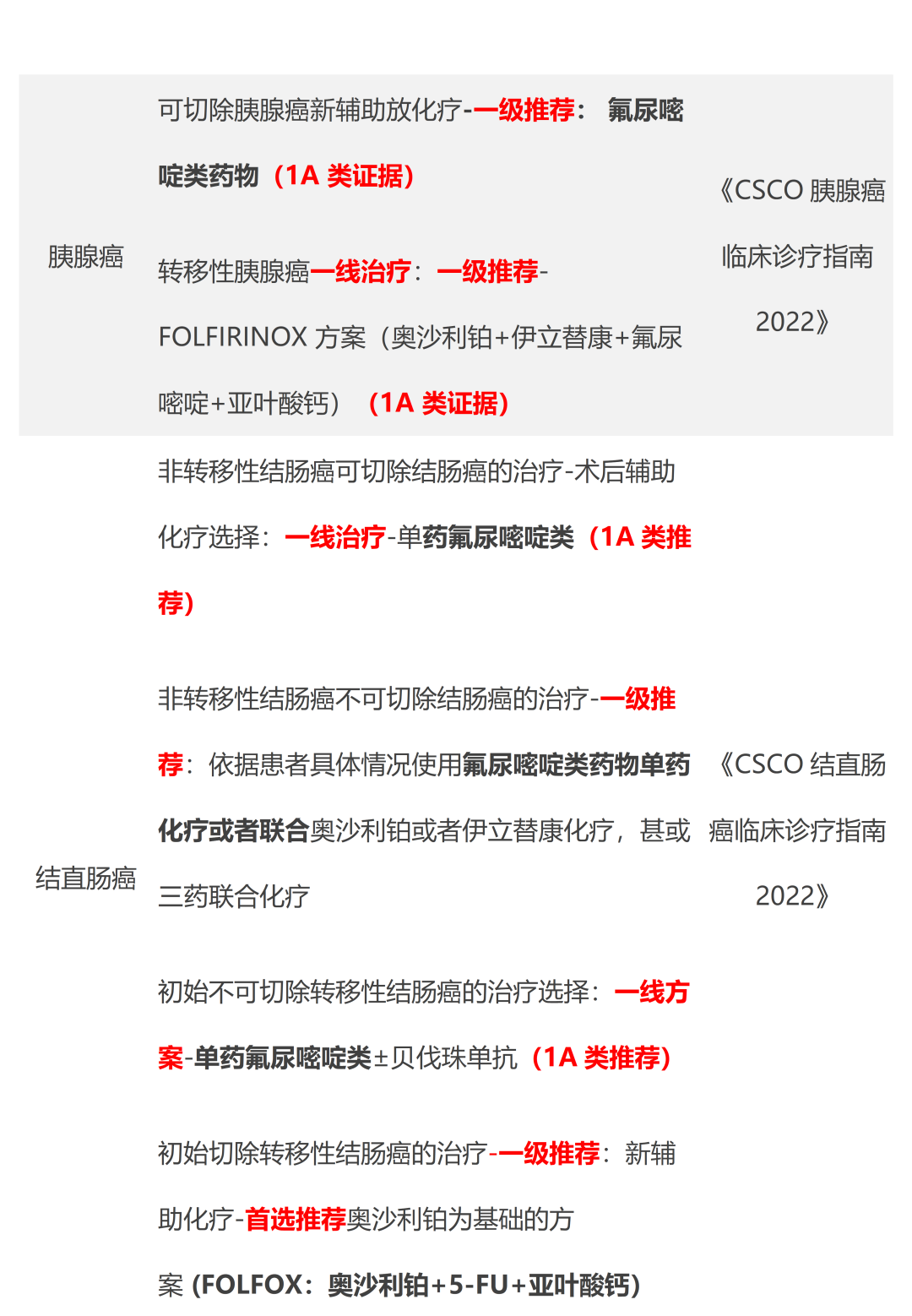
氟尿嘧啶的抗瘤谱较广,适用于消化道肿瘤、绒毛膜上皮癌、乳腺癌、卵巢癌、肺癌、宫颈癌、膀胱癌及皮肤癌等,是国内外一线推荐化疗用药。并且氟尿嘧啶覆盖结直肠癌、胃癌的全程治疗,在消化道肿瘤治疗中为优选用药,多癌种用药询证证据充足。


氟尿嘧啶注射液是医保甲类、国家基药目录药品(10ml:0.25g),暂未启动国家集采。目前临床以小规格为主,医院多为一品一规在院,10ml:0.5g 大规格有更多的医院准入机会。
根据米内网全国放大版中国城市公立医院化学药终端竞争格局数据,氟尿嘧啶2021年销售额11.6亿,注射剂产品销售额占比大于99%;

(来源:米内网中国城市公立医疗机构药品终端竞争格局)
汇宇制药始终践行“为全球患者提供疗效确切、质量精湛、价格合理的药品,让癌症成为一种可以控制的慢性病”的使命。截至目前,公司共有16个产品获批上市,涵盖实体瘤、血肿、肿瘤辅助用药及神经领域等疾病,超20个品规提交注册,待CDE批准。随着新产品的不断上市,汇宇制药将会为临床提供更多优质的药品。