chaguwang.cn-查股网.中国
查股网.CN
清越科技(688496)内幕信息消息披露
 
个股最新内幕信息查询:    
 

清越科技造假疑云:行政处罚若坐实,退市名单或现“科技黑马”?

http://www.chaguwang.cn  2026-02-09  清越科技内幕信息

来源 :标点财经2026-02-09

  江苏证监局曾对清越科技出具警示函,随后不久,证监会便对清越科技启动立案调查

  投资时间网、标点财经研究员  习羽

  苏州清越光电科技股份有限公司(下称清越科技,688496.SH)正面临着自上市以来最为严峻的经营与监管考验。

  因涉嫌定期报告等财务数据虚假记载,清越科技已被证监会正式立案调查。监管方已对其采取行政保全措施,冻结3个证券账户内163.13万股回购股份,以及7个募集资金专户(含理财专户)内1.34亿元本金及孳息。

  值得关注的是,清越科技此次被冻结的回购股份,原本是作为传递发展信心、稳定股价的重要举措而推出的,如今却因涉案调查而被采取行政保全措施冻结,这一反差进一步加剧了市场疑虑。

  清越科技关于部分证券账户、银行账户被冻结的公告

  资料来源:公司公告

  事实上,清越科技的合规隐患早在此前就已初现端倪。2025年8月,江苏证监局曾对其出具警示函,明确指出公司存在募集资金使用违规、收入确认方法不当以及关联交易未及时披露等多种问题,而在警示函出具后不久,证监会便对清越科技启动立案调查。

  业内人士认为,此次涉嫌定期报告财务数据虚假记载的情况,与前期这些违规行为存在高度关联,过往的违规线索或许会成为证监会深入调查的关键切入点。

  投资时间网、标点财经研究员注意到,外界对于清越科技财务信息的质疑,根源在于其经营状况的持续恶化。该公司起源于清华大学有机光电子实验室OLED项目组,曾凭借深厚的技术积累,搭建起以PMOLED、电子纸模组、硅基OLED微显示器为核心的业务体系,还荣获国家专精特新“小巨人”企业、国家知识产权优势企业等多项重量级资质。

  然而,过往的荣誉难以掩盖近年来的经营颓势,自2023年起,清越科技的业绩由盈转亏,且亏损幅度在2025年有加剧之势。

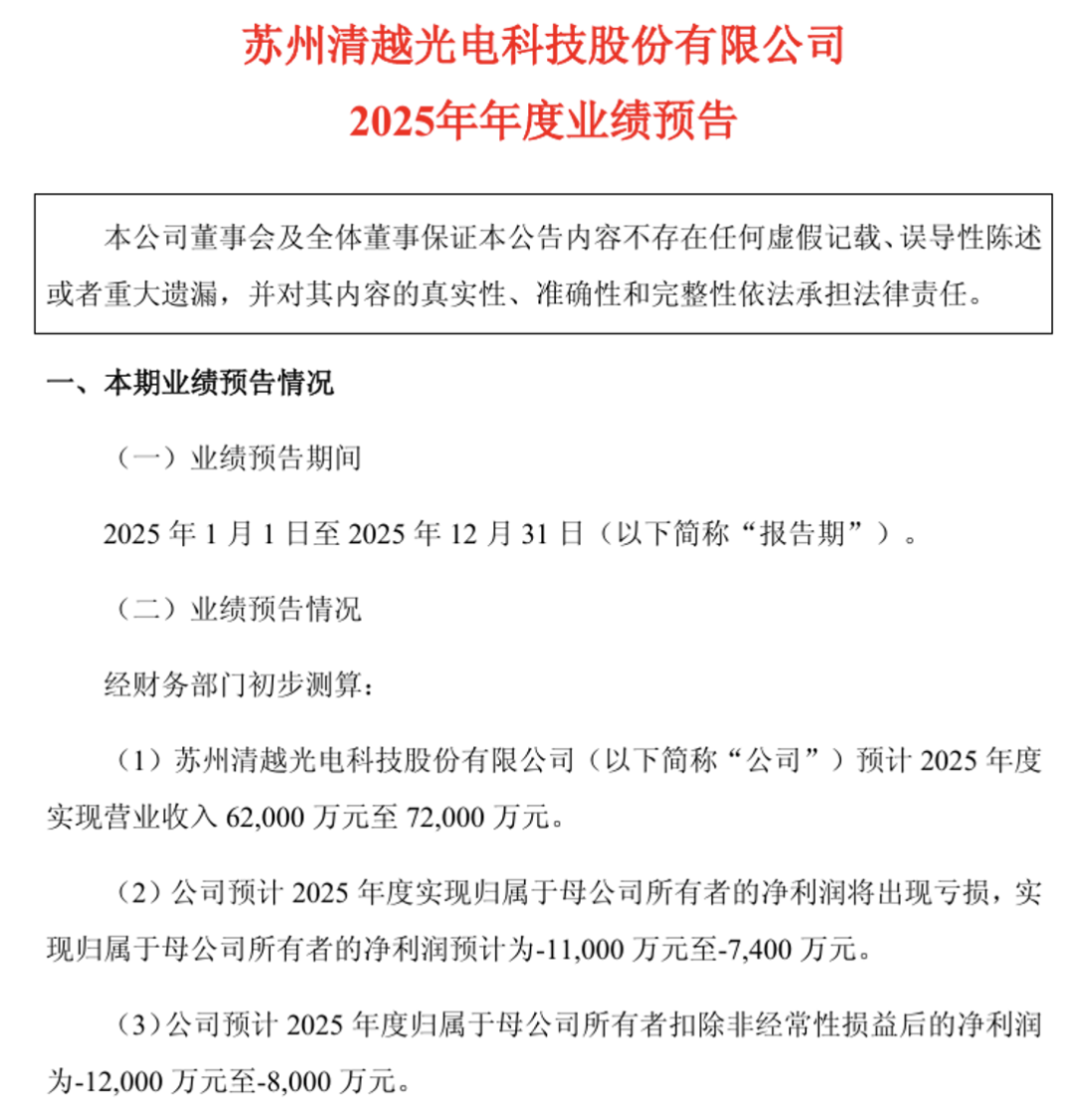
  从2025年的业绩表现来看,清越科技累计亏损随时间逐步增加。第一季度亏损1598.84万元,上半年亏损额增至3076.49万元,前三季度累计亏损进一步达4335.34万元。根据近期披露的2025年业绩预告,公司预计亏损区间在7400万元至1.1亿元之间。

  清越科技2025年业绩预告

  数据来源:公司公告

  分析认为,公司业绩持续下滑是多重经营难题的集中显现。其中,大客户依赖风险的集中释放,对公司营收造成直接且关键的影响。

  依据公司2023年报问询函回复公告,清越科技电子纸模组业务超过99%的收入来源于汉朔科技。因汉朔科技自建的电子纸模组产线于2022年投入生产,2023年产能释放后,其显著缩减了对外采购规模,致使清越科技电子纸模组业务收入同比下滑34.47%,这也成为该公司2023年业绩由盈利转为亏损的关键因素之一。

  与此同时,行业环境的深刻变革进一步加剧了公司的经营压力。清越科技在2025年业绩预告中指出,受全球电子纸市场结构性调整和终端价格竞争加剧的影响,公司电子纸业务的收入同比有所降低,毛利水平面临压力;且库存产品计提的资产减值准备金额有所增多,导致公司业绩出现下滑。

  相较于外部环境带来的冲击,清越科技面临的更为深层的问题是核心业务战略聚焦不足、运营资源配置效率偏低。作为以PMOLED、电子纸模组、硅基OLED微显示器为核心的显示技术企业,公司近年来核心业务未形成持续的竞争壁垒,叠加大客户依赖导致核心业务收入大幅波动,而对新业务、新场景的布局尚未形成有效营收支撑。这种核心业务根基不稳、新业务突破乏力的经营状态,不仅分散了本就紧张的研发、管理和资金资源,拖累整体经营效率,更暴露出公司战略落地能力不足、内在造血能力薄弱的核心短板,为后续经营持续承压埋下诸多隐患。

  财务数据显示,2025年前三季度,清越科技筹资活动现金流净流出1387.65万元,主因偿债支出高且新增融资未能覆盖缺口,外部融资纾困效果受限;同期投资活动现金流升至7273.98万元。值得关注的是,增长系收回投资而非产业扩张,为公司经营承压下的流动性补充策略,而这也从侧面反映出其核心业务的现金造血能力存在欠缺。

  分析认为,清越科技2025年业绩持续下滑,且外部融资支持有限,财务状况承受较大压力。据公告披露,证监会对其涉嫌财务数据虚假记载的调查仍在持续,若行政处罚认定事实触及重大违法强制退市情形,公司股票将被强制退市。

查股网为非盈利性网站 本页为转载如有版权问题请联系 767871486@qq.comQQ:767871486
Copyright 2007-2025
www.chaguwang.cn 查股网