来源 :南芯半导体2025-05-16
今日,南芯科技(证券代码:688484)宣布推出带控制引脚的锂电保护芯片 SC5617E,有助于解决硅负极电池的应用痛点。SC5617E 面向单节锂电池充放电,具备高精度、低功耗和智能控制三大优势,为手机、平板等移动设备的单节电池包提供更加智能高效、安全准确的 BMS 解决方案。

多重模式,全生命周期守护电池安全
电池的安全性是电子设备可靠运行的关键。在充放电过程中,如果无法基于系统实时情况调节充放电电压,锂电池很容易进入过度充电或过度放电的状态,造成安全隐患,降低使用寿命。针对硅负极电池,多数 BMS 芯片按照常规石墨电池的欠压点关机,导致低压区的能量无法被充分利用;而如果直接把欠压点调低,则可能产生电池鼓包的情况。
SC5617E 能实时监测电池包的电流、电压等状态,且可以通过 CTRL 引脚动态调节欠压点,在守护整个充放电周期安全性的同时,充分利用硅负极电池低压区的能量。SC5617E 通过测量 VDD 和 VSS 引脚间压降来监测电池包电压;通过测量 CS 和 VSS 引脚间压降,并结合外部电流采样电阻来监测电池包电流;通过 VM 引脚监测充电器和负载连接状态,从而实现不同安全模式的逻辑选择。芯片可支持五种模式:普通模式、过压模式、欠压模式、放电过流模式和充电过流模式,并通过控制充电及放电 FET 的开启或关闭,实现不同模式的切换。此外,南芯科技还提供通用锂保 SC5617A 和 SC5617F,支持零伏禁充和允充两种功能,适应客户不同应用场景。

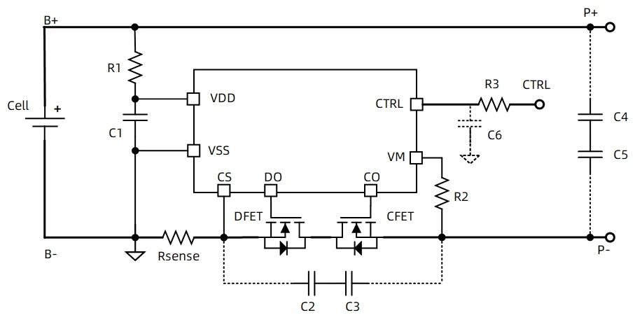
SC5617E 典型使用电路
多种选择,尽显出众性能
SC5617E 具备高精度、低功耗、智能控制三大核心优势。
高精度电流/电压测量是实现高效保护的基础,SC5617E 通过采集电压和电流信息,可准确地识别电池运行过程中的异常情况,提升设备的安全性和稳定性。SC5617E 的功耗仅 2.4μA,待机功耗更是低至 0.46μA,不仅能延长电池使用寿命,还能满足可穿戴设备等功耗敏感设备的需求。此外,SC5617E 集成了强大的智能控制功能,通过外部控制引脚 CTRL,不仅可以动态调节欠压点,还能灵活控制芯片进入不同的工作模式。
SC5617E 提供两组控制功能:
A 组:动态过放调压模式+运输模式+产线测试模式
B 组:充电关闭模式
在运输模式下,放电功能被禁用,可减少电池在运输过程中的自放电流失,延长电池存储时间,功耗低至 80nA;在充电关闭模式下,充电功能被禁用,适应折叠屏等手机并联充电的应用;在产线测试模式下,放电功能和充电功能均被禁用,可用于产线主板功耗测试。这些控制功能能够满足不同设备在不同使用场景下的多样化需求。
南芯科技电池管理芯片家族
南芯科技提供单节及多串电池的保护方案,可精确监测过压、欠压、过流等异常状态,并执行相应的保护措施。针对不同电芯要求及终端应用特点,我们的解决方案覆盖不同的检测精度、保护逻辑和功耗管理,适配多种产品需求。SC5617E 为移动设备单节电池充电提供高精度、低功耗、智能控制的多样化灵活解决方案。