chaguwang.cn-查股网.中国
查股网.CN
华熙生物(688363)内幕信息消息披露
 
个股最新内幕信息查询:    
 

联合利华、华熙生物子公司“翻车”了!

http://www.chaguwang.cn  2025-11-06  华熙生物内幕信息

来源 :新浪财经2025-11-06

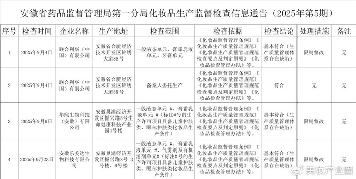
  近日,安徽省药品监督管理局第一分局发布了化妆品生产监督检查信息通告(2025年第5期)(以下简称“通告”)。

  通告显示,联合利华(中国)有限公司(以下简称“联合利华中国”)、华熙生物科技(安徽)有限公司(以下简称“华熙安徽”)、安徽乐美达生物科技有限公司(以下简称“乐美达”)3家化妆品生产企业在接受检查后,被认定为“基本符合(生产质量管理体系存在缺陷)”,处理措施为限期整改。

  值得关注的是,华熙安徽、乐美达二者均是华熙生物旗下全资子公司。

  在化妆品行业监管持续趋严的背景下,行业头部企业及其关联公司接连被发现存在问题,释放出监管无差别、零容忍的强烈信号。

  一联合利华、华熙生物子公司遭限期整改

  根据通告,本次检查于2025年9月期间开展,依据《化妆品监督管理条例》《化妆品生产质量管理规范》《化妆品生产质量管理规范检查要点及判定原则》等相关法规执行。

  图源:安徽省药品监督管理局

  检查范围覆盖企业多个生产许可项目,包括一般液态单元、膏霜乳液单元等。

  值得关注的是,联合利华中国在通告中两次被列出检查记录。

  该公司于9月4日接受针对“一般液态单元、膏霜乳液单元、牙膏单元”的现场检查,结论为“基本符合(生产质量管理体系存在缺陷)”,需限期整改。

  同日,对其“备案人委托生产”活动的检查结论则为“符合”,未要求采取处理措施。

  此外,华熙安徽与乐美达的检查结论同样为“基本符合(生产质量管理体系存在缺陷)”,均被要求限期整改。

  通告显示,华熙安徽与乐美达的部分生产许可项目具备儿童护肤类、眼部护肤类化妆品的生产条件。

  据了解,华熙安徽与乐美达均为华熙生物全资子公司,且地点均在安徽巢湖经济开发区。

  就旗下两家子公司被要求限期整改一事,华熙生物对媒体回应称,本次检查属于药品监督管理部门常规监管安排,涉及多家企业,相关问题不影响已上市产品的质量安全,也不影响公司质量管理体系的整体有效运行。

  二背靠华熙生物,也逃不过“限期整改”?

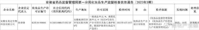
  值得关注的是,这并非乐美达首次因合规问题被要求限期整改。

  2023年4月,安徽省药品监督管理局第一分局发布的化妆品生产监督检查信息通告(2023年第3期)显示,乐美达在日常检查中被发现存在10项缺陷,同样被责令限期整改。

  图源:安徽省药品监督管理局

  公开信息显示,乐美达成立于2018年,注册资本1000万元,法定代表人及董事为汤文。汤文同时担任华熙生物安徽巢湖生产基地总经理。

  2023年,汤文曾对媒体公开表示,“华熙生物巢湖生产基地于2018年建立,已投资数亿元打造智能生产示范车间,重点布局信息化与数字化,实现了智能化管理与生产,通过数据分析显著提升了生产及运营效率。”

  据了解,乐美达主要从事以透明质酸(玻尿酸)为主要原料的化妆品研发、生产和销售,并为客户提供OEM/ODM服务。

  其产品涵盖软安瓶次抛原液、精华、面膜、二元罐喷雾、水乳膏霜等。此外,该公司还开发了适用于不同仪器使用的轻医美安瓶系列。

  据国家药监局普通化妆品备案平台信息显示,乐美达合作的品牌包括SOOSELF、小媄人、珂薇、芭芭多、善木之心、小盏花,以及团购平台细莫等。

  而华熙安徽则成立于2022年,注册资本同为1000万元,法定代表人及董事同样为汤文。

  备案信息显示,华熙安徽主要为华熙生物旗下口腔健康品牌WO生产牙膏,并为DAYA+、卫可丽等品牌代工美妆产品。

  尽管乐美达与华熙安徽背靠华熙生物,在透明质酸原料和化妆品加工领域具备技术与规模优势,并继承了华熙生物在全产业链上的技术积淀与资源支持,但作为化妆品生产企业,两者在质量管理的持续性与精细化方面仍有提升空间。

  而这,无疑也反映出华熙生物在快速扩张过程中,质量管理体系的完善仍面临一定挑战。

  三化妆品代工正在批量出清

  近年来,随着《化妆品监督管理条例》的实施,化妆品行业监管力度持续加大,被检出生产质量管理体系存在缺陷的代工企业数量显著增多。

  据美妆产业圈梳理,近期因生产质量管理体系存在缺陷被要求整改的化妆品企业中,广东作为国内化妆品代工产业集聚区,被通报企业数量最多,达46家。

  值得注意的是,尽管均为“整改”,监管措施的实际力度因企业缺陷严重程度而有所差异。

  以华熙生物科技(安徽)有限公司为例,其检查结论为“基本符合”,但仍存在体系缺陷,药监部门对其采取了限期整改的处理方式。

  而对存在“严重缺陷”的企业,监管措施则更为严厉,通常伴随暂停生产经营、立案调查及责令整改等多项处置。

  例如,8月20日国家药监局通报的哈尔滨蜜雪儿化妆品有限公司、和世生物科技(重庆)有限公司、蔻丝芙国际贸易(深圳)有限公司,以及浙江省药监局通报的浙江曲蔓地生物科技有限公司、金华市东方秀日化有限公司等企业,均被采取了上述严厉措施。

  此外,值得关注的是,部分存在“严重缺陷”的企业还曾受到行政处罚,甚至因司法纠纷被列为失信被执行人,并受到限制高消费等约束。

  以广州蕾妮安娜生物科技有限公司为例,该公司因生产水杨酸含量超标的化妆品,以及未按规范要求组织生产,先后被广州市白云区市场监督管理局处以1.1万元和1.2万元罚款。

  同时,蕾妮安娜还涉及两起执行案件,包括与广州政烨净化工程有限公司纠纷案(涉案金额38.9万元)以及与个人张某某纠纷案(涉案金额4.8万元),目前均由白云区法院执行。

  又如,广州科雅生物科技有限公司已于今年10月14日注销。

  另一家企业广州科雅生物科技有限公司正在进行注销备案,且该公司涉及的司法案件多达30起,3次成为失信被执行人,且5次被限制高消费。

  总体而言,强监管如同一场“大浪淘沙”,筛去的是侥幸与落后,留下的是对规则心存敬畏的企业。这场淘汰赛,没有旁观席。

查股网为非盈利性网站 本页为转载如有版权问题请联系 767871486@qq.comQQ:767871486
Copyright 2007-2025
www.chaguwang.cn 查股网