chaguwang.cn-查股网.中国
查股网.CN
南网科技(688248)内幕信息消息披露
 
个股最新内幕信息查询:    
 

南网科技2022年净利润同比增43.82% 新增储能项目368MWh!

http://www.chaguwang.cn  2023-04-21  南网科技内幕信息

来源 :北极星电力网2023-04-21

  北极星储能网获悉,4月20日晚间,南网科技发布年度业绩报告称,2022年营业收入约17.9亿元,同比增加29.2%;归属于上市公司股东的净利润约2.06亿元,同比增加43.82%;基本每股收益0.36元,同比增加20%。

  南网科技连续中标国能台山电厂、大唐雷州电厂、大唐潮州电厂、金湾电厂四个大型储能调频系统EPC工程,其中国能台山电厂项目为全国最大火储联合调频EPC项目,占有广东省内储能调频市场的主要份额。中标南方电网首个共享储能项目——广西南宁武鸣共享储能电站项目,是公司第一个省外大规模储能项目。中标南方电网最大独立储能项目——梅州五华独立储能项目,单个项目中标金额首次突破3亿元。中标首个海上风电配套储能项目——三峡阳江海上风电储能项目,为新能源配储领域的深入开发奠定基础。

  南网科技聚焦核心技术自主研发攻关,试点创新链生态合作新模式。风冷型储能电池PACK及系统等核心产品实现自主研发,迈向量产;以储能BMS、无人机智能机库等产品为试点,严选合作伙伴,开展联合研发,提升研发效率。公司构建科创成果深度联动机制,成功举办“丝路”创新大赛,吸引高校、芯片及设备厂商等97支开发团队参赛,初步构建“丝路”产业生态。积极建设产业化平台,仅用6个月建成1GWh先进储能PACK自动化生产线,储能产品降本增效成效显著,规模化自主生产能力完备,向具有产业引领力、生态主导力的产业链链长企业迈进。大力开展前瞻性攻关,自主开发“源网荷储智慧联动平台”,集聚资源超500MW;9项国家级、省部级项目圆满完成年度任务,兆瓦级波浪能发电装置成功下水调试,迈入工程实践新阶段;波浪能项目入选国资委关键核心技术攻关项目;“广东省新型储能与新能源工程技术研究中心”、“广州市高水平企业研究院”新获授牌;两项成果入选《国家工业和信息化领域节能技术装备推荐目录》。

  报告期内,南网科技成功承接4项火储联调项目和2项独立储能电站项目,全年新增储能项目260MW/368.75MWh。顺利完成南网储能公司杨屋站、芙蓉站、黎贝站和东莞南社站、中山横栏站等5个电网侧储能集成项目,以及靖海电厂3-4机组、台山电厂1-2机组电源侧储能EPC项目投运,其中台山电厂项目是国内迄今规模最大的火储联调项目。有序推进广西武鸣、梅州五华、广东雷州、广东潮州等4个大型储能电站EPC项目实施。公司聚焦储能EMS、电池PACK、模块化储能产品等核心设备持续开展研发,报告期内建成了年产能1GWh的储能电池PACK自动化生产线,自主完成主动均衡、被动均衡两款风冷电池PACK的设计、试制、定型、试产,并应用于广西武鸣、梅州五华2个大型独立储能电站项目。

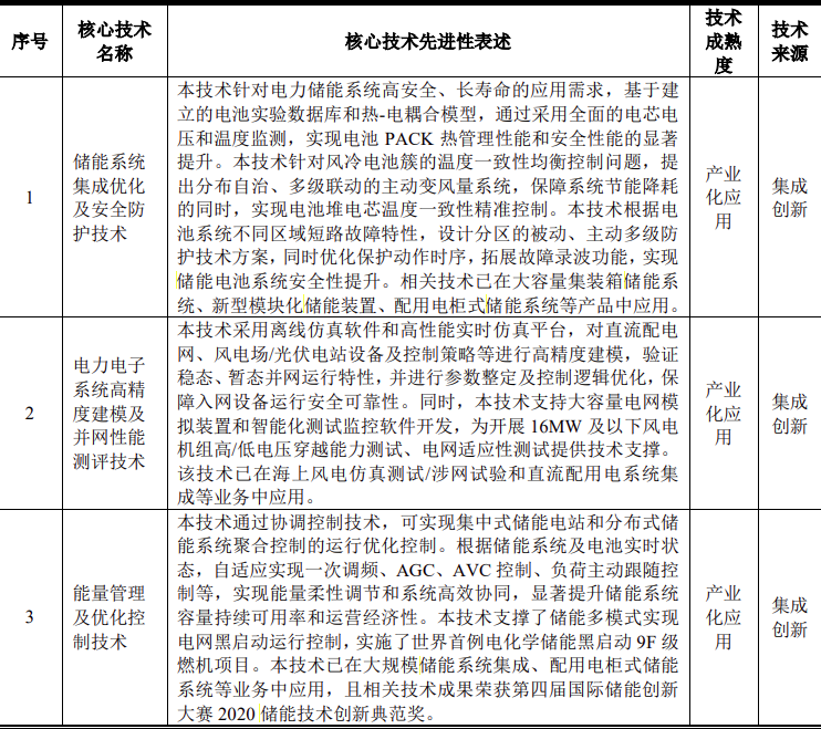
  南网科技披露储能系统技术服务核心技术:

  11.png

有问题请联系 767871486@qq.com 商务合作广告联系 QQ:767871486
www.chaguwang.cn 查股网