来源 :南方电网电力科技股份有限公司2023-03-21
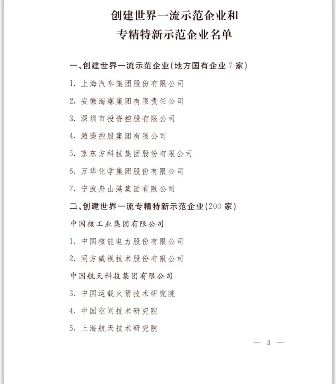
近日,国务院国资委印发《创建世界一流示范企业和专精特新示范企业名单》,南方电网电力科技股份有限公司(以下简称“南网科技公司”)成功入选全国首批“创建世界一流专精特新示范企业”名单。
据悉,为深入落实党中央、国务院关于加快建设世界一流企业的决策部署,在11家中央企业创建世界一流示范企业工作取得积极成效的基础上,国务院国资委组织中央企业和地方国资委同步开展创建世界一流示范企业和专精特新示范企业“双示范”行动。经过企业申报、专家评审、征求意见等环节,最终确定示范企业名单。全国共有200家国企入选“创建世界一流专精特新示范企业”名单。


详情点击下行文字链接
国务院国资委印发《创建世界一流示范企业和专精特新示范企业名单》
南网科技公司是南方电网公司下属广东电网公司的控股子公司,是国家认定的高新技术企业,于2021年12月22日成功登陆科创板。作为电力能源领域基于人工智能的高端智能设备和高技术服务综合解决方案提供商,南网科技公司在专业化、精细化、特色化和创新能力方面走在行业前列。
专业化
聚焦主责主业,深耕服务电源清洁化和电网智能化,围绕储能系统技术服务、试验检测及调试服务、机器人及无人机、智能配用电设备和智能监测设备“3+2”五大业务,长期坚持专业化发展道路,从事特定细分市场时间达到5年以上。
精细化
治理规范高效,建立了完善的法人治理体系,制定“权责法定、权责透明、协调运转、有效制衡”的治理主体权责清单。创新构建国内首例“引战、股改并行推进”模式,从申报受理到上市发行用时仅195天。
公司内部各项业务流程管理标准精细,通过健全市场化选人用人机制、搭建“科技研发+产品开发并驾齐驱”的研发体系、建立业财一体化管控的企业资源管理系统等措施,持续增强企业内生动力,连续两年(2020和2021年)蝉联国务院“科改示范”标杆企业,连续25年被评为广东省守合同重信用企业,获评中国电力建设企业协会AAA级信用评级。
特色化
公司产品技术过硬,自主核心技术能力不断实现创新与突破,储能系统技术服务、智能设备业务作为公司主导产品。主导产品享有较高知名度和影响力,拥有直接面向市场并具有竞争优势的自主品牌。
创新能力
始终致力于电力能源领域关键核心技术攻关,积极开展行业前瞻性和国内、国际领先的技术研究,拥有广东省特殊行业特种机器人工程技术研究中心、广东省智能电网新技术企业重点实验室、广东省新型储能与新能源工程技术研究中心等3个省级创新平台,通过联合高校、科研院所、产业链上下游企业搭建科技创新攻关平台,不断提升自身研发创新和技术攻关能力,累计拥有有效发明专利243项。