1、公司简介:网络靶场和人才建设领域领军企业
永信至诚是网络靶场和人才建设领域领军企业。

公司经过多年的研发和实践,形成了网络空间平行仿真技术和网络空间攻防对抗技术两大类核心技术,并推出网络靶场系列产品、安全管控与蜜罐系列产品、安全工具类产品、安全防护系列服务、网络安全竞赛服务和其他服务,其他服务主要包括线上线下培训服务。

公司自2010年成立至今,发展历程可以为六个阶段:
(1)公司成立至2013年,以团队“人”才为核心,奠定网络攻防能力;
(2)2014年至2015年,以“人”才培养为理念,推出实训、竞赛产品;
(3)2015年至2017年,以“人”才实战为指导,研发网络靶场;
(4)2018年,以“平行仿真、攻防技术”为基础,升级网络靶场、开发安全管控与蜜罐平台;
(5)以“带给世界安全感”为愿景,构筑了三大品牌全场景产品及服务体系;
(6)发布“数字风洞”产品体系,开启安全测试评估专业赛道。

1.1、市场地位不断巩固,收入和利润规模波动上升
2018-2022年,公司收入和归母净利润的复合增长率分别为16.3%和99.1%,公司规模总体上呈波动上升趋势。主要得益于随着公司对研发的不断投入,技术不断提高,公司地位不断巩固,获取订单能力增强。同时,国家政策支持网络靶场发展,用户使用网络靶场需求增加。

2018-2022年公司综合毛利率波动下降。
公司2020年的网络安全产品毛利率下滑明显,主要原因系公司2020年承接了网络安全科技馆项目,项目毛利率为45%左右,从而拉低了公司2020年的网络安全产品毛利率。
2021年毛利率增幅较小的主要原因是公司出于战略发展的长远需要,扩大公司业绩规模,提高公司市场地位,为战略客户提供更有竞争力的价格,项目毛利率偏低。2022年毛利率继续增长,实现两连升的主要原因是公司产品标准化程度不断提高叠加项目管理效率提升。

1.2、股权结构稳定,激励到位绑定核心骨干
公司的实际控制人为蔡晶晶和陈俊,截至2022年底,其直接持有公司50.77%股份,通过员工持股平台及战略配售计划间接持有公司1.67%股份,直接或间接持有公司52.44%股份。

上市前,公司成立了信安春秋、信安春秋壹号两个以公司董事、监事、高级管理人员、核心技术人员及员工为合伙人的合伙企业,目前两个员工持股平台合计持有公司0.95%股权。
上市后,公司发布限制性股票激励计划,拟授予激励对象的限制性股票数量为56.2万股,约占公司总股本的1.20%。
首次授予激励对象共计118人,授予价格为35.44元/股。激励计划有利于激发核心管理、技术和业务人才的积极性,提高经营效率,降低经营成本。

2、我国网络靶场市场快速发展,成长前景可期
网络靶场是一种基于平行仿真技术,对真实网络空间中的网络架构、系统设备、业务流程的运行状态和运行环境,以及此环境中的行为和数据交互进行模拟、复现的技术或产品,以更有效地实现与网络安全相关的学习、科研、检验、竞赛、演习、推演、决策等行为,从而提高人员及机构的网络安全整体防护水平。

网络靶场是数字化建设过程中安全性测试的重要基础设施,是检验和评估安全防御体系有效性的重要技术系统,是国家对重大网络安全风险和趋势进行推演和论证研判的重要科学装置,是防范化解重大网络安全风险的重要手段,也是政企、院校、科研机构等单位网络安全人才培养的重要支撑平台。

网络靶场有三种类型的典型应用模式:内打内、内打外、外打内,也包括分布式靶场。
(1)内打内
红、蓝双方都在靶场内。典型应用场景为攻防对抗实训场景、安全方案或产品的内部测试测评等。

(2)内打外
内打外即红方在靶场内,蓝方在靶场外。测试人员基于靶场提供的统一环境来完成任务,重点是快速的为成规模的测试人员提供统一可靠并且条件完备的任务操作环境和链路等支持,并且实时的全面记录和管控测试行为并做审计,典型应用场景为科研或监管单位或部门对实网进行的各类安全测试和评估等。

(3)外打内
外打内即红方在靶场外,蓝方在靶场内。利用靶场平台的快速场景构建能力和场景克隆复制能力,将被验证或测试的目标系统或目标网络生成于网络靶场内部,并根据相应的访问策略对互联网开放,所有具备授权的测试者均可以通过互联网对这个场景进行测试,而在测试过程中,靶场详实的记录测试者在靶场内的各种行为和对被测场景造成的影响,并进行各类评估和展示等,典型应用场景主要用于大规模产品测试、众测、多靶场场景间的联合测试、在线攻防竞赛、蜜罐蜜网防御等。

(4)分布式靶场
分布式靶场即通过互联多个网络靶场,实现网络靶场间的功能复用、资源共享。由于单个网络靶场的处理能力和资源都是有限的,分布式靶场可以将多个网络靶场的资源综合利用起来,并且这种利用对于使用人员是透明的。

按照靶场建设的用途,可以将网络靶场分为科研测试型靶场、教学培训型靶场、取证靶场、演练型靶场。
科研型靶场主要针对网络安全研究人员提供测试验证环境,支持在靶场上开展网络安全研究、技术开发、网络武器研究、效能测试、系统脆弱性检验等一系列研究工作,推动创新技术快速转化应用到生产领域,起到技术“中试基地”作用。因科研型网络靶场建设周期长、资金投入高,故科研靶场多为国家和各级政府主导建设并推广应用。
教学靶场内置了大量的课件、题库、实验环境以及相关评测辅助等功能,通常集成了普通网络拓扑场景以及能源、钢铁、有色、化工、装备制造等关系国计民生的典型行业的应用场景,提供了集成基础教学演练、综合能力实训、技能评估和后台资源统一管理分配等功能的实训平台,可支撑从教学、实践、使用、监控、评估等维度开展培训工作。目前,教学靶场应用最广泛、使用需求最大。
取证靶场主要模拟真实业务系统,部署在企业互联网出入口,当识别出攻击行为后将攻击者转到取证靶场,进行分析研判与取证。一般在旁路部署大量完全逼真的设备作为“影子系统”来吸引攻击者。
演练型靶场可提供全流程演练环境,在虚拟环境中对真实的攻击、事件进行模拟。演练型靶场主要分为攻防演练型靶场与应急演练型靶场。
2.1、美国是网络靶场的先驱,市场应用已经进入成熟阶段
网络靶场最初起源于美国国防部高级研究计划局。2008年1月8日,美国时任总统布什签署“国家网络安全综合计划”,“国家网络靶场(NationalCyber Range,NCR)”是该项目的重要组成部分。NCR作为网络攻击与防御的有效性评估、网络武器有效性评估、网络战士训练、网络演习任务开展、网络战术/技术/过程(TTP)的开发等提供靶场化解决方案的基础设施,计划用6~7年时间,分为初步概念设计、交付靶场原型、交付基础设施、运行四个阶段进行实施。2012年10月起,美国国防部(DOD)实验资源管理中心(TRMC)正式从DARPA接管NCR,标志着NCR从实验室演示阶段正式进入部署应用阶段。
TRMC负责将美国国防部测试、培训和试验的使用能力“操作化”,NCR目前由洛克希德马丁公司管理,负责为试验鉴定部门(DoT&E)提供网络试验鉴定基础设施,目标是为美国国防部、陆海空三军和其他政府机构服务,提供虚拟环境来模拟真实的网络攻防作战,针对敌对电子攻击和网络攻击等电子作战的手段进行试验,以实现网络空间作战能力的重大变革,打赢未来网络空间战争。

2017年美国又启动了持续网络训练环境(PCTE)建设,利用云端化平台方式满足分散各地、各军种网络作战部队的统一网络训练环境。
PCTE是美国陆军模拟、训练和仪器项目执行办公室(PEO STRI)开发和部署的系统,是美国继NCR之后又一重量级网络靶场建设项目。
PCTE是基于混合式云端服务训练平台,旨在通过高度接近真实的虚拟环境,为美军网络任务部队提供针对个人、团队、部队军种级别的标准化网络训练场景服务,实现点对点规划、准备、执行和评估网络作战演练,全方位增强美国网络任务部队的全频谱训练水平与战备状态。2019年11月25日美国发布PCTE项目CYBER TRIDENT(网络培训、就绪、集成、交付和企业技术)合同,项目合同金额近9.570亿美元。

2021年7月,据美国国防部网站消息,美国已授权价值 24.10亿美元的网络靶场相关合同。
在未来的10年中,获得订单的公司将为军方网络任务部队提供事件规划和执行、场地安全、信息技术管理以及靶场现代化和作战支持,同时通过测试、规划和系列活动来支持国家网络靶场综合设施的运行。
总体上,该合同的主要目标是为其国家网络靶场综合设施提供IT服务。
2.2、我国网络靶场尚处于快速发展过程中,市场规模有望高速增长
我国网络靶场建设目前处于起步阶段。
在国家网络靶场建设方面,无论从靶场基础理论研究、关键技术和产品研发,还是网络空间安全风险评估研究,与欧美国家相比,我国都还存在着一定差距。
国家政策鼓励网络靶场的建设。
工信部在《网络安全产业高质量发展三年行动计划(2021-2023 年)(征求意见稿)》中指出,积极推进网络靶场技术研究,建设结合虚拟环境和真实设备的安全孪生试验床,提升网络安全技术产品测试验证能力。
国家能源局在《关于印发2021年电力安全监管重点任务的通知》中要求,推进电力行业网络安全仿真验证环境(靶场)建设,组织开展电力行业网络安全攻防实战演练。

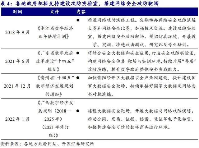
各地政府积极支持建设攻防实验室,搭建网络安全攻防靶场。
广东、浙江、广西、贵州等各地政府支持建设攻防实验室,搭建网络安全攻防靶场、模拟仿真环境,推进网络攻防演练工程;军队部门、国务院国资委对国有企业、国家能源局等部门亦发文推进网络安全仿真靶场建设,开展行业网络安全攻防实战演练。

自2016年以来,成都、天津、浙江、江苏、贵阳和广东等省份均建立了智慧城市网络靶场。
以鹏城靶场为例,鹏城靶场是我国网络靶场理念、技术和实践的领导者之一。鹏城靶场属于鹏城国家实验室,历经十年研究发展,已步入第四代——联邦靶场的发展建设模式。
2020年,第三代系统成功实现国内首个单体超百万节点的大规模网络靶场,全面覆盖网络安全科研、安全性评测、攻防对抗训练、新技术验证等网络安全保障需求;2022年,第四代系统实现国内首个联邦靶场,集成一批关键信息技术基础设施分靶场,为各地智慧城市建设保驾护航。
数字靶场在数世咨询数字安全能力图谱2022中位于安全运营下的安全演练分类中;在数世咨询的2022年度数字安全成熟度阶梯(安全运营)中位于热力区,市场成熟度属于发展市场,技术维度属于融合创新阶段。

根据数世咨询调研,2020年数字靶场市场收入已经达到11.68亿元(合同额),2021年收入达到18.94亿元。预计2022年可达24亿元,2023年收入有望超过31亿元。

和2019年相比,数字靶场交付模式最大的变化在于从单一标准化产品转向了定制化产品与运营。
单一标准化产品的占比从60%下降了一半到30%,而定制化产品与运营的方式则从19%跃升至41%。这一转变的一大原因在于数字靶场应用场景的变化。
对于教学/实训、竞赛类的应用场景,往往单一标准化的数字靶场产品就已经足够了;但是对于演练、研究的落地场景,尤其是需要长期使用的数字靶场,则需要定制化或者长期运营服务的方式进行。

数字靶场当前最大使用行业为地方政府,占比29%,相较于2019年占比增长了8%,其原因是过去两年里,有大量的城市基地项目开始建立,其中包括了大量的靶场相关产品。教育与科研和监管机构占比变化不大,依然为第二和第三位置。

3、网络靶场市场优势突出,“数字风洞”产品开启安全测试评估专业赛道
3.1、春秋云境网络靶场平台技术优势突出,市场份额业内领先
春秋云境网络靶场平台基于公司多年研发实践的平行仿真技术体系构建而成。

该平台融合了主机虚拟化、网络虚拟化、软件定义网络、多维数据采集、3D 展示引擎和高可用云端架构等多种前沿技术,支持多种角色以不同权限和资源访问能力在同一靶场场景中进行联合交互和测试。
实验和测试过程安全可控,数据采集准确详实,效能展示科学直观。

春秋云境网络靶场平台设计了漏洞靶标和仿真场景两大体系,为用户提供实战化、体系化的渗透测试体验。
其中,漏洞靶标多为历史CVE漏洞以及国内热点漏洞,涵盖浏览器、数据库、网络设备、Web等方向,用户可以根据自身培训、验证等需求,实时复现漏洞场景;仿真场景均源于真实网络安全案件、大型攻防演练等实战场景,具备独特剧情及技术点,仿真度高、实战性强、技术内容深,饕餮技术盛宴系统化淬炼网络安全实战思维。

春秋云境网络靶场已覆盖教育、通信、交通、国防工业、能源、金融、政法、电子政务、科技、互联网等十余个行业,积累了数百个行业级场景,近百个城市级仿真互联网场景,近千个网络安全 CVE 漏洞靶标,数千个安全实训靶标,百余个人工智能漏洞挖掘训练集等,已支撑国家多个部委主办的数十场网络安全演练活动及多个行业的靶场建设工程,实现赛事演练、人才培养、智慧城市安全测试、案件线索追踪实战、业务模拟仿真、人工智能攻防、复杂业务安全推演及综合应用等“7+1”应用场景落地。

春秋云境网络靶场产品在国内网络靶场市场排名第一。据IDC研究报告显示,公司凭借春秋云境网络靶场产品以20.4%的市场份额位居第一名。数世咨询发布《数字靶场能力点阵图,2022》显示,春秋云境网络靶场在应用创新力和市场执行力维度均位列行业第一。

3.2、发布“数字风洞”产品体系,开启安全测试评估专业赛道
公司依托于过去多年来在网络靶场领域的深厚技术积累及上千家政企用户网络安全建设的丰富实战经验,发布了“数字风洞”产品体系,开启安全测试评估领域专业赛道。目前,已经形成面向城市、行业和单位等不同用户群体的全场景、全要素、全生命周期的安全测试评估解决方案,全面助力网络安全合规保障、风险预控、标准践行和投入回报。
面向城市级场景,公司配合数字城市规划单位,打造面向开发人员的深度检验测试平台、面向安全部门年度演练组织的攻防演练靶场平台和面向安全服务人员的风险评估平台,助力城市数字化建设。
面向行业级场景,公司助力用户在业务系统上线初期甚至在规划阶段就将风险反复验证,并在运营、处置等周期中基于高仿真环境测试验证风险。
面向单位级场景,公司助力重点单位进行网络安全任务测试评估。
此外,公司“数字风洞”产品在军工、公安、金融、电信、电力、医疗、交通等各关键行业及工业互联网安全、数据安全、人工智能、信创、车联网安全等新兴领域均实现了场景落地,全面支撑数字化领域中,人、系统、数据等核心要素的安全测试与评估,贯穿规划、运营和处置整个生命周期的风险防范与化解。

3.3、AIGC浪潮已至,网络靶场和数字风洞产品护航AI安全
4月11日,国家互联网信息办公室发布关于《生成式人工智能服务管理办法(征求意见稿)》公开征求意见的通知,其中第六条提到“利用生成式人工智能产品向公众提供服务前,应当按照《具有舆论属性或社会动员能力的互联网信息服务安全评估规定》向国家网信部门申报安全评估,并按照《互联网信息服务算法推荐管理规定》履行算法备案和变更、注销备案手续”。
公司在投资者互动平台表示,公司网络靶场和数字风洞产品均是人工智能(AI)安全测试评估的基础设施平台。
人工智能在不同行业、不同领域的应用有不同形态,例如ChatGPT类的人工智能平台,一般会出现接口类、越权类等网络安全风险,还可能存在隐私泄露、数据泄露等数据安全风险,公司的网络靶场和数字风洞产品具备对该类产品和风险进行安全测试评估的能力。
4、盈利预测与总结
4.1、核心假设
(1)收入端:一方面,国内数字靶场尚处于快速发展期,公司作为国内网络靶场的龙头,收入有望高速增长;另一方面,公司发布了“数字风洞”产品体系,开启安全测试评估专业赛道,有望带来新增长点。因此,我们预计2023-2025年收入增速分别为45.3%、38.2%、34.3%;
(2)毛利率:未来几年公司毛利率有望保持较高水平,我们预计公司2023-2025年销售毛利率60.6%、62.6%、62.3%。
(3)期间费用率:我们预计公司2023-2025年销售费用率为18.0%、16.5%、16.0%;管理费用率为9.5%、8.5%、8.5%;研发费用率为19.0%、18.0%、18.0%。
4.2、盈利预测与估值
我们预计公司2023-2025年归母净利润为0.86、1.27、1.77亿元,EPS分别为1.84、2.71、3.77元/股,当前股价对应PE分别51.0、34.5、24.8倍。
公司估值低于同行可比公司平均估值水平,考虑公司在网络靶场领域的领先地位。

5、风险提示
(1)应收账款余额较高且回款慢;
(2)市场竞争加剧风险;
(3)下游客户需求不稳定风险。