来源 :新浪网2021-08-24
股价从今年低点31.3元/股涨到最高104.99元/股,涨幅高达235%的半导体牛股神工股份,23日晚间,刚减持了8.25%的股东再次宣布,剩余持有的13.71%股份要清仓减持。
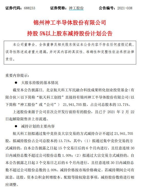
神工股份:航天科工创拟清仓减持公司13.71%股份
23日讯,神工股份公告,因基金存续期即将届满,已经进入清算阶段,持股比例13.71%的股东航天科工创拟通过集中竞价及大宗交易的方式,清仓减持合计不超过2194.17万股,拟减持股份占公司总股本的13.71%。

公告显示,航天科工创投直接持有锦州神工半导体股份有限公司(以下简称“神工股份”或“公司”) 21,941,705股,占公司总股本的13.71%。
航天科工创拟通过集中竞价及大宗交易的方式减持合计不超过21,941,705股,拟减持股份占公司总股本的13.71%,也就是清仓减持。
其中:(1)拟通过集中竞价交易的方式减持的,自本公告披露之日起15个交易日后的6个月内进行,且任意连续30日内减持总数不超过公司股份总数1.00%;(2)拟通过大宗交易方式减持的,自本公告披露之日起3个交易日之后的6个月内进行,且任意连续30日内减持总数不超过公司股份总数的2.00%。减持价格按市场价格确定。
上述股份来源于公司首次公开发行前持有的股份,且已于2021年2月22日起解除限售并上市流通。

减持原因是基金存续期即将届满,已经进入清算阶段。

处于半导体产业链上游的神工股份,经营业绩也与下游半导体行业景气度高度相关。公开资料显示,神工股份主营业务为单晶硅材料及其应用产品的生产、研发及销售。
神工股份表示,报告期内,公司所处硅材料细分行业在整个半导体产业链上游,经营业绩与下游半导体行业景气度高度相关。
公司上半年实现营业收入2.04亿元,同比增长354.8%;实现净利润1亿元,同比增长415.4%。神工股份发布业绩报告后,股价连续两天“20cm”涨停,8月13日,股价一度创下新高104.99元/股。

二级市场上,神工股份从年初的低点一度大涨了超200%,截至收盘,报收89.54元/股,涨0.58%,最新市值143.26亿元。

此前已经减持1320万股
根据公告,从今年2月起至8月22日,航天科工创投已减持神工股份1320万股,占公司总股本的8.25%。也就是说加上最新的公告,航天科工创投把手里持有的21.96%公司股份,全部卖掉。

网友评论