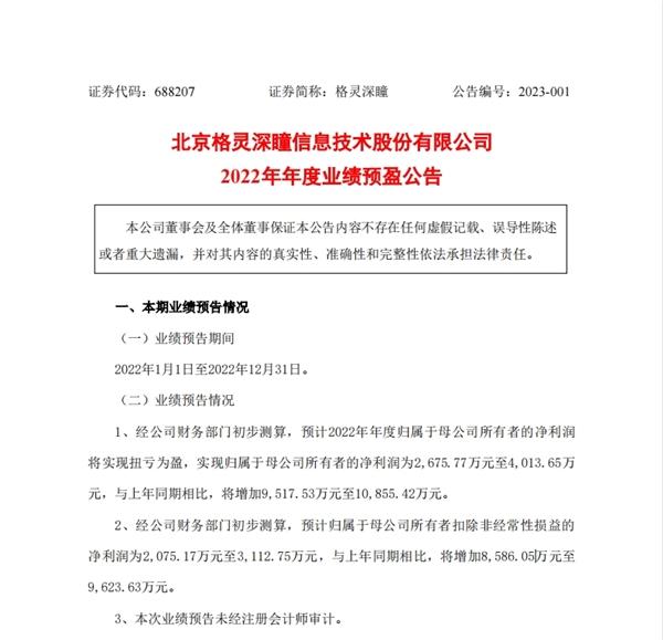
春节假期刚刚结束,AI上市公司格灵深瞳就发布了2022年的业绩预盈公告。公告内容显示,格灵深瞳2022年全年预计实现净利润2675.77万元至4013.65万元。这意味着,格灵深瞳成为了第一家实现盈利的AI视觉上市公司。

图/格灵深瞳2022年度业绩预盈公告
近些年,国内人工智能企业相继进入发展深水区,再加上疫情等大环境影响,大部分企业这两年的营收起伏波动都较大,连年亏损,盈利遥遥无期。
反观格灵深瞳为什么能够逆势增长,率先实现盈利?当我们透过招股书和财报,得以一窥它盈利背后的真实面貌。
一纸公告打破AI公司盈利魔咒
现阶段,AI公司均面临持续亏损的困境,动辄数亿甚至数十亿的年亏损额,让大众对于人工智能的未来充满了期待的同时,又对人工智能企业充满了担忧。
1月30日,格灵深瞳发布了上市后的首份业绩预盈公告,一纸公告打破了AI企业难盈利的魔咒,同时也给人工智能行业注入了一剂强心针。公告显示,格灵深瞳2022全年预计实现净利润2675.77万元至4013.65万元。
从格灵深瞳之前披露的财报里,我们可以看出,这家公司在过去几年实现了高速发展。2022年三季报显示,格灵深瞳2022年前三个季度实现营业收入1.96亿元,同比增长40.8%,且经营性现金流为正,达到了1334.52万元。

图/格灵深瞳三季报
拉长时间维度来看,据招股书显示,格灵深瞳2019-2021年三年的复合增长率超过了100%。同时,自2019年以来,格灵深瞳的亏损额在持续减少,并且2020年和2021年连续两年实现了经营性盈利(不含股份支付)。
在AI行业普遍持续性亏损的大背景下,在疫情带来的业务受阻影响下,格灵深瞳所取得的这些成绩实属不易。与其他AI公司在过去几年大肆招兵买马的策略不同,格灵深瞳在人员规模扩张上一直都较为谨慎,员工数量一直保持在500人以内,没有盲目扩张。2021年,格灵深瞳的人均创收实现了90.33万元。与此同时,在推动业务增长的前提下,格灵深瞳也保持了较高的研发投入。2022半年报显示,格灵深瞳上半年的研发投入占营业收入比例达到了48.73%,研发投入同比持续增长,研发人员同比增长48.37%,接近员工总数的60%。
在经营状况上,格灵深瞳的成绩也值得一提。据2022半年报显示,格灵深瞳2022年上半年的毛利率达到了62.39%,经营活动产生的现金流量净额较去年同期增长85.68%。
金融筑基,押注三大新兴赛道
人工智能企业想要证明自身价值,商业化能力是终极大考。格灵深瞳也曾在招股书里将“快速的商业化落地能力”作为企业的主要竞争优势进行提及。
如果将格灵深瞳的商业板块进行划分,大致可分为智慧金融、城市管理、商业零售、轨交运维、体育健康、元宇宙这几类。

图/艾瑞咨询《2022年中国AI+金融行业发展研究报告》
智慧金融、城市管理、商业零售作为计算机视觉企业的必争之地,目前的商业应用相对比较成熟。格灵深瞳在智慧金融领域布局较早,业务基础也很扎实。在近期的机构调研中,格灵深瞳表示,智慧金融板块目前是公司收入的支撑性业务。与此同时,格灵深瞳在轨交运维、体育健康、元宇宙等领域进行了先发布局,这里面押注了格灵深瞳对AI未来的预判。
据招股书和2022年三季报显示,格灵深瞳的轨交运维产品已经成功在高铁和地铁线路上实现落地应用;体育健康业务产品已经在多地校园场景进行试点应用;
而元宇宙业务则聚焦于线下场景的沉浸式人机交互应用,在2022年的服贸会上,格灵深瞳首次对外展示了相关产品,目前看起来还处于商业应用的早期阶段。
若就产业空间而言,不论是轨道交通、体育健康,还是元宇宙,市场规模均在数万亿元,行业前景广阔。格灵深瞳在上述领域的差异化布局,如果能发展为新的增长引擎,有望助力企业更上一层楼。
盈利之后,AI估值体系面临重构
得益于人工智能领域层出不穷的新概念和技术进展,大众对这个行业保持了持续的好奇心和较高的期待。前段时间,AIGC的出圈让人工智能再度爆火了一把。同时,人工智能的火热也传导到了资本层面。二级市场上,商汤科技的股价上周五上涨了近20%,云从科技进入2023年以来,股价上涨了超10%,而格灵深瞳的新年涨幅则超过了22%。
国内人工智能企业经过近十年的发展,已经从早期的刀耕火种进入到了跑马圈地、精细运营的阶段。技术不再是唯一的度量衡,随之而来的是产品、销售、运营全方位的比拼。
2021年底至今,随着商汤科技、格灵深瞳、云从科技陆续登陆二级市场,人工智能企业的经营状况被摆到了台面上。巨额亏损成了AI企业的阿喀琉斯之踵,AI企业要想获得长久的发展,实现盈利是必须要迈出的一步。
格灵深瞳如今率先实现扭亏为盈,国内人工智能的行业格局或许就此将被改写。自此,人工智能产业迎来分水岭,AI估值体系面临重构,能否实现盈利,将成为AI企业新的试金石。