来源 :东方网2023-01-31
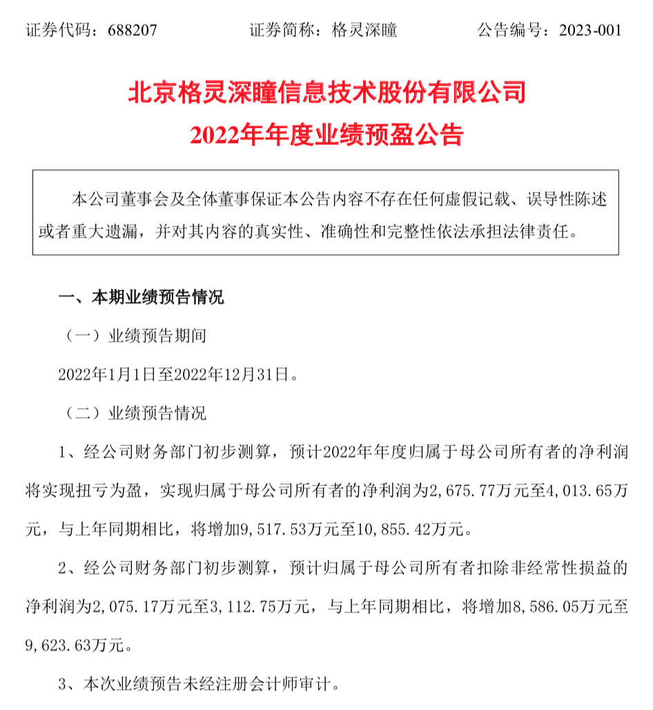
春节假期刚刚结束,AI上市公司格灵深瞳就发布了2022年的业绩预盈公告。公告内容显示,格灵深瞳2022年全年预计实现净利润2,675.77万元至4,013.65万元。这意味着,格灵深瞳成为了国内第一家实现盈利的AI视觉上市公司。

图/格灵深瞳2022年度业绩预盈公告
在此之前,包括已经上市或者正在申请上市的AI视觉企业在内,没有一家公司实现盈利。近些年,大部分的AI公司都延续烧钱发展的套路,过得比较挣扎,营收疲软、亏损加剧,且业务的毛利率较低,经营性现金流状况较差。而从格灵深瞳之前披露的财报里,我们可以看出,这家公司在过去几年实现了快速发展,在保持营收持续增长的前提下,利润情况持续好转,业务毛利率维持在较高水平,经营性现金流状况较好。
国内人工智能企业经过近十年的发展,已经从早期的刀耕火种进入到了跑马圈地、精细运营的阶段。2021年底至今,随着商汤科技、格灵深瞳、云从科技陆续登陆二级市场,人工智能企业的经营状况被摆到了台面上。巨额亏损成了AI企业的阿喀琉斯之踵,AI企业要想获得长久的发展,实现盈利是必须要迈出的一步。
格灵深瞳如今率先实现扭亏为盈,国内人工智能的行业格局或许就此将被改写。自此,人工智能产业迎来分水岭,AI估值体系面临重构,能否实现盈利,将成为AI企业新的试金石。