来源 :近岸蛋白2024-12-06
近岸蛋白深耕重组蛋白及试剂行业十余年,致力于为广大科研、医药研究人员提供稳定、优质的产品及服务,每年都有大量的科研成果在近岸蛋白产品的支持下成功发表于各种国际顶刊。
2024年9月,多达109篇文章使用了近岸蛋白的科研试剂、细胞因子、靶点蛋白等产品。在使用近岸蛋白产品的文章中,IF最高为40.8,荣登Signal Transduction and Targeted Therapy期刊,并且10分及以上高分文章多达22篇!其中,多篇文章使用了近岸蛋白明星产品CUT Tag? 4.0试剂盒(目录号:N259)、qPCR试剂盒(目录号:E094),近岸蛋白一直是您最得力的科研助手!
癌症研究领域
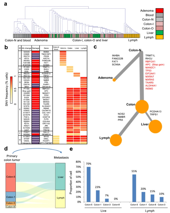
中国医学科学院肿瘤医院赵宏老师团队在Signal Transduction and Targeted Therapy 期刊上发表了名为“Single-cell exome sequencing reveals polyclonal seeding and TRPS1 mutations in colon cancer metastasis”的文章。
CUT Tag是研究表观遗传的重要技术之一,研究者使用近岸蛋白CUT Tag? 4.0试剂盒(目录号:N259),对结肠癌的发病过程进行了深入的探究,揭示了结肠癌肝转移直接来源于原发肿瘤,并没有通过淋巴结。

图1. IV 期结肠癌患者的腺瘤、原发性结肠癌和
转移组织的聚类和进化分析。

生物材料领域
西安交通大学雷波老师在IF=21.1的Materials Today上发表了“Oxidativestress-scavenging thermo-activated MXene hydrogel for rapid repair of MRSA impaired wounds and burn wounds”其中,研究者用近岸蛋白的一步法qPCR试剂盒(目录号:E094),对FPSa@M水凝胶的生物学特性进行表征,即在mRNA水平检测到水凝胶可以减少炎症因子的转录。

图2 热抗氧化活化生物材料在解决由多重耐药细菌感染
或烧伤引起的组织缺陷方面具有重要前景

除此之外,还有多篇高分优质高分文献,与大家分享。





