来源 :挖贝网2023-01-20
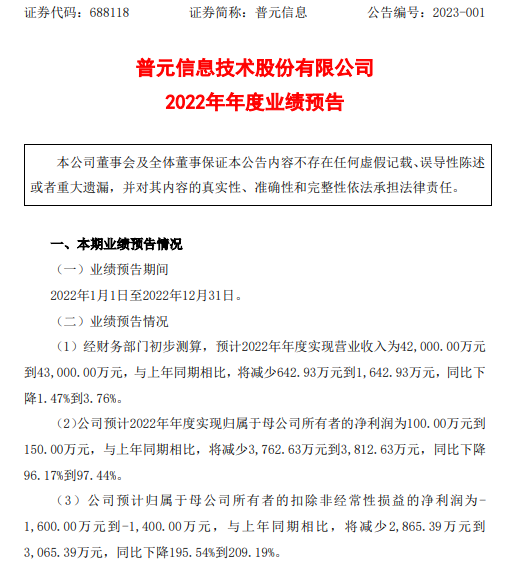
挖贝网1月20日,普元信息(688118)发布2022年年度业绩预告:预计2022年年度实现营业收入为42,000.00万元到43,000.00万元,与上年同期相比,将减少642.93万元到1,642.93万元,同比下降1.47%到3.76%。
公司预计2022年年度实现归属于母公司所有者的净利润为100.00万元到150.00万元,与上年同期相比,将减少3,762.63万元到3,812.63万元,同比下降96.17%到97.44%。

公告显示,业绩预告期间为2022年1月1日至2022年12月31日,公司预计归属于母公司所有者的扣除非经常性损益的净利润为1,600.00万元到-1,400.00万元,与上年同期相比,将减少2,865.39万元到3,065.39万元,同比下降195.54%到209.19%。
2022年前三季度,公司多个地区的业务拓展节奏受到疫情不同程度影响,特别是上海地区的封控,导致业务受到较大阻碍。第四季度随着疫情管控全面放开,公司主要业务地区人员相继大量感染,导致订单签署、交付、验收、回款等业务环节出现显著延迟甚至停滞,第四季度收入同比下降约20%;叠加公司第四季度收入占比相对较高的业务季节性特征,造成对2022年全年业绩的冲击。同时,疫情对交付、验收等进度的影响也造成了较大人工成本损耗。
报告期内,面向行业信创和数字化转型发展机遇,公司进一步加大了全栈信创中间件产品的技术升级投入,优化产品性能,重点提升智能数据中台、低代码等技术领域核心竞争力,为公司持续发展奠定良好基础;公司扩充了技术和营销团队,年平均人员规模同比显著扩大,成本费用增长较快。
随着疫情防控全面放开,社会经济逐步恢复正常并释放活力,公司前期布局投入的成效将在未来逐步显现。
挖贝网资料显示,普元信息是国内领先的软件基础平台专业厂商、信创产业链中间件领域重要成员,重点面向金融、电信、政务、能源、先进制造等行业建设自主可控软件基础设施的需求,依托覆盖应用支撑、应用集成、云原生、数据治理等技术领域的产品及解决方案,帮助客户实现IT架构重塑,提升数字化转型能力。