来源 :云头条2025-08-31
2025 年 8 月 28 日,福建福昕软件开发股份有限公司发布《2025 年半年度报告》。

2025 年上半年营收 4.23 亿(上年同期 3.38 亿),同比增长 25.2%;亏损 488 万(上年同期净利润 6252 万)。

研发投入 1.24 亿,同比减少 0.81%:

研发人员 502 人,平均薪酬 20.06 万。

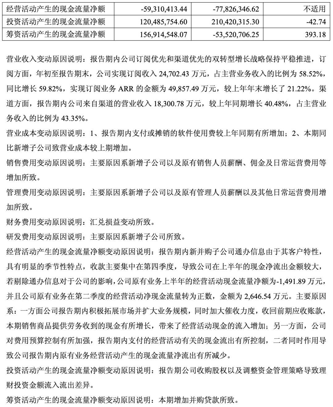
财务报表相关科目变动分析表:


销售费用 2 亿,同比增长 7.45%。
管理费用 9345 万,同比增长 20.01%。
研发费用 1.2 亿,同比增长 4.19%。
主要子公司及对净利润影响达 10%以上的参股公司:

目前市值 77.01 亿:
