投资要点
| 投资要点 GLP-1药物销售研发高景气,推动产业链扩容:肥胖患者人数快速增长,我国2020年肥胖人数2.2亿人,减肥药需求旺盛。以司美格鲁肽和替尔泊肽为代表的GLP-1多肽类减肥药物销售、研发火热,带动大量企业建立研发管线。另一方面,多款专利即将到期的重磅多肽药物为多肽仿制药企提供机遇,同时带动原料药需求激增,全产业链高景气。然而多肽类药物合成复杂、规模化生产壁垒高,因此研发实力强、具备先发优势的原料药和CDMO企业将受益。公司深耕多肽领域多年,具备先发优势:1)公司多肽类产品的国内审评进展领先:截至2024年7月,我国仅有5家企业注册审评司美格鲁肽/利拉鲁肽,公司为五家之一,进度领先;2)具备大规模生产能力:公司是唯一一家大袋包装规格的企业,已实现超10公斤的单批产量,产品纯度高且成本低,凸显技术领先优势;3)新建充足多肽产能:公司预计2024年底至2025一季度 601、602车间建设完成, 2025年底多肽原料药产能将达数吨级,据我们测算对应收入40亿元以上;4)公司多肽类产品管线丰富:涵盖众多多肽类知名品种,并向下游制剂和新药研发延伸,开发GLP-1单靶点、多靶点的降糖减肥药;5)在手订单催化业绩释放:借助多肽原料药销往美国、欧洲、印度、中东等海外市场经验,已签署多个司美格鲁肽注射剂、口服剂、GLP-1创新药等原料药和CDMO的项目,公司有望高效完成合作项目并兑现收益。自主选择+定制服务双轮驱动,稳定业绩基本盘:1)公司拥有丰富的小分子化药管线,奥美沙坦酯氨氯地平片“光脚”进入第九批集采,预计2024年集采落地后成为公司业绩增长点;2)寡核苷酸市场发展迅速,预计2024年全球市场达86亿美元。公司领先建成寡核苷酸研发平台,子公司诺泰诺和GMP中试产线顺利投产。伴随小核酸药物陆续上市,有望成为公司第二增长曲线;3)CDMO项目服务全球药企,涵盖创新药研发到商业化各阶段,新增多项多肽类CDMO订单在手,保障业绩基本盘。盈利预测与投资评级: 我们预计公司2024-2026年总营收分别为16.4/23.3/30.8亿元,同比增速分别为58%/42%/32%;归母净利润分别为4.3/5.6/7.1亿元,同比增速分别164%/29%/27%。2024-2026年P/E估值分别为29/23/18X;基于公司1)多肽原料药迅速放量,新建产能即将投产;2)原料药制剂一体化发展,业务向下游延伸,光脚品种奥美沙坦酯氨氯地平片中标集采有望贡献业绩增量;3)积极发展CDMO业务,具备多肽与寡核苷酸研发平台优势;首次覆盖,给予“买入”评级。风险提示:竞争格局恶化风险,下游需求不及预期风险,地缘政治风险,产能爬坡不及预期风险。 |
1.原料药制剂一体化多肽龙头企业,多肽订单催化业绩高增
公司在2009年成立于江苏省连云港市,是一家聚焦多肽药物及小分子化药进行自主研发与定制研发生产相结合的生物医药企业。在高级医药中间体、原料药到制剂的各个领域,公司积极进行产品研发和业务拓展,深耕细分领域,聚焦多肽业务,自主选择产品和定制产品双轮驱动。自主选择产品方面,公司围绕糖尿病、心血管疾病、肿瘤等疾病治疗方向,以多肽药物为主、以小分子化药为辅,自主选择具有较高技术壁垒和良好市场前景的仿制药药品(包括原料药及制剂)。公司自主研发产品已搭建了丰富的产品管线,涵盖司美格鲁肽、利拉鲁肽、替尔泊肽、醋酸兰瑞肽、磷酸奥司他韦、胸腺法新、依替巴肽等知名品种。定制类产品及技术服务方面,公司利用较强的研发与合成能力在艾滋病、肿瘤、关节炎等多个重大疾病领域,采用定制研发+定制生产的方式,每年为全球创新药企提供高级医药中间体或原料药的定制研发生产服务(CDMO),解决其创新药品研发过程中的技术瓶颈、生产工艺路径优化及放大生产等难题,有效提高下游客户新药研发效率,降低其新药研发生产成本。

公司股权结构清晰,实控人控股比例集中。截至2024H1,实控人为赵德毅和赵德中,两人系兄弟关系,累计直接及间接合计持有公司25.88%股份,直接及间接合计控制公司30.88%股份。

公司管理层行业经验丰富,核心管理层架构稳定。公司现任董事长童梓权硕士毕业于新加坡国立大学化学工程与工商管理专业,曾任职于葛兰素史克、辉瑞等知名制药公司,具有丰富的技术经验和管理经验;副董事长金富强是教授级高级工程师,先后在国内外多家研究所、药企任职,从业经验深厚,并于2007年创立澳赛诺;其余高管均深耕行业多年,经验丰富。整体看,公司核心管理层架构稳定,利于公司的长期稳定发展。

业绩快速增长,盈利能力显著提升。从收入端看,公司营业收入从2019年的3.72亿元增至2023年的10.34亿元,CAGR为22.7%,2023年同期增长58.7%。2024H1营业收入8.31亿元(+107.47%,括号内为同增,下同),实现跨越式成长。2022年起,公司以原料药为抓手,积极推进特色品种的原料药-制剂一体化工作,制剂类产品收入增长较快。2023年起,公司多肽产品市场需求增长带来自主选择产品销售收入快速增长。从利润端看,公司归母净利润从2019年的0.49亿元增至2023年的1.63亿元,CAGR为27.2%,2023年同比增长26.20%,2024H1归母净利润2.27亿元(+442.77%)。主要得益于:1)2022Q4以来宏观环境和国际物流状况有了显著改善,公司的市场开拓工作顺利开展;2)多肽类产品市场需求旺盛提高了公司原料药产品的销售额;3)公司部分制剂产品市场需求大,销量提高。
自主选择产品快速增长,定制类稳中有升。随着全球多肽药物市场规模持续增长以及多款制剂产品通过审批,自主选择产品迎来快速增长期。2021年度因海外业务受宏观环境和物流受阻的影响,较上年同期有所下降;2022年度,公司以原料药为抓手,积极推进特色品种原料药-制剂一体化工作,引领制剂类产品收入实现较快增长;2023年由于多肽产品和制剂产品需求增长,自主选择产品销售收入快速增长,全年实现营业收入6.29亿元(+145.48%),营收占比从2018年的7.38%提升至60.84%。定制类产品2023全年实现营业收入4.04亿元(+3.07%),整体增速稳健。毛利率方面,2023年自主选择产品毛利率64.39%,高于定制类的55.69%。2024H1继续保持高增长态势,自主选择类产品收入5.45亿元,毛利率70.83%;定制类产品收入2.86亿元,毛利率60.84%。
毛利率呈现增长态势,研发费用率逐年上涨。利润率方面,公司主营业务综合毛利率整体呈现上升趋势,2023年毛利率61%。2021年公司CDMO和CMO业务受到人工费和制造费用增加的影响,导致毛利率有所下降。2022-2023年,主营业务毛利率较高,主要因为自主选择产品业务占比结构增大;随着后续自主选择产品业务贡献较大部分公司盈利,我们判断毛利率将维持较高水平,随着产能扩大有望进一步提升。期间费用率方面,公司高度重视研发投入,使公司保持了稳定的产品质量和持续的技术领先,研发费用率自2021年起逐年增长,2024H1达13.5%。销售费用率保持较低水平,2024H1进一步下降至3.5%,主要是公司市场不断拓展、销售规模、销售体系完善,具备较强品牌力。2020 年以来管理费用总额有所增长主要系公司规模不断扩大,管理人员工资及折旧费用等有所增加所致。

资产利用效率将进一步优化,公司业绩仍有提升空间。公司资产周转率保持相对稳定;2022年资产周转率下降的主要原因为:1)2022年公司第四季度发货较多,由于发货距离年末时间短,导致应收账款期末余额较高;2)由于公司对部分品种进行主动备货,同时因为物流受阻等原因部分品种发货有所推迟,导致2022年公司存货较多。总体来看,公司资产负债率较低,财务风险较小。2021-2024H1,公司在建工程增长主要是澳赛诺二期、601、602车间等项目持续建设以及机器设备增加投入所致,随着公司新建产能逐步成熟,资产利用效率有望进一步提升。
2.多肽赛道高景气,公司借产能技术优势持续受益
多肽分子量一般介于小分子和抗体之间,相比小分子和以抗体为代表的生物制剂具有其独特的优势,使得其成为了药物开发中的重要组成部分之一。2023年开始,以司美格鲁肽和替尔泊肽为代表的GLP-1药物销售、研发火热,带动了GLP-1全产业链的高景气度。多肽药物产业链可以大致分为:1)上游的相关原料、设备厂商,国内代表企业如昊帆生物、纳微科技、蓝晓科技等;2)中游的多肽CDMO、原料药制造商,国内代表企业如药明康德、凯莱英、诺泰生物、圣诺生物等;3)下游的多肽药物研发的制药企业,国内代表企业如华东医药、仁会生物等。

2.1.肥胖人数持续增加,GLP-1药物市场空间扩容
肥胖患者人数快速增加,减肥药需求持续旺盛。在全球范围内,成年人中超重占比超过39%,肥胖超过13%。在过去的二十年时间内,全球肥胖患病率的趋势有所增加。由于生活条件改善以及运动缺乏等因素,导致近年我国肥胖人口迅速增长。根据弗若斯特沙利文分析:我国肥胖人数从2016年的1.8亿人增至2020年的2.2亿人,年复合增长率为5.0%。到2030年,肥胖人数近3.3亿人,成人中超重和肥胖患病率可能将达到65.3%,在儿童青少年(7~17岁)中将达到31.8%,在学龄前儿童(≤6岁)中将达到15.6%(WHO标准)。我们预计随着肥胖人群的增加、居民体重管理和健康意识的增强,减肥需求市场将持续增加。
GLP-1多肽药物为代表的肽类药物疗效突出,全球多肽类药物市场规模有望加速扩容。随着司美格鲁肽、度拉糖肽等GLP-1多肽药物销售快速增长,全球肽类药物市场规模有望加速扩容,根据Frost Sullivan数据,全球和中国肽类药物市场规模在2020-2025年CAGR将分别达到8.9%和16.4%,全球肽类药物市场规模也有望从2020年的628亿美元增长到2025年的960亿美元,中国肽类药物市场规模从2020年85亿美元增长到2025年的182亿美元,全球和中国多肽产业将迎来春天。

2.2. GLP-1下游高景气,带动多肽产业链上游成长
主流GLP-1药物快速放量,具备成为新一代“药王”的潜力。诺和诺德的长效GLP-1激动剂司美格鲁肽,2023年全球销售额超过200亿美金,同比增长超过70%。其中皮下注射制剂Ozempic(用于降糖)实现营收957.18亿丹麦克朗(约合137.8亿美元),口服片剂Rybelsus(用于降糖)销售额达187.50亿丹麦克朗(约合27亿美元),减重产品Wegovy销售业绩达313.43亿丹麦克朗(约合45.1亿美元)。2024年一季度,三款产品销售额分别达43亿美元、7.2亿美元和13.5亿美元,合计63.7亿美元,增长迅速,仅次于Keytruda 69.5亿美元销售额,有望成为下一代“药王”。替尔泊肽是礼来GIP/GLP-1双靶点受体激动剂。2022年5月,替尔泊肽糖尿病适应症Mounjaro首次获美国食品药品监督管理局(FDA)批准上市,2022年该药为礼来贡献了4.83亿美元的收入。2023年,Mounjaro收入51.6亿美元。2024年第一季度,Mounjaro收入18.07亿美元。替尔泊肽减重版Zepbound于2023年11月8日在美国获批用于减重。2023年末两个月不到的时间,Zepbound收入1.76亿美元,2024年一季度收入5.17亿美元。凭借更优的减重效果,替尔泊肽销售增速比司美格鲁肽更快,未来潜力较大。
标杆药物的高额经济效益带动GLP-1药物研发端持续火热。目前国内已有十余条管线进入临床及上市申报阶段,并且显现出从单靶点逐步向双靶点和三靶点迭代,从日制剂向周制剂迭代,从注射剂型向口服剂型迭代的特点。从减重效果看,GLP-1R/GCGR/GIPR三靶点减肥药优于双靶点减肥药优于GLP-1R单靶点司美格鲁肽。目前,国内相关产品快速追赶,GLP-1R/GCGR靶点信达生物进度最快,已经处于NDA阶段;GLP-1R/GIPR靶点恒瑞医药、博瑞医药、翰森制药、众生睿创等进度较快;GLP-1R/GCGR/GIPR三靶点研发较早期,只有民为生物进入到II期临床。

GLP-1制剂高景气,催生了大量原料药、CDMO需求。GLP-1制剂目前仍在专利期,但非规市场和美国药房市场不受专利期影响,具备较大需求。目前国内多肽原料药基本流向这两个市场。据FDA的《FD C ACT》503B条,503B药房可以在药物短缺期间介入,进行药品配置。尽管药物短缺往往是不可预测的,但配制设施通常可以在药物出现在 FDA 国家药物短缺清单后快速增加药物的产量,由于对 503B 药房的相关规定,FDA 才能在原研厂商无法满足需求时提供替代方案。目前司美格鲁肽和替尔泊肽已经在美国药品短缺名单中,相关503B药房可以自行购买原料药配制制剂,催生了大量原料药需求。经FDA官网查询,司美格鲁肽、替尔泊肽、利拉鲁肽目前均处在短缺名单中,具备503B配制资质的药房目前有OLYMPIA PHARMACY等。同时,下游研发的高景气度催生了上游CDMO的需求,带动相关企业业绩增长。
2.3.专利到期后仿制药上市,多肽原料药下游需求可持续
过专利期多肽仿制药有大空间,多款专利到期重磅多肽药物为多肽仿制药提供后续动力。从已过专利期的多肽原研药来看,仍不乏年销售额10亿美元以上的大品种,包括利拉鲁肽、醋酸奥曲肽和利那洛肽等。同时,司美格鲁肽和度拉糖肽两个重磅品种中国专利也将于2026年到期,其中司美格鲁肽2023年销售额超200亿美元,而度拉糖肽2022年原研销售额也达到了74亿美元,国内部分企业已进入研发阶段,有望给多肽仿制药市场带来机遇。
下游仿制药的放量有望持续带动原料药需求的增长。根据司美格鲁肽、利拉鲁肽、度拉糖肽和Tirzepatide在美国的销售价格和用量规则,经我们计算推测,上述多肽2022年用量分别约为4.45吨、0.75吨、13.53吨和0.47吨,由于不同地区存在价格差异,上述用量仅作为参考。司美格鲁肽的减肥适应症2021年获FDA批准,而其减肥适应症(商品名OZEMPIC?)在2022年的司美格鲁肽销售量占比不足4%,仍有非常大的提升空间。Tirzepatide 2022年获FDA批准用于治疗糖尿病,2023年11月获FDA批准用于改善肥胖或至少有一种合并症的超重成人的长期体重管理(在低热量饮食和增加体力活动基础上),该产品还处于早期放量阶段,凭借其突出的控糖疗效和减重效果,有望成为重磅产品,带动原料端进一步成长。

2.4.公司深耕多肽领域多年,具备先发优势
在自主选择产品方面,公司以多肽药物为主、以小分子化药为辅,围绕糖尿病、心血管疾病、肿瘤等疾病治疗方向,自主选择具有较高技术壁垒和良好市场前景的仿制药药品(包括原料药及制剂),积极组织研发、生产、注册申报和销售。
公司多肽类产品的国内审评进展领先。对于多数多肽药物而言,由于其分子量较大,结构较为复杂,合成和纯化工艺复杂,技术壁垒相对较高;又由于需要设备购置和厂房建设等较大投入,并需持续满足cGMP要求,规模化生产难度较大,因此行业内具备多肽原料药规模化生产能力且符合法规市场要求的企业相对较少,竞争相对缓和。截至2024年7月,经查CDE官网,我国已受理5家司美格鲁肽原料药企业以及5家利拉鲁肽原料药的制药集团,目前均处于审评审批中,其中诺泰生物是唯一一家包装规格达到 1kg/袋的企业。我们判断公司司美格鲁肽及利拉鲁肽原料药有望成为最先放量的企业之一,抢先兑现收益。
公司多肽类产品管线丰富,已销往海外多国。公司拥有较多的多肽类产品储备,构成良好产品梯队,利于形成管线协同。公司自主研发的多肽类产品已形成了丰富的产品管线,涵盖司美格鲁肽、利拉鲁肽、替尔泊肽、醋酸奥曲肽、醋酸西曲瑞克、依替巴肽、比伐芦定等知名品种。多肽原料药方面,公司符合多国标准的生产质量管理标准,多肽原料药已销往美国、欧洲、印度、中东等海外市场,多个品种已支持国内外知名制药公司的制剂研发或注册申报,主要客户包括Cipla、Apotex、Chemo、Teva、Dr.Reddy、普利制药、齐鲁制药、健友股份等国内外知名制药公司;已有7个品种取得美国DMF编号并已通过完整性审核,是国内多肽药物领域取得美国DMF编号并通过完整性审核品种较多的厂家之一。多肽制剂方面,已有3个品种获批上市并通过一致性评价;司美格鲁肽、利拉鲁肽、醋酸西曲瑞克、醋酸奥曲肽等品种已进入试剂研发或申报阶段。

公司已经签署多个多肽类项目。包括(1)与国内知名生物医药公司签署GLP-1创新药原料药CDMO合作,并约定客户终端制剂于国内获批上市后原料药阶梯式供货价格;(2)司美格鲁肽注射液欧洲区域战略合作协议,由公司提供低成本高质量的司美格鲁肽原料药,借助客户的制剂生产及区域销售推广优势,双方销售分成以实现双赢;(3)口服司美格鲁肽原料药拉丁美洲区域战略合作协议,未来产品可商业化上市销售后,指定该客户独家采购并进行销售推广。
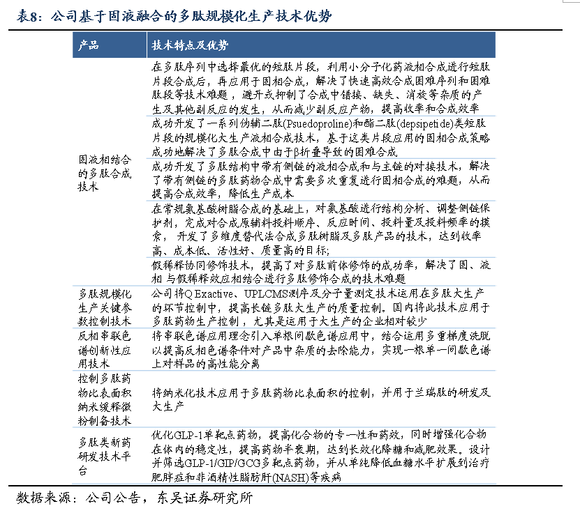
公司拥有多肽领域领先优势,基于固液融合技术,产品纯度高且成本低;具备大规模化生产能力,实现超10公斤的单批产量。在多肽药物领域,(1)公司实现合成、纯化及生产控制等各方面的技术突破,建立了基于固液融合的多肽规模化生产技术平台,在产品收率、合成效率和质量较传统固相合成技术大幅提升,司美格鲁肽、利拉鲁肽、替尔泊肽和兰瑞肽的纯度都在99%以上,收率30%以上,杂质数量和含量均小于原研,新增杂质均小于0.1%,产品质量优于原研。(2)因此,生产成本大幅降低。比如公司利拉鲁肽验证批生产的单位成本大幅下降,2018-2020 年度公司利拉鲁肽系列产品的平均销售成本分别为450.35、63.02、63.02万元/kg,毛利率分别为52.15%、88.51%、88.31%,实现生产成本的大幅下降。(3)公司掌握控制多肽药物比表面积的纳米缓释微粉制备技术,并用于兰瑞肽的开发及大生产。(4)长链多肽药物的规模化大生产技术壁垒极高,目前行业内绝大多数厂家仅能达到单批量克级、百克级的水平;而公司突破了长链多肽药物规模化大生产的技术瓶颈,具备侧链化学修饰多肽、长链修饰多肽数公斤级的大生产能力,如司美格鲁肽、艾博韦泰等长链修饰多肽药物的单批次产量已超过10公斤,达到行业先进水平。

公司多肽类新药研发技术平台,向下游制剂和新药研发延伸。公司开发GLP-1单靶点、多靶点降糖和减肥药。在研GLP-1单靶点一类新药SPN009是针对2型糖尿病的多肽类长效降糖创新药,目前已经取得临床试验批准通知书。随着公司进一步向下游多肽制剂、新药研发延伸,有望借助多肽原料药优势,延长价值链。
公司数字智能化多肽新建车间临近投产,释放多肽原料药吨级产能。连云港工厂现有2个多肽原料药生产车间,且第三代多肽生产车间“106车间多肽原料药产品技改项目”已经建成,车间配备行业领先的工业机器人、DCS自动控制系统、全密闭生产系统、全自动合成系统、全自动裂解系统、进口液相制备生产线,实现了生产数字化、智能化、规模化,公司多肽原料药产能现已达吨级规模。此外,公司同步规划新建多肽生产601和602车间。601车间实现年产司美格鲁肽2250kg/a,替尔泊肽2250kg/a的任务;602车间实现年产胸腺法新20kg/a,醋酸兰瑞肽 200kg/a,醋酸西曲瑞克3kg/a,醋酸去氨加压素3kg/a,醋酸奥曲肽50kg/a,特立帕肽3kg/a,司美格鲁肽500kg/a,替尔泊肽 500kg/a的任务。2024年2月,公司替尔泊肽原料药取得全球首家美国FDA DMF。司美格鲁肽等多个长链修饰多肽药物的单批次产量已超过10公斤,收率、质量处于行业先进水平。新建601多肽车间提前完成封顶,预计2024年底完成安装调试,实现多肽产能5吨/年,新建602多肽车间预计2025年上半年完成建设、安装及调试,将再释放多肽产能5吨/年;启动多肽大规模化、科技化升级项目,新增更大吨位数多肽优质产能。

3.自主选择+定制服务双轮驱动
3.1.小分子化药具备原料药和制剂一体化优势
基于6大研发平台,小分子化药管线丰富。除多肽规模化生产技术平台和多肽类新药研发技术平台外,公司搭建了手性药物技术平台、绿色工艺技术平台、制剂给药技术平台、寡核苷酸研发中试平台等6大行业领先的核心技术平台,相关核心技术均为公司现有研发团队自主研发取得。除多肽类产品外,公司拥有丰富的小分子化药管线,涵盖原料药和制剂、仿制药和新药。根据2023年报,公司新获批3个药品注册批件(奥美沙坦酯氨氯地平片、注射用比伐芦定、氨氯地平阿托伐他汀钙片),有在研项目37项,其中原料药21项、制剂16项,并有12个原料药品种的美国DMF/VMF编号,可满足下游制剂客户在FDA的申报需求。进度较快的管线包括1个国内原料药上市申请批准通知书,6个原料药品种在美国通过与制剂的关联技术审评,另有4个制剂品种和5个原料药品种正在CDE的审评审批中,有望实现收益的较快转化。
公司小分子化药类产品大多为较成熟的集采品种,有望在上市后快速通过集采放量,贡献稳定收入;同时布局了较为创新的管线,带来业绩弹性。公司2021年胸腺法新中标国家第五批集采,2022年磷酸奥司他韦胶囊中标第七批集采,两款产品集采后销售额迅速翻倍;2023年奥美沙坦酯氨氯地平片中标第九批集采,我们预计2024年集采执行后奥美沙坦酯氨氯地平将成为公司业绩增长点。
3.2.寡核苷酸前景广阔,有望成为公司业绩新增长点
寡核苷酸市场发展迅速,预计2024年达86亿美元。寡核苷酸药物又称小核酸药物,其与mRNA药物是组成核酸药物的两大细分。目前,市场研究较为热门的寡核苷酸药物主要为反义核酸药物(ASO)和小干扰核酸药物(siRNA),是作用于pre-mRNA或mRNA,通过干预靶标基因表达实现疾病治疗目的。与传统的小分子药物和抗体药物相比,核酸药物具有治疗效率高、药物毒性低、特异性强等优点,有望成为继小分子药物和抗体药物后的第三大类药物。根据沙利文统计,小核酸行业规模从2016年的0.1亿美金增至2021年的32.5亿美金,期间CAGR高达217.8%;根据Evaluate Pharma和BCG统计分析,预计2024年全球小核酸市场规模将会达86亿美元。未来随着临床阶段产品的不断上市,修饰技术和递送技术的不断发展,适应症从遗传病等小人群适应症扩大到广泛人群适应症,整体市场将继续保持快速增长。

核酸药物迎来快速发展,全球上市的核酸药物数量逐年递增。截至2024Q1,已有16款核酸药物获批上市,包括14款寡核苷酸药物和2款mRNA疫苗,其中寡核苷酸药物中9款ASO,4 款siRNA。遗传疾病是目前获批最多的适应症类别,已上市核酸药物中10款针对遗传疾病(纯合子家族性高胆固醇血症、脊髓性肌萎缩症、杜氏肌营养不良症、家族性淀粉样多发性神经病变,急性肝卟啉症),2款针对传染性疾病(COVID-19),2款针对眼科疾病(巨细胞病毒视网膜炎、新生血管性年龄相关性光斑变性),1 款针对心血管疾病(高胆固醇血症),1 款代谢性疾病(原发性高草酸尿症)。
获批上市的寡核苷酸药物销售业绩增长较快。具代表性的是由Ionis公司研发的用于治疗脊髓性肌萎缩症的Nusinersen,上市后到2020年前该药物共产生了47亿美元的销售收入,2021年销售收入19.51亿美元,是目前销售额最高的寡核苷酸药物。此外由Alnylam研发的用于治疗遗传性转甲状腺素蛋白淀粉样变性的Patisiran在上市后第一年2019年也取得了1.5亿美元的销售收入。随着化学修饰与递送技术不断突破,寡核苷酸产业化瓶颈问题逐渐得以解决,行业步入快速发展期。
我国寡核苷酸市场有望迎来快速发展。我国寡核苷酸药物市场仍处于发展初期,开发起步较晚;但由于国内患者群体基数较大、需求较多,因此未来伴随小核酸药物开发的持续推进,以及国内企业的技术逐步成熟,我国寡核苷酸药物市场有望迎来快速发展。

公司领先建成寡核苷酸研发平台,满足多样客户需求。公司于2022年7月成立杭州诺泰诺和负责寡核苷酸项目。截至2024Q1,公司已完成小核酸核心团队的组建,并已开展研发工作,子公司诺泰诺和GMP中试产线顺利投产,能够满足公司寡核苷酸和多肽工艺从研发向中试放大转移。另一方面,公司在杭州医药港建立寡核甘酸研发中心,并购置OligoPrecess,承接寡核甘酸 CDMO,目前已完成了项目产品四个PMO单体的合成工艺技术开发和样品提供。诺泰诺和产线建成后能够为客户提供中试和临床试验阶段的生产,每批次的最大规模能达100mmol,年产量超过100kg的寡核苷酸。为客户提供从实验室研发,工艺开发到临床阶段生产,业务的覆盖范围广泛包括DNA/RNA/PMO,寡核苷酸药物偶联,在综合技术方面具备固相合成+液相合成法,偶联化学等。

3.3.优质CDMO平台,在手订单丰富
全球及中国多肽药物市场规模持续增长。据弗若斯特沙利文数据,全球多肽药物市场规模从2016年的568亿美元上升至2020年的628亿美元,CAGR为2.6%,预计2023年达到795亿美元。中国多肽类药物行业市场规模呈现快速增长趋势,从2016年的435亿元上升至2020年的587亿元,CAGR达8%,远超全球增速,未来市场规模将进一步扩大,预计2023年达904亿元。

公司CDMO项目服务全球药企,涵盖创新药研发到商业化各阶段。在定制类产品及技术服务方面,公司的CDMO业务主要为全球创新药企提供创新药高级医药中间体及原料药的定制研发+定制生产服务,服务临床 I、II、III 期到药品成功获批上市后的各个阶段,通过解决创新药研发过程中的技术瓶颈、生产工艺路径优化及放大生产等难题,为创新药企提供高效率、高质量、低成本、大规模且绿色环保的中间体或原料药生产服务。凭借较强的研发实力和完备的技术体系,公司能够为全球创新药企提供各种复杂高难度医药中间体和原料药的定制研发生产服务,服务领域包括艾滋病、肿瘤、关节炎等多个重大疾病治疗领域。目前,公司已与美国因赛特、美国吉利德、德国勃林格殷格翰、美国福泰制药、前沿生物、硕腾等国内外知名创新药企建立了稳固的合作关系。在技术服务转让方面,公司针对不同客户需求,采用国际通用的里程碑模式提供技术服务。
高质完成CDMO项目赢得客户认可。过去项目中包括吉利德的重磅抗艾滋病新药Biktarvy、因赛特重磅创新药Ruxolitinib、前沿生物的多肽类抗艾滋病新药艾博韦泰等知名产品,赢得了客户的高度认可。比如,(1)APC137系列产品是美国吉利德重磅抗艾滋病新药Biktarvy的关键中间体。公司设计了工艺路径,解决了APC137合成过程中的氟原子脱落难题,有效保障了其后续的研发进程和商业化销售,Biktarvy在2018年上市首年实现11.8亿美元的销售额,2023年实现销售额达118.5亿美元。(2)APC037、APC039是因赛特创新药Ruxolitinib的高级医药中间体,公司支持Ruxolitinib的研发及首次商业化生产,将其原先采用的难以规模化生产的碘化物前体改为溴化物,突破了商业化生产的技术瓶颈,2023年Ruxolitinib的全球销售额达25.9亿美元。
多项订单在手,保障业绩基本盘。截至2023年底,公司达成(1)与国内知名生物医药公司签署GLP-1创新药原料药CDMO合作,并约定客户终端制剂于国内获批上市后原料药阶梯式供货价格;(2)与欧洲某大型药企成功签约合同总金额1.02亿美元CDMO长期供货合同,2024年H1已开始阶梯式供货。
4.盈利预测与投资评级
4.1.收入拆分
原料药及中间体:终端多肽制剂持续放量,研发端火热,多肽原料药需求较大。公司新建601、602车间司美格鲁肽设计产能2750Kg,替尔泊肽产能2250Kg,能够承接大量多肽原料药订单,为公司提供主要增长动能。我们预计2024-2026年原料药收入增速为75%/60%/50%。
制剂:公司拥有丰富的小分子化药管线,奥美沙坦酯氨氯地平片“光脚”进入第九批集采,2024年开始有望贡献增量。同时公司借助多肽原料药和研发平台优势,向下游制剂延伸,为公司提供远期增长动能。我们预计2024-2026年制剂收入增速为45%/25%/15%。
定制类业务:公司CDMO业务服务项目全面,目前多个订单在手,包括国内知名生物医药公司与欧洲大型药企。我们预计2024-2026年定制类业务收入增速为48%/29%/15%。
4.2.可比公司估值
公司主营业务为多肽原料药、制剂研发与销售和CDMO业务,属于原料药制剂一体化+CDMO企业。我们选取了同样含有多肽原料药、制剂销售与CDMO业务的原料药企业奥锐特、圣诺生物、博瑞医药为可比公司。公司2024年PE估值预计为29倍,低于行业平均估值。
4.3.盈利预测与投资评级
我们预计公司2024-2026年总营收分别为16.4/23.3/30.8亿元,同比增速分别为58%/42%/32%;归母净利润分别为4.3/5.6/7.1亿元,同比增速分别164%/29%/27%,2024-2026年P/E估值分别为29/23/18X;基于公司1)多肽原料药迅速放量,新建产能即将投产;2)原料药制剂一体化发展,业务向下游延伸,光脚品种奥美沙坦酯氨氯地平片中标集采有望贡献业绩增量;3)积极发展CDMO业务,具备多肽与寡核苷酸研发平台优势;首次覆盖,给予“买入”评级。
5.风险提示
竞争格局恶化风险:目前国内多肽原料药企业均在扩产,存在竞争格局恶化,多肽原料药跌价风险;
下游需求不及预期风险:目前国内多肽原料药主要流向美国药房市场和非规市场,司美格鲁肽如被移出“短缺药品清单”,存在下游需求下滑风险;
地缘政治风险:存在发生地缘政治摩擦,出口多肽原料药可能被加征关税或限制出口的风险。
