chaguwang.cn-查股网.中国
查股网.CN
爱博医疗(688050)内幕信息消息披露
个股最新内幕信息查询:
返回查股网主页
收藏查股网(Ctrl+D键)
爱博医疗分时资金
爱博医疗日线资金
大盘分时DDX数据
大盘历史DDX(日线图)
基本面选股系统
主力资金流向统计
Level-2指标龙虎榜
DDX综合选股(V1)
DDX综合选股(V2)
DDX选股决策(实时)
板块资金流向(实时)
热点板块概念股票
爱博医疗研究报告
爱博医疗价值分析
爱博医疗概念题材
爱博医疗内幕消息
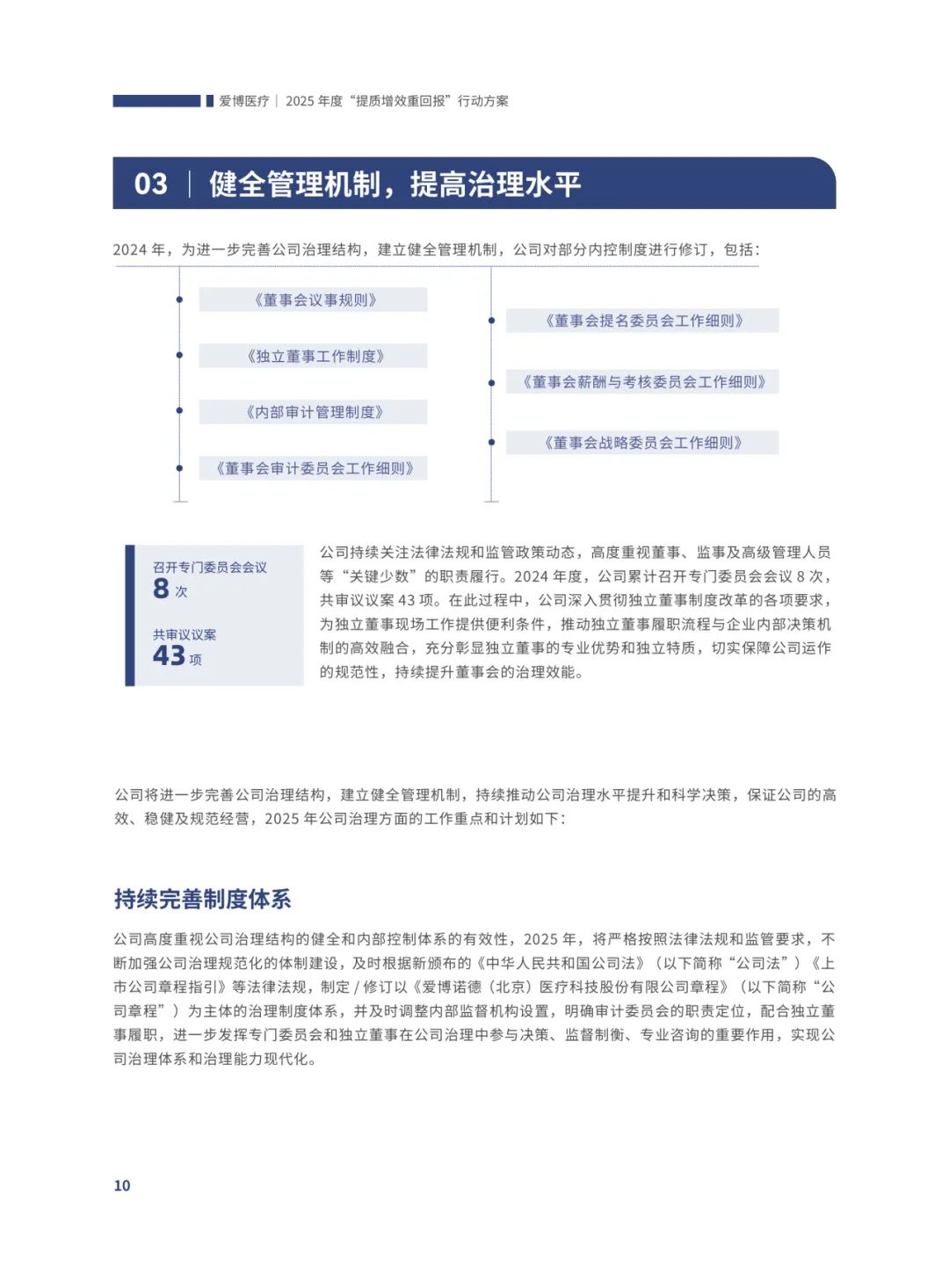
爱博医疗2025年度“提质增效重回报”行动方案
http://www.chaguwang.cn
2025-04-22
爱博医疗内幕信息
来源 :爱博诺德公司
2025-04-22
查股网为非盈利性网站 本页为转载如有版权问题请联系
767871486@qq.com
或
QQ:767871486
Copyright 2007-2025
www.chaguwang.cn
查股网