来源 :挖贝网2022-10-13
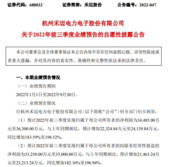
挖贝网10月13日,禾迈股份(688032)发布2022年前三季度业绩预告:预计2022年前三季度实现归属于母公司所有者的净利润为34,485.00万元至36,300.00万元,与上年同期相比,预计增加22,324.84万元至24,139.84万元,同比增加183.59%至198.52%。

公告显示,业绩预告期间为2022年1月1日至2022年9月30日,预计2022年前三季度实现归属于母公司所有者的扣除非经常性损益的净利润为33,250.00万元至35,000.00万元,与上年同期相比,预计增加21,463.24万元至23,213.24万元,同比增加182.10%至196.94%。
2022年前三季度,公司克服疫情反复带来的影响,稳健有序经营,积极深耕全球市场,取得了良好的业绩。随着光伏逆变器技术的进步,光伏行业整体发展势态较好,公司微型逆变器及监控设备市场需求旺盛,下游客户订单充足,公司逐步爬坡扩产以满足海外订单的需求,实现公司营业收入和利润的增加。
报告期内,公司持续布局全球营销网络,继续深耕美洲、欧洲、亚洲市场,并提升产品品牌的知名度;不断加大研发投入和研发创新,积极响应市场需求,推出快速关断器、储能逆变器等产品,使得公司产品竞争力进一步提升;同时公司积极优化产能结构、丰富产品线,提升精细化管理水平和智能制造水平。
公司始终专注于分布式光伏领域,专注于研发安全、可靠、高效的组件级电力电子产品,推动实现清洁、可持续发展的未来。
挖贝网资料显示,禾迈股份主要从事光伏逆变器、储能逆变器等电力变换设备和电气成套设备及相关产品的研发、制造与销售业务,其中光伏逆变器及相关产品主要包括微型逆变器及监控设备、模块化逆变器及其他电力变换设备、关断器、分布式光伏发电系统,电气成套设备及相关产品主要包括高压开关柜、低压开关柜、配电柜等。