chaguwang.cn-查股网.中国
查股网.CN
星环科技(688031)内幕信息消息披露
 
个股最新内幕信息查询:    
 

喜报!星环科技入选2025长三角创新案例TOP50

http://www.chaguwang.cn  2026-04-08  星环科技内幕信息

来源 :星环科技2026-04-08

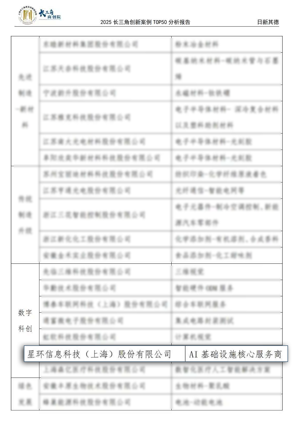
  近日,2025长三角创新案例TOP50发布会在上海隆重召开。星环科技凭借在数字科创领域的深厚积淀与卓越的创新实力,从4000余家候选企业中脱颖而出,成功入选“2025长三角创新案例TOP50”榜单,展现出企业在推动区域经济发展和产业升级中的重要作用。

  本次评审围绕新质生产力、科技自立自强及国内外双循环三大年度主题展开,历经11个月、5轮筛评及65位产学研专家交叉评审。最终入选的企业以“专精特新”与科创板企业为主体,代表了长三角地区最具引领性的科创实力。作为企业级AI基础设施领域的核心服务商,星环科技通过自身的技术中台,不断降低企业前沿技术的门槛,在产业创新体系中扮演着“赋能者”和“连接器”的重要角色。

  当前,新一轮科技革命与产业变革加速推进,人工智能、大数据、云计算等技术正不断重塑产业发展格局。在2025长三角创新案例TOP50榜单中,星环科技的数据智能底座案例,正通过技术与产业场景的融合释放更大价值,其价值也将在千行百业的数字化转型中被倍数级放大。

  随着数字中国建设持续推进,数字技术正在走向跨产业协同,成为赋能产业提升全要素生产率的重要“工具箱“。星环科技也将不断突破核心技术,与更多产业伙伴协同探索数字化新场景,为推动长三角产业创新发展和经济高质量增长贡献更多科技力量。

有问题请联系 767871486@qq.com 商务合作广告联系 QQ:767871486
Copyright 2007-2026
www.chaguwang.cn 查股网