来源 :云头条2023-02-26
2023年2月26日,山石网科发布《股东减持计划进展及签署《股份转让协议》暨公司第一大股东拟发生变更的提示性》公告。
本次权益变动系山石网科第一大股东协议转让股份,不触及要约收购。
2023 年 2 月 26 日,Alpha Achieve High Tech Limited(越超高科技有限公司)与神州云科签订了《股份转让协议》,拟通过协议转让的方式向神州云科转让其持有的 21,537,000 股山石网科人民币普通股股份,占截至《股份转让协议》签署日山石网科总股本的 11.95%。
本次权益变动后,Alpha Achieve High Tech Limited(越超高科技有限公司)持有山石网科 8,985,850 股人民币普通股,占山石网科总股本的 4.99%。
Alpha Achieve High Tech Limited(越超高科技有限公司)主要董事和负责人:

标的股份的转让价格:根据《上海证券交易所上市公司股份协议转让业务办理指引》等相关规定,结合山石网科经营和财务状况、本协议签署日前二级市场股票价格等各项情况,经双方友好协商,本次股份转让项下标的股份的转让价格为每股 20.78 元,对应标的股份转让价款总额为 447,538,860 元(以下简称“标的股份转让价款”)。
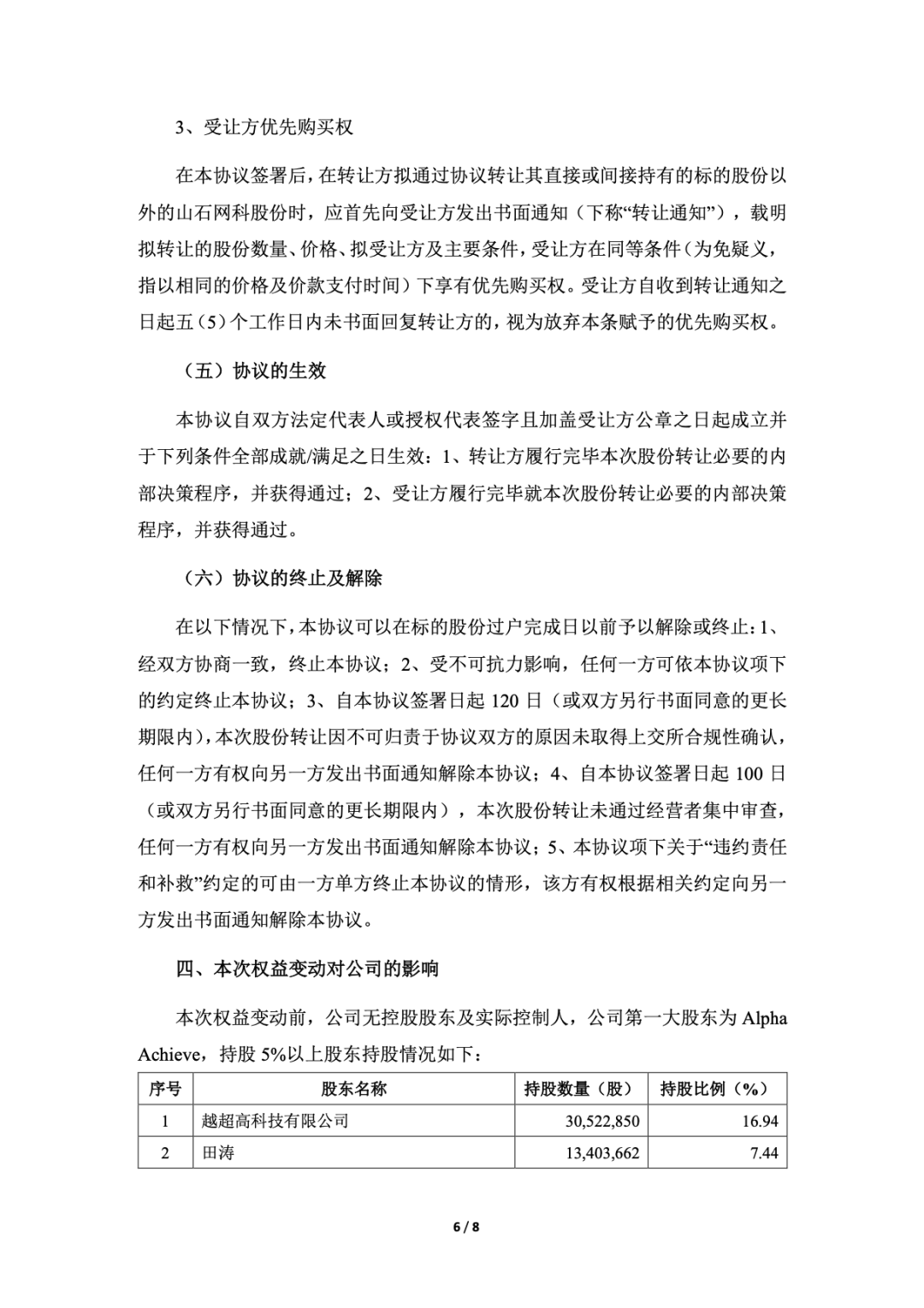
本次权益变动前,山石网科无控股股东及实际控制人,第一大股东为 Alpha
Achieve,持股 5%以上股东持股情况如下:


本次权益变动后,山石网科仍无控股股东及实际控制人,第一大股东变更为神州云科,在不考虑可转债转股等其他因素导致股本数量变动的情况下,持股 5%以上股东持股情况如下:

神州云科股权结构:

相关公告:








山石网科 2022 年度业绩快报显示:2022 年营收 8.14 亿,同比减少 20.77%;净利润-1.87 亿,去年同期 7553 万。

山石网科目前市值 46.16 亿:



神州数码目前市值 180.7 亿:


