国盾量子近期发布2021年中报,数据显示,公司报告期间产生营业收入2416.38万元,较去年同期增加50.45%;当期归母净利润为-1899.19亿元,亏损较去年同期扩大42.31%。
2021年上半年,公司推出上市以来首份股权激励计划,拟向包含6名核心技术人员在内的184名员工授予60万股限制性股票。2021年6月23日公司已完成首次52.60万股的限制性股票授予,授予价格为59.88元/股。截至最新收盘,公司股价为190元/股,股权激励浮盈已超200%。
此外,公司于2021年4月发布公告称将使用超募资金建设“高性能超导量子计算原型样机及量子计算云平台项目”和“特种行业量子通信设备科研生产中心项目”。?净亏损同比扩大研发投入资本化率下降
国盾量子主要从事量子保密通信产品的研发、生产、销售及技术服务。公司产品主要包括量子保密通信网络核心设备、量子安全应用产品、核心组件和量子保密通信网络的管理与控制软件。
2021年上半年,国盾量子实现营业收入2416.38万元,较去年同期增加50.45%,主要由于公司推出的卫星地面站等新产品带来的增量收入。报告期内,公司完成了“济南量子技术研究院新型小型化量子通信卫星地面站系统”的研制、交付和验收。

然而当期,公司的归母净利润为-1899.19万元,净亏损同比扩大42.31%。报告期间计入当期损益的政府补助为2135.38万元,较上年同期减少1309.91万元。此外,公司费用化的研发投入为2649.71万元,同比增加25.74%,主要系期间研发投入资本化的比重同比下降13.57个百分点。
2021年上半年,国盾量子满足资本化条件的研发项目较上年同期减少,一定程度上说明当期公司研发项目的技术成熟度较低。报告期间,公司总研发投入为3226.28万元,同比增加4.97%,而符合资本化条件的研发投入为576.57万元,同比下降40.32%。?推出首份股权激励计划当前股价远超授予价格
2021年6月23日,国盾量子向184名激励对象首次授予了52.60万股第二类限制性股票,此为公司自2020年7月首发上市以来的首份股权激励计划。公司本期应分摊的股权激励费用约为104.56万元。
相较于公司于2021年4月19日晚首次推出的限制性股票激励计划(草案),本次实际授予限制性股票的激励对象中排除了副董事长、执行总裁应勇,包含唐世彪在内的6名核心技术人员合计获授限制性股票数量4万股,占首次授予限制性股票总数的7.60%。
根据公司公告,首次授予限制性股票的授予价格为59.88元/股,在原授予价格60元/股的基础上减去0.12元/股(含税)的现金红利。当前公司股价远超授予价格。该授予价格的确定方法为自主定价,具体如下:

从公司上市以来的股价走势可得,发布股票激励计划(草案)时公司股价正好在低位徘徊。4月19日收盘时,公司股价为175.68元/股,2021年4月15日,公司股价一度下探到166.40元/股的历史最低价。
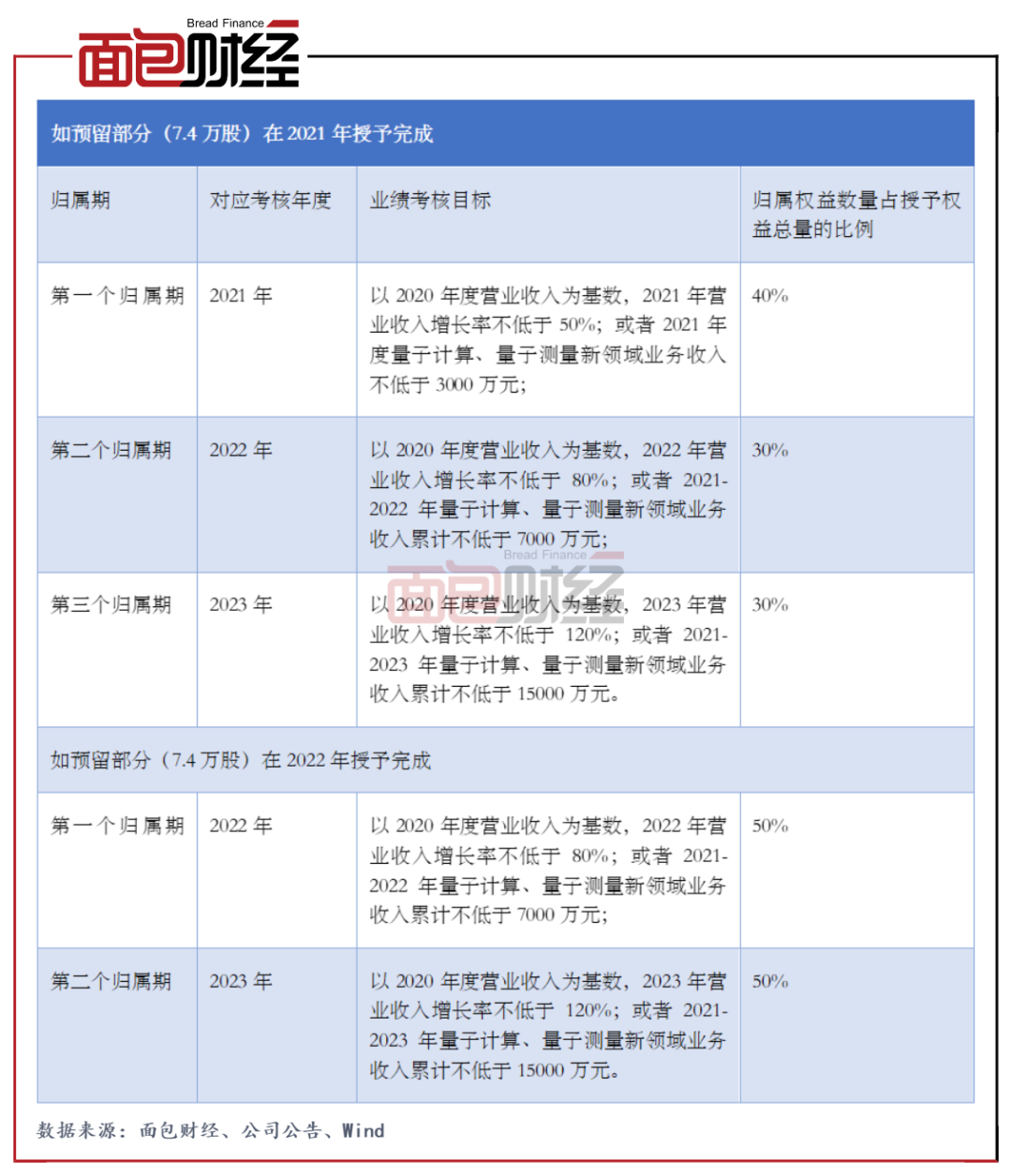
另外,股权激励计划授予的限制性股票在激励对象满足相应归属条件后将按约定比例分次归属,对应的业绩考核目标和归属权益数量的占比如下所示:

2020年年报显示,当年国盾量子实现营业收入13414.76万元,量子计算行业产生收入508.13万元。此外,公司根据市场需求和研发计划导入量子计算、量子测量相关技术、产品,推出了2021版超导量子计算操控系统“ez-Q? Engine”。2021年上半年,公司营业收入同比增加50.45%,但根据历史数据可得,公司主营收入集中在第四季度,因此单靠上半年财务数据无法合理预判激励计划业绩考核要求能否达成。?使用超募资金投资两大建设项目拟增加与中科大关联交易
2021年4月19日晚,国盾量子发出公告称预计使用11975.26万元超募资金投资于特种行业量子通信设备科研生产中心建设项目和量子计算原型机及云平台研发项目。公告显示,截至2020年12月31日,募集资金专户余额为19076.99万元。

特种行业量子通信设备科研生产中心建设项目旨在生产特定行业(国防、政务等)量子通信设备,建设周期为2年,拟使用公司上市超募资金4049.06万元。其中用于房产、生产设备和研发设备的购置费分别为1000万元,1146.05万元和1145.22万元。截至2021年上半年,公司对此项目已投入884.24万元。
量子计算原型机及云平台研发项目的建设内容主要为两台高性能超导量子计算原型样机和与之适配的量子计算云平台。该项目总投资额7926.20万元,其中量子计算原型样机研制费6200.00万元,截至2021年上半年末公司尚未投资此项目。项目实施过程中所需的量子计算芯片部分拟通过参与关联方中科大的相关研发项目,并取得芯片使用权的方式完成,交易金额预计不超过1000万元。

此外,近日公司临时股东大会决议通过与中科大签订专利实施许可合同暨关联交易的议案。通过两份合同,国盾量子将分别获得中科大4项专利、1项专利与1项专有技术的实施许可,由此也将增加与中科大的关联交易。