来源 :金融界2024-12-16
甜牛奶巨头李子园近日深陷舆论漩涡,高管及股东的频繁减持行为引发市场强烈关注。继2024年9月底6名高管减持后,11月又有多名股东宣布减持计划,更有副总经理苏忠军因短线交易收到浙江证监局警示函。这一系列操作背后,是李子园业绩承压的现状和市场对其未来发展的担忧。本文将深入分析李子园面临的困境,探讨这家甜牛奶巨头未来的发展之路。

#一、内忧外患:李子园的甜蜜危机
李子园的危机并非一日之寒。2021年至2023年,其总营收徘徊在14亿左右,含乳饮料销量更是下滑近10%。2024年前三季度,尽管销售费用同比大增近四成,达到1.62亿元,但营收和净利润分别同比下降0.48%和16.83%。这表明,李子园的增长引擎正在逐渐失速。

造成这一局面的原因既有内部因素,也有外部环境的影响。内部来看,李子园对“甜牛奶”这一单品的依赖度过高,产品结构单一,创新不足。面对消费者健康意识的提升和市场需求的变化,李子园显得有些力不从心。外部环境方面,整个含乳饮料市场竞争激烈,娃哈哈AD钙奶的异军突起、养乐多等品牌的衰退都预示着行业洗牌的加速。李子园的核心市场主要集中在华东地区,但前三季度华东市场营收也出现下滑,这无疑给李子园敲响了警钟。
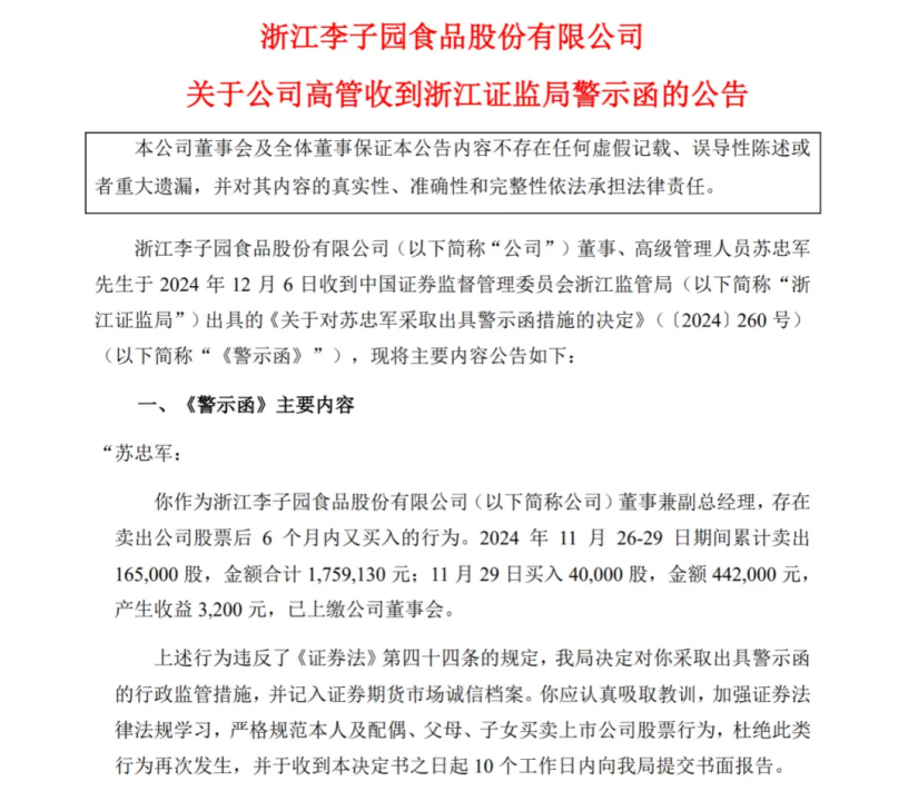
高管和股东的减持行为,无疑加剧了市场的担忧。尽管李子园将部分减持解释为股东个人资金需求和公司股权结构调整,但如此密集的减持操作,难免引发市场对其未来发展信心不足的猜测。尤其苏忠军的短线交易,更是暴露出公司内部管理和合规方面的问题。
#二、转型突围:李子园的未来之路
面对内忧外患,李子园亟需转型突围。具体来说,可以从以下几个方面入手:
1.产品多元化:李子园不能再将宝押在甜牛奶这一个单品上。公司需要加大研发投入,开发更多符合市场需求的新品,例如低糖、无糖、功能性饮料等。同时,可以尝试拓展其他品类,例如常温酸奶、乳酸菌饮料等,丰富产品线,降低单一产品依赖带来的风险。李子园需要在产品创新上有所突破,才能重新赢得消费者的青睐。
2.市场拓展:过度依赖华东市场也制约了李子园的发展。公司需要积极拓展其他区域市场,例如西南地区,并在现有市场精耕细作,提升市场渗透率。同时,可以考虑进军海外市场,寻求新的增长点。李子园的甜牛奶在其他地区的市场份额相对较低,这既是挑战,也是机遇。
3.品牌升级:在新的市场环境下,李子园需要重新思考品牌定位,打造更具时代感和吸引力的品牌形象。可以考虑与年轻消费者进行更深入的沟通,强化品牌的情感连接。签约新生代演员成毅作为品牌代言人是一个良好的开端,但后续需要更系统、更深入的品牌推广策略。李子园需要从一个区域性甜牛奶品牌,转型为一个全国性的综合乳制品品牌。
4.强化内部管理:苏忠军的短线交易事件暴露了李子园在内部管理和合规方面存在的漏洞。公司需要加强内部控制,完善制度建设,提升管理水平,避免类似事件再次发生。同时,要加强与投资者和市场的沟通,提升信息透明度,增强市场信心。一个规范、透明的企业治理结构,是李子园持续健康发展的基石。

李子园的未来之路充满挑战,但并非没有希望。只要公司能够正视问题,积极求变,主动拥抱市场变化,就有可能走出困境,续写甜牛奶的甜蜜传奇。李子园的转型,需要从产品、市场、品牌、管理等多个维度进行全面革新,这需要公司上下齐心协力,共同努力。只有这样,李子园才能在激烈的市场竞争中立于不败之地。