
股东和高管频繁减持的背后,或是笼罩在整个公司的业绩焦虑。
高管减持停不下来
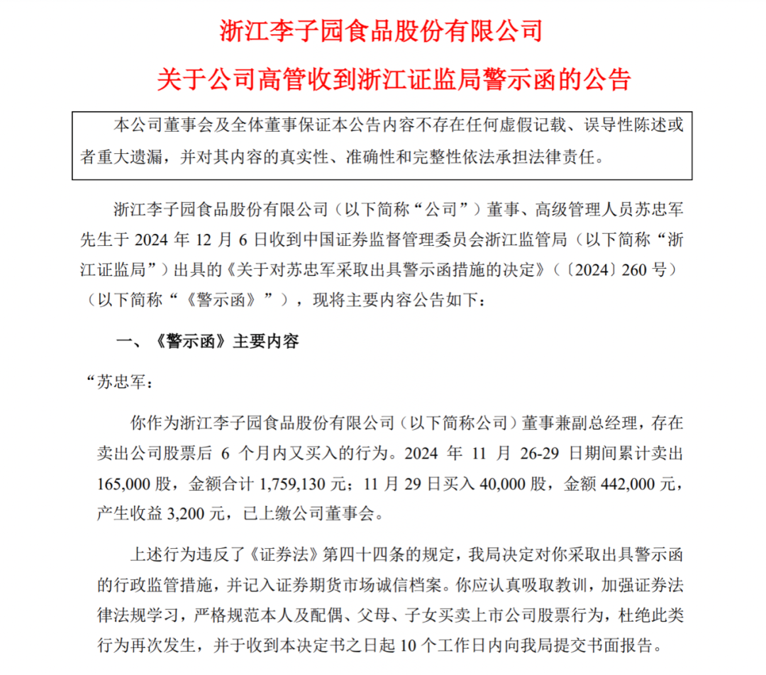
日前,李子园发布了一则“关于公司高管收到浙江证监局警示函”的公告。公告显示,李子园的董事兼副总经理苏忠军在2024年11月26日-11月29日期间,通过四次交易累计卖出公司股票16.5万股,金额合计175.913万元;11月29日,苏忠军又买入4万股,成交金额达44.2万元。
上述行为构成短线交易,违反了《证券法》相关规定,浙江证监局对苏忠军采取出具警示函的行政监管措施,并记入证券期货市场诚信档案。此外,短线交易产生的3200元收益,苏忠军已上缴公司董事会。

事实上,今年以来,尤其是9月底A股行情好转之后,李子园的多位股东和董监高人员就蠢蠢欲动,频繁抛出减持计划。
在苏忠军的处罚公告披露前10天,11月26日,李子园还发布了一则股东集体减持的公告。公告显示,公司股东朱卫君、徐樟能等35名股东因个人资金需求,拟通过集中竞价交易方式减持公司股份,减持总数不超过301.86万股,即不超过公司股份总数的0.77%。
对于此次集体减持行为,李子园解释称,这35名股东的股份来源于公司原股东衢州市誉诚瑞股权投资合伙企业(有限合伙)解散清算后,将其名下持有的公司股份根据出资比例通过证券非交易过户的方式登记至各合伙人名下。
但事实上,除了这些股东,公司在任高管的减持行为也没有停止过。9月30日,李子园还发布了包括部分董事、董秘、监事、财务总监在内的6名高管人员的减持公告,六人合计减持不超过119.06万股,减持比例不超过公司总股本的0.3018%。而在今年2月,这6名高管也已经操作完成了一轮减持。
虽然,每次减持李子园方面给出的解释均为“个人资金需求”,但在业界看来,股东频繁减持某种程度也会向市场传递负面信号,外界也会因此质疑公司的经营情况和发展前景。
事实上,当下的李子园确实比较难受,公司一直停留的“舒适区”正在被冲击。其长期重度依赖的大单品甜牛奶和华东大本营市场,都在遭遇危机,而新品类和新市场还没有培养起来。
难以走出的舒适圈
今年前三季度,李子园实现营收10.64亿元,同比下降0.48%;实现净利润1.57亿元,同比下滑16.83%。这个成绩放在今年的大环境之下,算不上难看,毕竟整个乳制品行业的整体业绩都在下滑。
但问题在于,今年李子园在销售费用上的投入大幅度增加,却仍然没能换来业绩的增长。前三季度,李子园的销售费用为1.62亿元,创近年来新高,较上一年同期的1.17亿增长了近四成。增加广告促销投入、签约新生代偶像代言人、大举增加经销商......李子园今年在销售方面确实推出了不少举措。
尤其是广告投入上,签约新生代演员成毅为品牌代言人的同时,李子园还在全国多个城市的机场、高铁、地铁、商圈、电梯等户外场景做了广告投入,总计覆盖超过100个核心城市的1000个以上的商业广告大屏。

但从前三季度的成果来看,1.62亿元的销售费用,只换来1.57亿元的净利润,收入还下滑了,这买卖看起来并不划算。
从财报披露的数据来看,问题出在了大单品甜牛奶身上。
李子园前三季10.64亿元收入中,以甜牛奶饮料为主的含乳饮料贡献了10.22亿,营收占比超96%,但收入较上年同期下滑了2.60%。尽管包括植物蛋白饮料、果汁饮料、谷物类饮料等在内的“其他”类目收入同比增长了164.46%,但总收入只有0.37亿元,相较含乳饮料而言,对总营收的贡献非常有限。
不仅如此,其含乳饮料销量的下滑几乎是“全面”的。前三季度,除了在西南地区实现了2%的微增,李子园在华东、华中、华北、华南、东北、西北等六个区域的营收均出现了不同程度的下滑。其中,营收占比过半的核心区域华东市场下滑0.36%,仅次于华东的华中市场更是出现了双位数下滑。
事实上,至少从三年前开始,就有不少消费者对李子园的甜牛奶颇有微词:“齁甜”“像糖精勾兑的”“都是科技与狠活”......随着消费者心智和健康意识的提升,这种声音也越来越多。反应到销量上,从2021年-2023年,李子园的总营收一直维持在14亿左右未能进一步突破,含乳饮料的销量从27.73万吨缩水至25.07万吨,下降了近10%。
含乳饮料品类危险
当然,消费者对含乳饮料越来越强烈的“不满”,以及该品类逐步下滑的销量,李子园不是没有意识到。单一产品依赖度较高的风险、销售区域集中的风险,李子园在财报中均有提到,公司也考虑过转型,但是含乳饮料产品线体量实在太大,公司冲破舒适圈的决心和定力不够,连带着新品类、新市场的开拓和打造决心就不会充足。
以新品的打造为例,从2018年开始,李子园每年都会尝试推各种新品,年轻人感兴趣的咖啡、酸奶、植物蛋白饮料等品类均有涉足,但存活下来的产品并不多。今年公司又围绕0糖0脂等元素推出了气泡奶、每日五黑、椰汁、椰子水等产品,涉及的品类不少,但前三季度,除含乳饮料外的、其他所有饮品收入也只有0.37亿元,在公司总营收中的占比不到4%。
虽说今年整个乳业都面临增长困境,但在业内看来,与伊利、蒙牛、光明等常规乳企相比,李子园的处境可能更危险。
首先,常规乳企主打的纯牛奶、酸奶因为健康程度高,都具有一定的刚需性,且产品矩阵丰富。李子园则是把身家性命几乎压在了甜牛奶这一个单品上,而当下,整个含乳饮料市场承压明显。

在乳制品行业,含乳饮料是一个特殊的品类,它具备一点乳制品的营养属性,同时又具备软饮料让人愉悦的风味和口感。在市场供应不足、消费心智整体不高的年代,含乳饮料也实现了不错的增长。而随着消费者心智和健康意识逐步提升、面临的选择越来越多,含乳饮料的地位也越来越尴尬。来自马上赢的数据显示,整个含乳饮料类目自2022年至2024年,整体呈现出均价、份额双双下滑的趋势。
事实上,2024年,整个含乳饮料市场除了娃哈哈的AD钙奶受舆情等综合因素的影响实现了不错的增长外,其他几个代表品牌的业绩均在下滑。
在李子园高管收警示函的同时,另一个含乳饮料品牌养乐多发布了关闭上海工厂的重大决定。值得一提的是,这家工厂已营运了20年,2023年员工数量超过四千人。上海工厂关闭的背后,是养乐多在中国内地市场的销售正面临压力。公开数据显示,2018年养乐多在内地市场每天销售约750万瓶;而2023年1月、2月、3月的日销量分别为532万瓶、425万瓶、506万瓶,销量明显下滑。
旺旺前不久披露的财报显示,2024财年上半年,旺仔牛奶的收入同比下滑1.6%,整个乳品及饮料类收入下滑1.4%至60.09亿元……
长期来看,做含乳饮料的企业想要进一步发展,势必要做升级亦或是转型。而对于将身家性命只压在这个品类上的李子园而言,要摆脱困境,更要勇于跳出舒适圈。