chaguwang.cn-查股网.中国
查股网.CN
新洁能(605111)内幕信息消息披露
 
个股最新内幕信息查询:    
 

新洁能250V超快反向恢复SGT MOSFET产品介绍

http://www.chaguwang.cn  2026-01-20  新洁能内幕信息

来源 :无锡新洁能股份有限公司2026-01-20

  在通信、电机控制、工业电源等硬开关应用场景中,功率MOSFET的反向恢复特性对系统效率及可靠性有着重要影响。功率MOSFET反向恢复电荷大,将导致系统效率低、电压尖峰高等一系列问题,制约系统朝向高性能、高可靠性的进一步发展。新洁能推出具有超快反向恢复特性的250V SGT 功率MOSFET NCEP025S90T,相比上代产品显著降低了反向恢复电荷,为高性能、高可靠性要求的硬开关应用提供更优选择。

  核心优势

  1、超低反向恢复电荷Qrr

  超快反向恢复SGT平台产品 NCEP025S90T与通用平台产品 NCEP02590T 体二极管反向恢复对比测试如表1。NCEP025S90T的Trr为67ns,相对NCEP02590T降低约58.9%;Qrr为178nC,相对降低约86%。更低的Qrr将有效减小硬开关系统中的过冲电压,简化缓冲电路设计,优化系统成本。

  表1:NCEP025S90T与 NCEP02590T 反向恢复对比测试结果

  图1:NCEP025S90T与 NCEP02590T 反向恢复对比测试波形

  2、更宽RRSOA(反向恢复安全工作区)

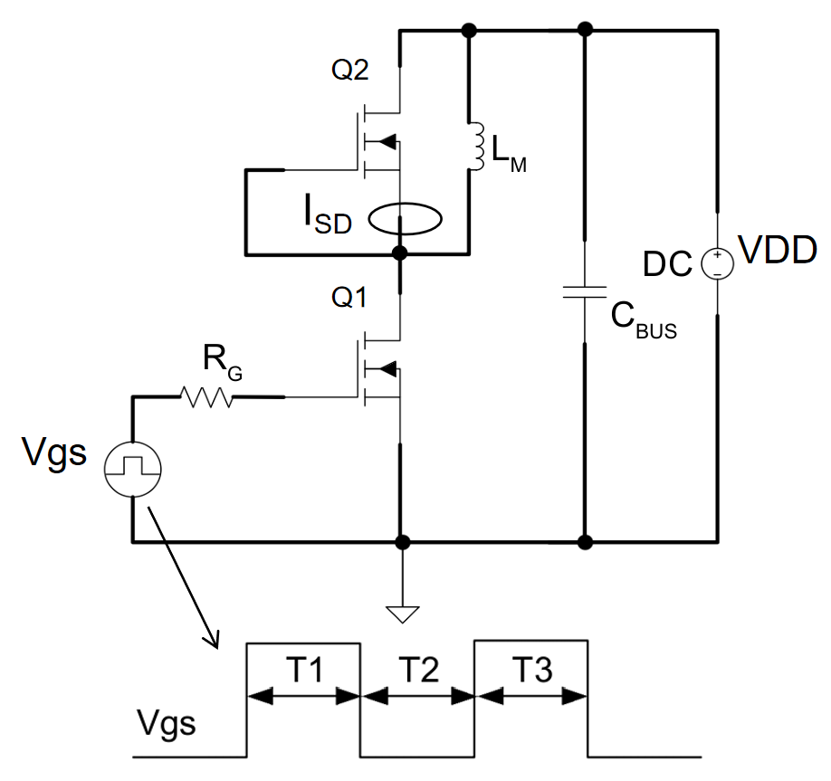
  反向恢复安全工作区是衡量MOSFET体二极管动态续流能力的重要指标。实验采用双脉冲电路进行测试,测试电路图和测试平台实物图如图2、图3所示。测试方法为,开关管Q1和续流管Q2分别同时更换为NCEP025S90T和NCEP02590T进行测试,测试过程中逐次增加Vgs脉冲宽度T1,T2时期的续流管电流随之增大,在T3上升沿到来时,续流管进入反向恢复阶段,若此时续流管电流达到其反向恢复能力上限,则续流管发生损坏。记录每次测试T2时期的续流管电流ISD以及续流管能否顺利通过测试,最终测试结果如表2,结果表明NCEP025S90T相比NCEP02590T反向恢复安全区提升5倍以上。

  注:蓝色字体数值为设备电流能力上限,非MOS管过流能力上限

  表2:NCEP025S90T与 NCEP02590T RRSOA对比测试结果

  图2:双脉冲测试电路图

  图3:双脉冲测试平台实物图

  基本特性

  NCEP025S90T相比NCEP02590T其它动静态电性参数基本匹配,详细对比结果如表3。

查股网为非盈利性网站 本页为转载如有版权问题请联系 767871486@qq.comQQ:767871486
Copyright 2007-2025
www.chaguwang.cn 查股网