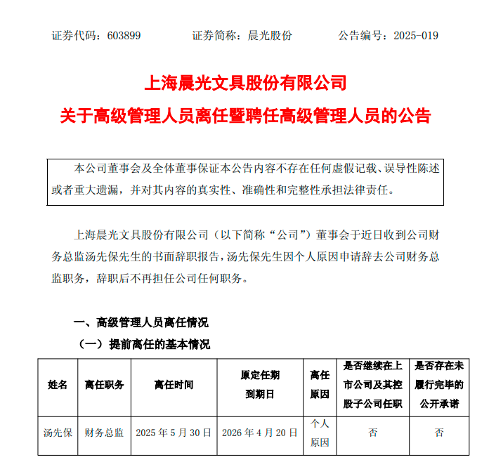
昨日,晨光股份发布公告称,汤先保因个人原因申请辞去公司财务总监职务,辞职后不再担任公司任何职务。
值得注意的是,汤先保的离职提前近一年。公司表示其已完成工作交接,并对汤先保任职期间对公司的贡献予以肯定。
公司同步披露,已依照治理程序完成新任财务总监的聘任工作。根据公告,已审议通过聘任刘佳琦为公司新任财务总监。
由此来看,公司财务总监更替呈现“无缝衔接”特点,这一高效人事交接背后的深层动因及后续管理延续性值得持续关注。

继任者刘佳琦,拥有中欧国际工商学院国际工商管理硕士学位,曾就职于普华永道中天会计师事务所,担任高级审计师,具备扎实的财务审计功底。
曾先后在特易购中国、安居客集团、齐家网及悠可集团担任财务规划、管控及高管职务,积累了跨行业财务管理经验,尤其在互联网及零售领域。
刘佳琦的履历显示其专业能力覆盖财务战略、资本运作及企业治理,但值得注意的是,其过往经历主要集中在非上市企业或外资企业,与晨光股份当前上市状态存在差异。
在当下公司面临净利润持续下滑的背景下,能否快速适应制造业的财务特性,并有效应对成本管控、供应链优化等挑战,将成为其任职初期的关键考验。


刘佳琦虽具备跨行业财务管理经验,但过往多次跨界职务变动也引发市场对其职业稳定性的关注。
作为晨光股份新任财务总监,其能否长期留任并推动公司财务战略的连贯执行,将直接影响投资者对公司治理稳定性的预期。
值得一提的是,原任财务总监汤先保任职期间薪酬呈现异常增长态势。2023年其薪酬为93.36万元,至2024年骤增至188.04万元,增幅达101.3%,位列公司高管薪酬榜首。
资料显示,汤先保,于2023年3月出任晨光股份财务总监。曾任职于德邦物流股份有限公司,历任人事总监、董事会秘书、资本运营本部总裁、财务本部总裁等多个管理岗位。
后转战晨光体系,先后担任副总裁、高级副总裁等职。


此前,晨光股份在2020年10月原财务总监张青离任后,该职位空缺长达两年,期间由董秘全强代行职责。
全强具备丰富的金融及财务管理经验,曾任职于法国巴黎银行、苏格兰皇家银行及丰林木业等机构,其专业背景确保了过渡期财务管理的稳定性。
不过,长期未任命专职财务总监也引发市场对公司治理效率的疑虑。直至2023年汤先保接任,公司财务管理架构方才恢复正常。
据最新财报显示,2024年晨光股份实现营业收入242.28亿元,同比增长3.76%,但归母净利润13.96亿元,同比下降8.58%,呈现“增收不增利”现象。

这一趋势在2025年一季度进一步延续,公司营收同比下滑4.39%,归母净利润降幅扩大至16.23%。
从现金流表现来看,2024年经营活动产生的现金流量净额为22.89亿元,同比下降12.51%,与营收增长趋势同样背离。
此外,2024年报数据显示,公司投资活动产生的现金流量净额变动幅度为-5329.28%,这一异常主要系当期购买银行理财产品的净流出较上年同期增加。
在营业收入增速放缓、利润下滑的背景下,公司却加大了理财资金配置力度,这一财务决策的合理性与资金使用效率值得进一步观察。