chaguwang.cn-查股网.中国
查股网.CN
桃李面包(603866)内幕信息消息披露
 
个股最新内幕信息查询:    
 

桃李面包创始人拟套现超2亿,公司归母净利润已连跌4年

http://www.chaguwang.cn  2026-03-02  桃李面包内幕信息

来源 :风口财经2026-03-02

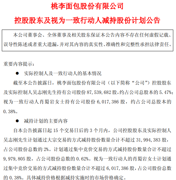
  91岁高龄的桃李面包(603866.SH)创始人吴志刚准备继续减持公司股票。

  2月26日,桃李面包发布公告称,控股股东及实际控制人吴志刚计划通过大宗交易减持不超过3199.44万股、集中竞价减持不超过997.98万股,合计不超过4197.42万股,占公司总股本的2.62%,视为一致行动人的肖蜀岩计划通过集中竞价减持不超过601.74万股,占公司总股本的0.38%。减持期间为2026年3月19日至2026年6月18日,减持原因都是个人资金需求,股份来源为IPO前取得及大宗交易取得。

  来源:公司公告

  创始人或将套现超2亿元

  风口财经注意到,近年来,吴志刚所持公司股份数量通过内部转让给儿子、配偶等方式已经在持续减少。财报显示,2015年上市时,其持股比例达到17.85%,是第二大股东,到2018年年报时降为17.07%。此后,其多次寻求减持,2019年年报时降为14.44%,成为第三大股东。2020年年报时降为10.49%,2022年年报时降为9.47%,2025年中报时其持股比例降为7.47%,成为公司第四大股东。

  2025年11月,公司又发公告,因家庭资产规划需要,吴志刚通过大宗交易方式向其配偶盛雅莉转让股份合计占公司股份总数的2%,本次转让系控股股东及实际控制人之间的内部转让,不涉及向市场减持。转让后,吴志刚持有公司股份降至5.47%。

  如今,吴志刚又开始新的减持计划,此次若按照计划全部减持,吴志刚持股比例将降至3.47%。按照公告发布时的公司股价粗略计算,吴志刚此次减持的股份市值超过2.2亿元。

  肖蜀岩是吴志刚的儿媳,共持有公司股份601.74万股,占公司总股本的0.38%。此次若按照计划全部减持,套现金额超3000万,其将不再持有公司股份。

  根据公司公告,公司创始人吴志刚和盛雅莉为夫妻关系,吴学群和吴学亮是他们的二子和三子。4人是公司控股股东和实际控制人,另外还有肖蜀岩、盛龙等多名亲戚为一致行动人。目前,实控人及一致行动人共计控制公司63.14%的公司股份。吴志刚的不断减持,也是家族内部股权的重新分配。

  来源:公司公告

  归母净利润连续4年下滑

  桃李面包股份有限公司成立于1997年,于2015年在上交所上市,总部位于辽宁省沈阳市。创始人吴志刚1935年出生,在其80岁时带领公司成功实现上市,如今已经91岁高龄。由于年龄渐长,吴志刚此前已经退出公司管理层,目前公司董事长是其三子吴学亮,总经理是其二子吴学群。

  风口财经注意到,桃李面包在上市初期到2020年曾收获过较好的业绩,股价也一路大涨。然而,2021年开始,公司的业绩掉头向下,净利润连续4年下滑。营收方面,公司多年增长的数据在2024年也出现了下滑。数据显示,2021年至2024年,公司营收同比分别增长6.24%、5.54%、1.08%、-9.93%,营收增速一路走低,同时公司的归母净利润增速同期分别为-13.54%、-16.16%、-10.29%、-9.05%。

  2025年,桃李面包的经营业绩仍不乐观,前三季度,公司营收40.49亿元,同比减少12.88%,归母净利润2.98亿元,同比减少31.49%。公司表示,业绩下滑主要受营收下降、折旧费用等固定成本增加,以及广告宣传费和所得税费用增加的影响。而从地区营收来看,桃李面包在多地的营收均出现大幅下滑,2025年前三季度,公司东北地区收入16.87亿元,同比下滑11.24%;华北地区实现收入9.15亿元,同比下滑13.14%;华东地区收入13.16亿元,同比下滑12.37%;西南地区收入4.77亿元,同比下滑11.86%;西北地区收入2.65亿元,同比下滑16.5%;华南地区收入2.79亿元,同比下滑17.29%。整体来看,北方区域仍是桃李面包的营收核心区域,向华东、华南、西南等区域逐步渗透仍是未来公司的增长策略。

  多年来,公司的销售毛利率也在不断走低,2019年公司销售毛利率曾达到39.57%,2023年降至22.79%,2024年稍有反弹至23.39%,而2025年前三季度该数据回落至23.04%。

  截至3月2日收盘,桃李面包股价5.29元/股,总市值84.63亿元。公司目前股价处于破发状态,公司上市时发行价为13.76元/股,2020年9月股价最高曾超过27元/股,此后股价持续走低,目前股价相较2020年高点已经跌去八成。

  就吴志刚的持续减持以及公司的经营业绩下滑等情况,风口财经向桃李面包发送了采访函,截至发稿时尚未收到公司回复。

查股网为非盈利性网站 本页为转载如有版权问题请联系 767871486@qq.comQQ:767871486
Copyright 2007-2025
www.chaguwang.cn 查股网