chaguwang.cn-查股网.中国
查股网.CN
步长制药(603858)内幕信息消息披露
 
个股最新内幕信息查询:    
 

步长制药:加码1.1类中药创新药,布局高质量发展黄金窗口期

http://www.chaguwang.cn  2026-03-16  步长制药内幕信息

来源 :中宏网2026-03-16

  中宏网讯随着《中药注册管理专门规定》落地节点临近,中医药产业正从以规模扩张为主导的发展阶段,迈入以创新质量为核心驱动的新周期。在行业监管趋严与竞争加速出清的背景下,头部企业正加速重构产品体系,通过布局中药创新药抢占新一轮产业升级制高点。

  2026年3月13日,步长制药公告称,其全资子公司山东丹红与杭州鸿育医药签署《技术转让与科研合作合同》,拟受让1.1类中药创新药“益气活血解郁颗粒”的临床前研究技术及相关新药开发权益。市场普遍认为,此举不仅意味着公司持续加码创新管线储备,更体现出其在行业转型窗口期主动强化“中药创新药”的战略意图。

图片7.jpg

  图片来源:步长制药公告

  1.1类新药入局,中药创新药资产再扩容

  此次交易的核心标的——益气活血解郁颗粒,是一款定位明确的中药1.1类新药。该药已取得临床批件(编号:2025LP01696),主要功能为益气活血、调气解郁,拟用于治疗卒中后抑郁症及缺血性中风并发轻中度抑郁症。

  从临床需求端看,卒中后抑郁属于心脑血管疾病康复阶段的重要并发症之一,当前有效治疗手段仍较为有限,具备明显的未满足医疗需求特征。步长制药切入这一心脑血管与精神科交叉领域,一方面延展其既有优势学科边界,另一方面也有望打开新的创新药增长空间。

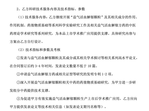
  根据合作安排,鸿育医药将向山东丹红转让全部临床前研究技术及相关知识产权,并协助推进药学研究、临床试验及注册申报等关键环节。同时,对方还将持续开展相关机制研究与学术成果产出,承诺在3—4年内完成多篇高水平论文及发明专利布局。合作中新形成的技术成果知识产权均归山东丹红独家所有。

图片8.jpg

  步长制药与鸿育医药部分交易内容;图片来源:公司公告

  步长制药表示,此次合作将进一步丰富公司研发管线,拓展心脑血管及精神科治疗领域布局,有助于提升整体市场竞争力,同时不会对公司财务状况及经营成果产生不利影响。

  从资本市场视角看,此类“技术受让+科研深度绑定”的合作模式,有助于企业在项目早期即锁定核心技术控制权,并通过强化循证医学证据积累提升未来产品商业化确定性,从而在估值体系中形成更具前瞻性的创新资产储备。

  连续落子创新管线,构建产品成长梯队

  梳理步长制药近半年的战略动作可以发现,受让益气活血解郁颗粒并非孤立事件,而是公司持续加码中药创新药布局的重要延续。通过自主研发与项目引进,公司正加速构建中药创新产品管线集群。

  2025年12月,山东丹红受让陕西功能食品工程中心有限公司“云亭牌阿胶地黄口服液”等6个保健食品技术项目,总对价750万元,进一步完善大健康产品结构;同年8月,公司以1500万元受让山东中医药大学附属医院二至调经优化方技术,目标同样指向开发治疗卵巢储备功能减退的中药1.1类创新药。

图片9.jpg

  图片来源:步长制药公告

  在经典名方资源整合方面,公司亦同步推进安宫牛黄丸技术受让与持有人变更,实现核心品种生产控制权强化。此外,补气通络颗粒已完成Ⅱ期临床试验,参附益心颗粒Ⅱ/Ⅲ期研究全面启动,显示创新产品梯队正在逐步进入临床兑现阶段。

  截至2025年上半年,步长制药在研项目数量已达209项,拥有457件有效专利。高密度研发储备背后,是企业试图通过持续积累创新资产,在未来行业集中度提升过程中占据更具优势的竞争位置。

  此前,步长制药还表示,公司将在未来五年重点推进3项创新中药临床研究,并持续加强核心品种循证医学证据积累,推动中医药在重大疾病治疗领域发挥更大作用。

  政策周期共振,中药创新药价值重估

  从行业层面看,中药创新正迎来政策与市场双重驱动。

  一方面,新上市药品首发价格形成机制的推进,有望为真正具备临床价值的创新药提供更合理的定价空间及价格稳定预期,从制度层面改善创新药投资回报模型。

  另一方面,《中药工业高质量发展实施方案(2026—2030年)》明确提出打造国家级中药创新平台、推动创新中药产品上市等多项举措,意味着中药产业正从“资源型竞争”转向“技术型竞争”。

图片10.jpg

  图片来源:《中药工业高质量发展实施方案(2026—2030年)》

  与此同时,2026年说明书修订政策的实施,将进一步推动行业加速分化。具备充分循证医学证据和安全性数据支撑的产品,有望在未来市场准入与招采体系中获得更高认可度。

  在此背景下,创新中药赛道或迎来新一轮价值重估窗口。数据显示,自2025年以来,中药1.1类新药审批节奏明显加快,研发活跃度持续提升,行业整体创新周期正在提速。

  作为传统中药龙头企业,步长制药依托多年形成的产学研协同体系,有望在行业创新周期中实现由“规模优势”向“创新溢价”的战略跃迁。

  盈利修复释放研发动能,创新投入进入正循环

  创新布局背后,离不开业绩修复带来的资金支撑。

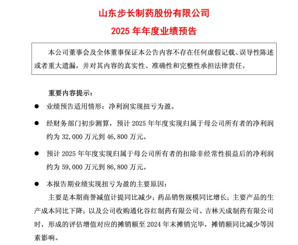
  数据显示,2022年至2024年,步长制药累计研发投入已超过18亿元。2025年前三季度,核心子公司山东丹红实现营业收入14亿元、净利润3.34亿元,营收、净利均超2024年全年水平,盈利能力提质加速。

  公司业绩预告显示,2025年步长制药全年预计实现归母净利润3.2亿元至4.68亿元,盈利能力出现趋势性修复。随着历史商誉减值压力逐步释放及产品成本结构优化,公司经营质量正稳步回升。

图片11.jpg

  图片来源:公司2025年年度业绩预告

  从长期逻辑看,“业绩修复—现金流改善—研发投入加码—创新产品兑现”的正向循环,有望成为推动企业估值体系重塑的重要驱动力。

  在中药产业迈入高质量发展阶段的大背景下,通过持续布局1.1类创新药,步长制药正加快完善未来增长曲线,并在行业结构重塑过程中强化战略主动权。

  中国企业联合会特约研究员胡麒牧表示,中成药行业正处于转型升级的关键阶段,具备扎实循证医学证据与完善安全性评价体系的产品,将在未来竞争中占据优势。在此背景下,步长制药在中成药领域的深厚积累,正从顺应政策趋势逐步转化为先发竞争优势。

有问题请联系 767871486@qq.com 商务合作广告联系 QQ:767871486
Copyright 2007-2026
www.chaguwang.cn 查股网