chaguwang.cn-查股网.中国
查股网.CN
步长制药(603858)内幕信息消息披露
 
个股最新内幕信息查询:    
 

6.5亿元诉讼缠身+3亿元投资浮亏——步长制药陷转型困局

http://www.chaguwang.cn  2026-01-15  步长制药内幕信息

来源 :中华网2026-01-15

  近年来,步长制药宣称要从传统中药向生物药、医疗器械、互联网医疗全面转型。但从目前的结果看,靠营销打天下的年代已经终结,步长制药需要从这两起事件中吸取教训。

  处于转型深水区的山东步长制药股份有限公司(603858.SH,以下简称“步长制药”)在不到十天的时间里,接连发布两份公告:先是公司控股子公司上海合璞因与经销商之间的库存转移纠纷提起诉讼,涉案总金额高达约6.52亿元;旋即又是参股公司石榴云医在纳斯达克上演“股价雪崩”,导致公司交易性金融资产公允价值预计确认损失约2.93亿元。

  表面上看,这是一起偶发的法律维权和一次失手的资本投资;但透过现象看本质,这更像是步长制药跨界并购与资本运作的副作用总爆发。

  6亿存货诉讼背后,脆弱的供应链话语权

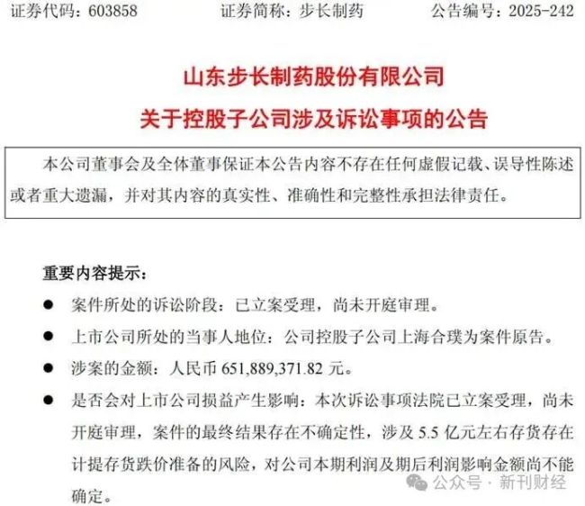
  2025年12月29日,步长制药披露,其控股子公司上海合璞与捷迈(上海)医疗国际贸易有限公司因协议期满后的存货处理达成僵局,于是起诉后者,涉案金额高达6.52亿元。

图片

  图片来源:步长制药公告

  天眼查数据显示,步长制药持股上海合璞71.3%,后者注册资本2亿元,目前实缴不足1亿元。

  而公告显示,上海合璞手中积压了高达5.5亿元的捷迈产品存货。在一个正常的医疗器械分销体系中,代理商积压可能相当于自身年度营收规模级别的存货,本身就是冒险的。

图片

  图片来源:天眼查

  上海合璞作为捷迈的授权经销商,在协议期满后未能实现库存转移,暴露出步长制药在布局医疗器械流通领域时的战略短板。长期以来,步长制药习惯了中药领域“强渠道、重营销”的打法,然而,在全球医疗器械巨头面前,国内分销商往往缺乏实质的议价权和退出保护机制。

  另外,上海合璞作为控股子公司,其供应链管理权为何如此软弱,以至于让大量资产陷于被动?这6.5亿的诉讼请求中,包含了5.56亿的采购回购款和近1亿的利息与资金成本损失。如果官司久拖不决,这5.5亿元存货将面临巨大的跌价准备计提风险,直接侵蚀当期利润。这不仅是合同纠纷,更是步长制药渠道驱动论在精密医疗器械领域的惨痛教训。

  3亿公允价值缩水:失守的风控

  如果说诉讼是业务层面的摩擦,那么关于七乐康(石榴云医)投资亏损的公告,则又是一记对步长制药资本运作成果的“重拳”。

图片

  图片来源:步长制药公告

查股网为非盈利性网站 本页为转载如有版权问题请联系 767871486@qq.comQQ:767871486
Copyright 2007-2025
www.chaguwang.cn 查股网