来源 :挖贝网2022-01-29
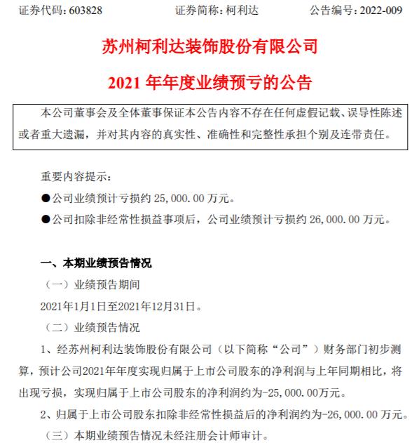
挖贝网1月29日,柯利达(603828)发布2021年年度业绩预亏的公告,预计公司2021年年度实现归属于上市公司股东的净利润与上年同期相比,将出现亏损,实现归属于上市公司股东的净利润约为-25,000.00万元。

公告显示,业绩预告期间:2021年1月1日至2021年12月31日。归属于上市公司股东扣除非经常性损益后的净利润约为-26,000.00万元。
上年同期:归属于上市公司股东的净利润:1,910.69万元。归属于上市公司股东的扣除非经常性损益的净利润:1,862.80万元。
本期业绩预亏的主要原因一是市场风险影响净利润约-17,000.00万元,主要系房地产等相关项目计提专项减值准备,材料价格和用工成本上涨所致;二是商誉减值影响净利润约-9,000.00万元,主要系并购之控股子公司四川域高建筑设计有限公司经营不及预期,计提商誉减值所致。
挖贝网资料显示,柯利达主营业务为建筑幕墙与建筑装饰工程的设计与施工;根据建筑工业化的发展趋势,把装配式建筑业务作为公司发展的重要增长点,尤其是在装配化装修方面先动先发,设计、研发、生产三管齐下,抢先占领商业地产、高端酒店、康养医疗的装配化装修市场;从设计引领带动施工,到结合投资管理的PPP和EPC,已经形成了一个涵盖幕墙、装饰装修、建筑设计、装配化装修、智能科技、金融的生态环。