来源 :天天财经1162024-07-11
天天房产7月11日讯,曲美家居集团股份有限公司(曲美家居,603818.SH)发布2024年半年度业绩预告。

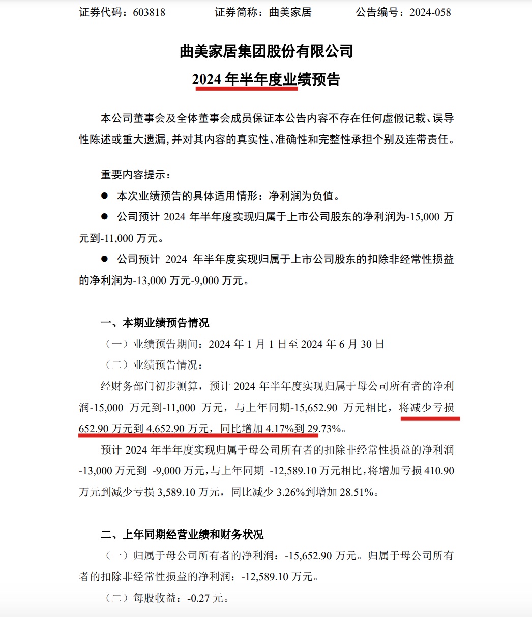
公告披露,曲美家居表示,预计上半年归属于上市公司股东的净利润亏损范围在1.1亿至1.5亿之间,与去年同期相比,同比增加4.17%至29.73%。扣除非经常性损益后,预计净利润亏损在0.9亿元至1.30亿之间,同比去年减少3.26%至增加28.51%。
公告披露,去年同期,公司归属于母公司所有者的净利润亏损为1.57亿,扣除非经常性损益后的净利润亏损为1.26亿,每股收益亏损0.27元。
对于业绩预亏的主要原因,曲美家居解释,包括境外业务受有息负债利率上涨影响,导致财务费用增加,以及Ekornes AS收入下降影响净利润。其次,境内业务方面,家具行业需求不景气,曲美品牌收入下滑,同时组织结构优化导致的一次性支出增加也是亏损的原因之一。
同时,曲美家居指出,在经营改善及正面因素方面,二季度公司整体有息负债规模较去年同期下降,部分对冲了海外利率上涨造成的影响;其次,公司整体毛利率回升,部分对冲了收入下滑对净利润的影响;以及境内北京厂房租金同比去年大幅增长,部分对冲了以上负面因素对净利润的影响。
公告中风险提示,因公司海外子公司EkornesAS下属子公司数量较多,业务范围涉及全球各大洲。截至目前,EkornesAS及下属子公司的所得税尚不能确定具体金额,可能对本次业绩预告的准确性产生影响。