来源 :天天财经1162024-02-04
天天房产2月4日讯,顾家家居股份有限公司(顾家家居,603816.SH)公告披露了股东顾家集团有限公司部分股票的解除质押及再质押情况。

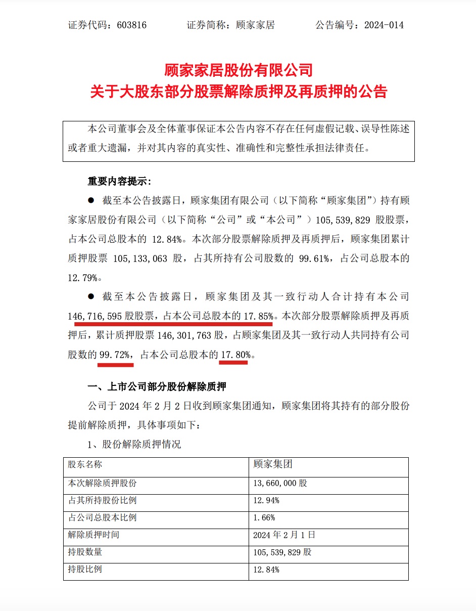
公告显示,顾家家居表示,截至披露日,顾家集团持有顾家家居1.06亿股,占总股本的12.84%。本次部分股票解除质押及再质押后,顾家集团累计质押股票1.05亿股,占其所持公司股数的99.61%,占总股本的12.79%。
同时,顾家集团及其一致行动人合计持有顾家家居1.47亿股,占总股本的17.85%。本次部分股票解除质押及再质押后,累计质押股票1.46亿股,占顾家集团及其一致行动人共同持有公司股数的99.72%,占总股本的17.80%。
具体解除质押情况为,顾家集团于2024年2月1日解除质押1366万股,占其所持股份的12.94%,占总股本的1.66%。而这部分解除质押的股份已用于再质押。质押融资用途显示为补充流动性。
顾家集团于2024年2月1日将其持有的顾家家居部分股票进行了质押,质押股份数量为1366万股,占其所持股份的12.94%,占总股本的1.66%,质押起始日为2024年2月1日,到期日为2029年1月29日。该质押股份不存在被用作重大资产重组业绩补偿等事项的担保或其他保障用途的情形。
公告还详细披露了顾家集团及其一致行动人的累计质押股份情况。
其中,已质押股份中,顾家集团质押股份占其所持股份的99.61%,占总股本的12.79%;其一致行动人TB Home质押股份占其所持股份的99.98%,占总股本的5.01%。未质押股份中,顾家集团和TB Home均未质押股份。
顾家家居股权出售后完成实控人变更
天天房产此前报道,2023年12月25日,顾家家居披露关于控股股东、实际控制人签署《战略合作暨股份转让协议之补充协议》,及控制权变更的进展情况显示,顾家家居控股股东顾家集团有限公司及其一致行动人TB Home Limited以及公司实际控制人顾江生、顾玉华和王火仙于12月25日与宁波盈峰睿和投资管理有限公司签署了《顾家家居股份有限公司战略合作暨股份转让协议之补充协议》。
据此,盈峰睿和投资以协议转让的方式受让顾家集团和TB Home共计持有的241,838,695股顾家家居股份,占顾家家居总股本的29.42%,转让价格调整为人民币36.7187元/股,转让总价款调整为人民币88.8亿元。
此外,1月10日,顾家家居发布公告表示,公司收到通知,顾家集团和TB Home已将其持有的合计2.42亿股顾家家居股份过户至盈峰睿和投资,过户手续已办理完成,并取得了中国证券登记结算有限责任公司上海分公司出具的《过户登记确认书》。