来源 :挖贝网2022-01-29
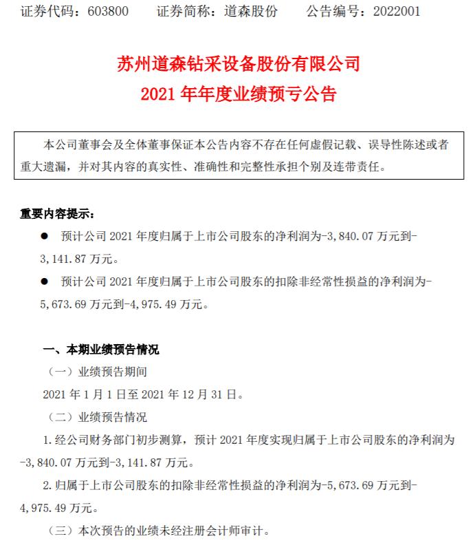
1月29日,道森股份(603800)发布2021年年度业绩预亏公告,预计2021年度实现归属于上市公司股东的净利润为-3,840.07万元到-3,141.87万元,同比由盈转亏。

公告显示,业绩预告期间:2021年1月1日至2021年12月31日。归属于上市公司股东的扣除非经常性损益的净利润为-5,673.69万元到4,975.49万元。
上年同期:归属于上市公司股东的净利润:434.09万元。归属于上市公司股东的扣除非经常性损益的净利润:-1,209.56万元。
报告期内,受全球新冠疫情持续影响,公司海外销售业务受影响持续低迷,尤其美国方向订单下滑严重。虽然公司积极开拓国内市场,内销有大幅上升,但不足以弥补海外市场的下降幅度。
报告期内,国内原材料价格大幅上涨,导致公司营业成本上升。市场竞争加剧,利润率下降。
报告期内,美元兑人民币汇率波动下行对公司净利润水平也造成一定影响。
公司积极采取的拓展多种行业产品、开拓市场区域等措施见效较慢。
挖贝网资料显示,道森股份主要从事石油、天然气及页岩气钻采设备的研发、生产和销售,主要产品为井口装置及采油(气)树、井控设备、管线阀门等油气钻采设备。