来源 :挖贝网2022-07-11
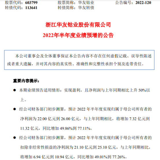
挖贝网7月11日,华友钴业(603799)发布2022年半年度业绩预告:预计2022年半年度实现归属于母公司所有者的净利润为22.00亿元到26.00亿元,与上年同期相比,将增加7.32亿元到11.32亿元,同比增加49.86%到77.11%。

公告显示,业绩预告期间为2022年1月1日至2022年6月30日,预计2022年半年度实现归属于母公司所有者的扣除非经常性损益的净利润为21.10亿元到25.10亿元,与上年同期相比,将增加6.94亿元到10.94亿元,同比增加49.01%到77.26%。
公司本次业绩预增主要是由于公司产品高端化、产业一体化的经营战略实施取得了显著成效。2022年上半年新能源锂电材料需求持续快速增长,公司镍产品和新能源锂电材料产品产销量均实现不同幅度增长,钴、镍电池金属的价格也较去年同期有较大幅度上涨,主要产品盈利能力优于去年同期。
挖贝网资料显示,华友钴业主要从事新能源锂电材料和钴新材料产品的研发制造业务,是一家拥有从钴镍资源开发到锂电材料制造一体化产业链,致力于发展低碳环保新能源锂电材料的高新技术企业。