chaguwang.cn-查股网.中国
查股网.CN
国晟科技(603778)内幕信息消息披露
 
个股最新内幕信息查询:    
 

光伏首例,国晟科技因暴涨而停牌核查

http://www.chaguwang.cn  2026-01-07  国晟科技内幕信息

来源 :新浪财经2026-01-07

  1月6日,当光伏大黑马国晟科技(603778)再次强势拉出涨停,报收于21.30元后,市场都为其一发不可收拾的涨势惊诧到了。

  现在的这个HJT大黑马就像一匹脱缰的野马,在一马川平的草原上肆意狂奔,还有什么能阻挡它停下来的步伐?

  如果有,那就是停牌。

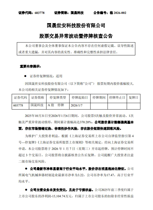
  果真,1月6日,国晟科技发布了股票交易异常波动暨停牌核查公告,自1月7日起开始停牌。至此,国晟科技也成为近年首只因股价暴涨而停牌核查的光伏股。

  这待遇就是在2022年的光伏牛市当中,行业龙头都没有享受过。

  公告显示,这次停牌核查是国晟科技主动向上交所申请的,非上交所强制的,看来国晟科技都被这涨势惊到了下巴,有心点儿心慌慌了。

  概括来说,国晟科技公告的内容是当前的股价与基本面不匹配,名不副实,还从五方面陈述风险利害,晓谕投资者周知。

  一、公司最新市净率显著高于行业平均水平,股价存在明显泡沫化特征。公司所属电气机械和器材制造业最新市净率为3.22,公司市净率为17.47,高于行业平均水平。

  二、公司主营业务未发生变化,且处于亏损状态。公司2025年前三季度归属于上市公司股东的净利润-15,104.74万元,归属于上市公司股东的扣除非经常性损益的净利润-15,171.09万元,敬请广大投资者注意公司业绩风险。

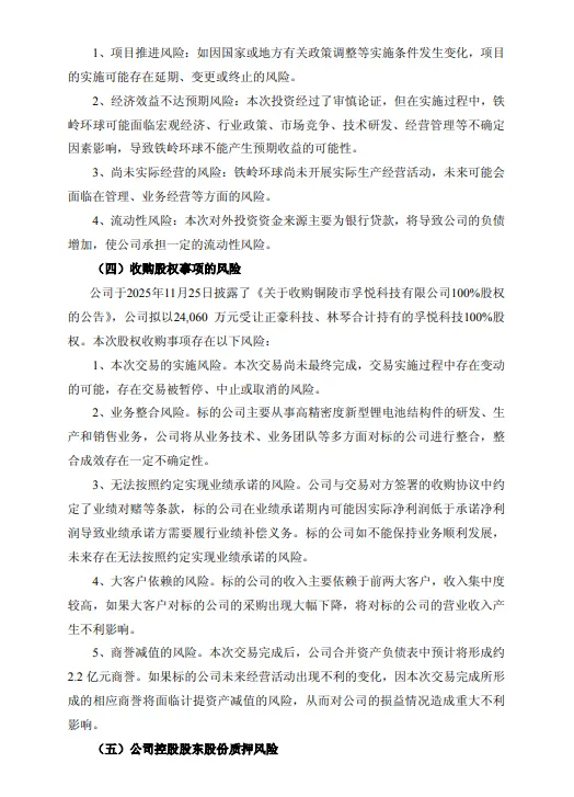
  三、对外投资的推进实施存在不确定性。公司于2025年10月14日披露了《关于对外投资暨关联交易的公告》,本次对外投资事项将使公司承担一定的流动性风险,投资标的国晟环球新能源(铁岭)有限公司(以下简称“铁岭环球”)尚未开展实际经营,存在可能无法实现预期收益的风险,项目的推进实施具有不确定性。

  四、收购股权尚无实质性进展。公司于2025年11月25日披露了《关于收购铜陵市孚悦科技有限公司100%股权的公告》,本次股权收购事项在实施过程中存在变动的可能;交易完成后,公司对标的公司业务技术、业务团队等多方面整合存在不确定性;标的公司存在无法按照约定实现业绩承诺的风险;公司存在大额商誉减值的风险,可能对公司未来的当期损益造成不利影响。

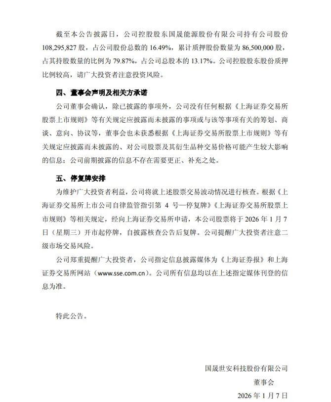
  五、公司控股股东股份质押比例较高的风险。公司控股股东累计质押股份数量为86,500,000股,占其持股数量的比例为79.87%,占公司总股本的13.17%。

  自2025年10月份以来,国晟科技的涨幅十分惊人。

  2025年10月31日至2026年1月6日期间,公司股票5次触及股价异常波动、1次触及严重异常波动情形,期间累计涨幅高达370.20%,公司股价累计涨幅偏离基本面,存在市场情绪过热、非理性炒作风险,存在股价短期快速回落风险。

  从股价上看,国晟科技股价自10月低点3.33元,在3个月时间内股价已翻了6倍,严重透支了未来的业绩增长预期。需要注意的是,国晟科技还处于亏损之中。

  一般来说,上市公司股价暴涨都是主力,过去叫做庄家高度控盘后,通过对敲的手法来拉高股价的。在大幅拉高期间,再将筹码派发给广大散户。最后,如果业绩不达预期,股价就会落得一地鸡毛,投资者也会碰到亏得血本无归的情形。

  从这次停牌事件来看,估计在国晟科技的能力范围,很难查到重要的线索,管理层介入核查可能更为有效。话又说回来,现在A股刚刚大涨,管理层介入的话也会有伤市场信心。毕竟,市场经济并不提倡有形之手的干预,而是奉行市场无形之手的自我调节。

  不管怎么说,就像国晟科技所说公司股价存在非理性炒作风险,其暴涨也可能暗藏不少猫腻。国晟主导了跨界储能概念,是谁又操纵了股价呢?诸君且拭目以待!

查股网为非盈利性网站 本页为转载如有版权问题请联系 767871486@qq.comQQ:767871486
Copyright 2007-2025
www.chaguwang.cn 查股网