来源 :挖贝网2023-01-29
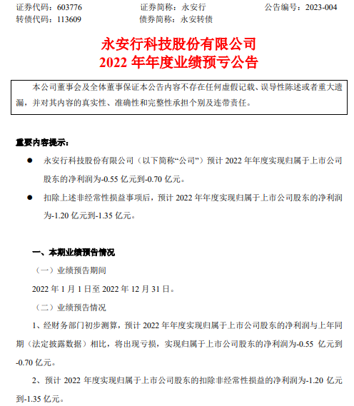
挖贝网1月29日,永安行(603776)发布2022年年度业绩预告:预计2022年年度实现归属于上市公司股东的净利润与上年同期0.44亿元(法定披露数据)相比,将出现亏损,实现归属于上市公司股东的净利润为-0.55亿元到-0.70亿元。

公告显示,业绩预告期间为2022年1月1日至2022年12月31日,预计2022年度实现归属于上市公司股东的扣除非经常性损益的净利润为-1.20亿元到-1.35亿元。
应收账款的影响:公司主营业务中的公共自行车业务是TO G模式,主要客户为国家机关及事业单位,因2022年第四季度疫情的原因多数客户应付款延期支付,导致公司坏账计提额度大幅增加,预计坏账计提约1.1亿元,致当期利润大幅下降。
主营业务的影响:报告期内,公司经营受疫情影响较大,尤其多地出现聚集性疫情,实施封控面广且持续时间较久,公司出行业务受到直接影响,致公司当期收入减少利润下降。
报告期内,虽受疫情等不利因素影响,公司上下齐心协力,积极开展各项经营工作,加速推进氢能产品的研发及营销转型,整体业务平稳发展。随着国家2023年整体经济复苏和积极的财政政策,政府财政将会有效改善,公司也会加大应收账款的催收力度,努力把2022年客户拖欠款项追回,同时国家也出台了一系列促进氢能产业的发展的政策,预计2023年公司氢能业务会有较快增长。
挖贝网资料显示,永安行的主要业务是基于物联网和数据云技术的共享出行系统的研发、销售、建设、运营服务,同时依托永安行平台通过永安行APP向消费者提供共享出行服务及智慧生活服务。