chaguwang.cn-查股网.中国
查股网.CN
大元泵业(603757)内幕信息消息披露
 
个股最新内幕信息查询:    
 

大元泵业实控人之一韩元再逝世,900万股减持计划何去何从?公司回应:看后续协商结果

http://www.chaguwang.cn  2026-02-25  大元泵业内幕信息

来源 :每日经济新闻2026-02-25

  大元泵业(SH603757)2月25日盘后公告称,公司实控人之一韩元再于近日不幸逝世。

  据公告,韩元再持有公司2108.96万股股份,占公司总股本的11.31%。韩元再逝世后,其所持有的公司股份后续将按照相关法律法规进行处置,相关手续办理完成后预计将导致公司实际控制人的构成发生变化,公司将根据事项进展情况及时履行信息披露义务。

  目前,公司生产经营活动正常。公司董事、高级管理人员及全体员工将继续勤勉尽责,致力于公司的持续稳健发展。

  图片来源:大元泵业公告

  公司核心元老之一

  大元泵业介绍,韩元再作为公司的创始人和实控人之一,自公司创立以来始终支持公司的经营发展战略,为公司创立、成长、发展壮大作出了巨大贡献。

  “公司董事、高级管理人员以及全体员工对韩元再先生的辛勤付出和卓越贡献致以崇高敬意和衷心感谢,对韩元再先生的逝世表示沉痛哀悼和深切缅怀,并向其家属致以深切慰问!”大元泵业在公告中称。

  据大元泵业招股书,韩元再出生于1955年6月,是大元泵业最核心的元老和出资人之一。1993 年 6 月,公司前身温岭县三元机床厂设立时,韩元再便是出资人之一。

  资料显示,在2003年,浙江大元泵业有限公司(大元泵业前身)进行关键性增资、将注册资本大幅扩充至6280万元时,韩元再便与韩元平、韩元富、王国良、徐伟建一起,各自以货币方式出资656万元。这笔早期的核心注资,为大元泵业从地方企业迈向规模化发展提供了坚实的资金基础。

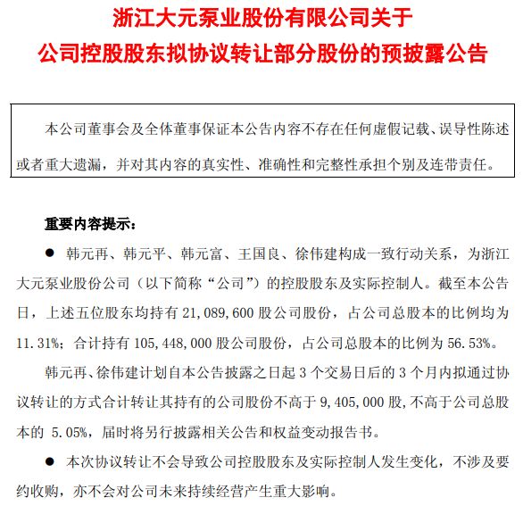
  大元泵业最为资本市场关注的特征之一,便是其五位实控人长期保持着绝对均等(各持有2108.96万股,持股比例均为11.31%,合计控盘56.53%)的股权结构,并结为一致行动人。在数十年的企业发展历程中,这种极易引发内部博弈的均等股权结构能够保持高度稳定,并成功护航公司在2017年上市,离不开五人的长期坚守与治理默契。

  本月上旬刚披露了协议转让股份公告

  《每日经济新闻》记者(下称“每经记者”)注意到,就在本月9日晚间,大元泵业刚刚披露:韩元再与另一位实控人徐伟建计划在公告披露3个交易日后的3个月内,通过协议转让的方式,合计转让不高于940.5万股公司股份(即上市公司总股本的5.05%)。

  图片来源:大元泵业公告

  若按大元泵业2月25日的收盘价44.73元/股计算,940.5万股公司股票价值约4.21亿元。

  那么这笔刚披露不久、尚在推进中的巨额股权协议转让将何去何从?

  2月25日晚间,每经记者以投资者身份致电大元泵业,上市公司证券部人士表示,上述韩元再和徐伟建的转让计划“得看他们后期的协商结果,反正合计肯定不超过(940.5万股)”。

  当被记者问及是否可能由徐伟建一人协议转让全部预披露的股份时,该人士表示:“只能说得看他们后续的结果,因为(韩元再逝世)是个突发情况。如果有后续进展的话,我们会发公告。”

  每日经济新闻

查股网为非盈利性网站 本页为转载如有版权问题请联系 767871486@qq.comQQ:767871486
Copyright 2007-2025
www.chaguwang.cn 查股网