近期,国内休闲零食龙头企业良品铺子(603719.SH)接连陷入舆论漩涡。一方面,公司因控股股东等违规遭监管部门警示,值得注意的是,良品铺子正是在监管部门的警示函之下才匆忙披露了权益变动公告,但对公司控股股东收到监管部门警示函一事并未公告。
另一方面,良品铺子还面临着上市以来首次年度业绩亏损的尴尬局面,而此前曾主导良品铺子降价和改革的董事长兼总经理杨银芬在业绩预亏发布后不久公告辞任,新上任的董事长程虹面临的局面显然并不乐观。
更令投资者担忧的是,新任董事长、代行总经理职权的程虹,此前并无上市公司管理者的经验,在任职前主职是武汉大学质量发展战略研究院院长,从学术领导到上市企业高管,几乎就是“素人”高管,且不说能否适应身份转变,后续如何将良品铺子带出业绩泥淖、应对合规挑战和市场考验,恐怕还要打个问号。
1
控股股东违规遭警示??信披漏洞暴露治理隐忧
3月14日,湖北证监局对良品铺子包含控股股东宁波汉意创业投资合伙企业在内的六家股东方出具了警示函。

警示函显示,宁波汉意、宁波良品、宁波汉亮、宁波汉林、宁波汉宁、宁波汉良等6家公司合计持有公司44.22%的股份。根据良品铺子2023年3月7日的公告,宁波汉亮、宁波汉林、宁波汉宁、宁波汉良(以下简称宁波汉亮及其一致行动人)与宁波汉意、宁波良品(以下简称宁波汉意及其一致行动人)的一致行动关系解除。且在2023年5月17日至12月5日期间,上述几家股东通过大宗交易或集中竞价方式减持良品铺子3.42%的股份。
上述变动后,宁波汉意及其一致行动人持有良品铺子股份由44.22%变为38.36%,权益变动比例为5.86%;宁波汉亮及其一致行动人持有良品铺子股份由44.22%变为2.43%,权益变动比例为41.79%。
上述几家股东在持有良品铺子股份权益变动比例达5%时未及时披露权益变动报告书。此外,宁波汉意于2024年6月18日至6月19日期间通过集中竞价方式减持股份584300股,占公司总股本的0.15%。因其在2023年5月至2024年6月期间减持良品铺子股份时,未在权益变动比例达到5%时及时披露报告书。
上述6家股东的行为违反了《上市公司收购管理办法》(证监会令166号)第十四条、第十五条的规定,因此被湖北证监局处以警示函的行政监管措施。值得注意的是,上述上市公司控股股东被采取行政监管措施一事,上市公司并未进行披露。
上述6家良品铺子的股东中,宁波汉意及其一致行动人目前仍是上市公司良品铺子的控股股东。据良品铺子在权益变动公告中的披露,宁波汉意主要负责人为潘梅红,宁波良品的主要负责人为杨红春、潘梅红、杨银芬,均是上市公司的实际控制人或其关联人。
本次股权变动出现的违规行为,暴露出上市公司大股东在资本运作中的合规意识薄弱,恐怕进一步削弱投资者的信任。
2
业绩出现上市以来首度亏损??降价策略反噬毛利率
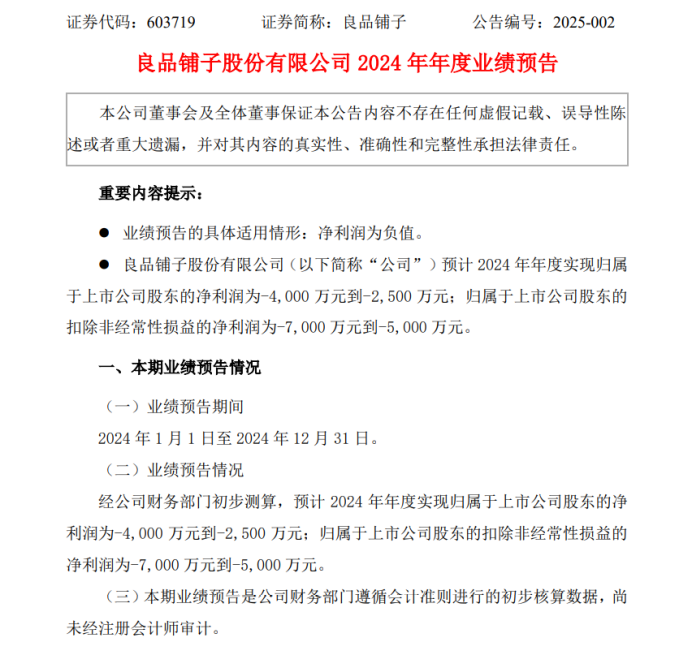
良品铺子2024年业绩预告显示,全年归母净利润预计亏损2500万至4000万元,扣非净利润亏损更达5000万至7000万元,这是良品铺子自2020年上市以来首次出现年度亏损。

不过需要指出的是,良品铺子在2024年各个季度的利润表现一直不如人意。
继2023年四季度亏损1102万元后,2024年一至三季度的归母净利润分别为6248万元、-3859万元、-450万元,四季度显然又是大幅亏损。
业绩“滑铁卢”的背后,是公司为应对竞争推出的“降价不降质”策略失效。2023年正是在前任董事长杨银芬的手上,良品铺子官宣300款产品平均降价22%,最高降幅45%,虽短期刺激销量,却导致毛利率出现下滑,从2023年的27.75%下滑至2024年前三季度的26.84%。叠加政府补助减少等因素,良品铺子的盈利空间被严重挤压,到了2024年业绩出现亏损也就不奇怪了。
此外,公司近年营收持续萎缩,2023年同比下降14.76%,2024年前三季度又同比下滑8.66%,仅有54.8亿元,换言之,良品铺子试图“以价换量”的策略也并未奏效。这也使得良品铺子本已下滑的利润规模下滑的更加严重了。良品铺子的归母净利润增速从2023年的-46.26%,进一步扩大到了2024年前三季度的89.86%。
由此,良品铺子的业绩表现进一步“崩溃”。
3
原董事长杨银芬辞任??素人程虹“救火”前景不明
战略上的失误,导致公司业绩直线下滑之下,上市公司必须要有人为此担责。
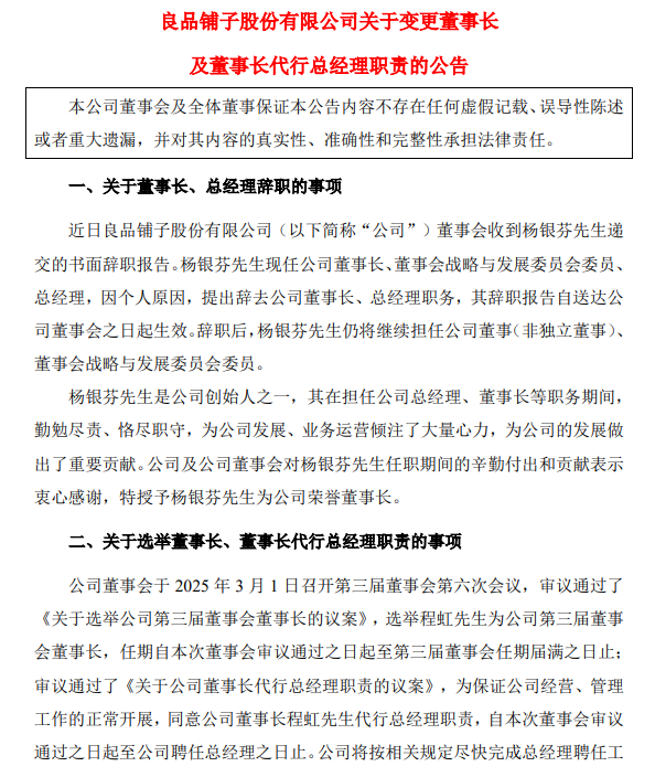
就在良品铺子2024年业绩预亏公告发布后一个多月,3月3日,良品铺子公告称,董事长兼总经理杨银芬因“个人原因”辞职,尽管上市公司的公告中对杨银芬的评价有不少溢美之词,甚至表示:“公司及公司董事会对杨银芬先生任职期间的辛勤付出和贡献表示衷心感谢,特授予杨银芬先生为公司荣誉董事长。”
但毫无疑问,杨银芬对于良品铺子当下惨淡的业绩表现也有不可推卸的责任。

不过更让市场和投资者惊讶的是,良品铺子的公告中表示由62岁的武汉大学质量发展战略研究院院长程虹接任董事长并代行总经理职责。
但是程虹此前并未实操过上市公司的经营管理,其多数是以其他上市公司独董或良品铺子董事的经历,不仅缺乏公司经营管理经验,恐怕对于快消品行业的打法和策略也未必了解。
就是这样一个“素人”出任良品铺子的掌门人,面对当下的经营困局,能否破局恐怕大多数人都要持怀疑态度。
4
多重危机叠加股东又减持??股价市值“腰斩再腰斩”
经营业绩危机之下,高管层的动荡不说,上市公司另一家大股东、持股19.16%的达永有限公司又在今年2月份抛出了一份3个月内减持不超过1203万股的公告。

真的是“船漏又遇顶头风”,连自家大股东都不看好上市公司了?
据公开信息显示,自2020年股价高点87.24元/股至今,良品铺子市值已蒸发超90%,截至2025年3月28日收盘价仅12.42元/股,总市值不足50亿元。
在此前,良品铺子的股东曾多次减持,如高瓴资本近乎清仓,达永有限公司也累计减持超14%,大股东们的减持与上市公司业绩利空形成了恶性循环。
而新任董事长程虹提出的“自然健康新零食”定位,如何在低价竞争与品质定位间平衡,仍是未知数。