酸辣粉里没有粉,藕粉里掺杂木薯淀粉,洁面乳里添加了禁用原料被立案。

近些日子,良品铺子和百雀羚接连陷入了“打假风波”。良品铺子与打假博主的隔空较量已持续了近一个月,至今颇有争议,相较之下,百雀羚的打假风波则以快刀斩乱麻的形式迅速了结。
在这两场打假风波中,相同的是,流程出奇一致,都是以打假博主从品牌产品中检测出异常为由头,以送检拿到报告后举报至各地市监局为经过,最终通过社交媒体平台传播掀起大众关注,引发舆论话题探讨。面对打假博主的公然“宣战”,良品铺子和百雀羚都选择迅速做出回应和声明,试图正面硬刚打假博主。
不同的是,百雀羚的澄清声明一出,舆论情绪呈现一边倒式扭转,直播间销量迎来500%增长,而良品铺子则经历了多次发声澄清,在出官方证明后,还将两位打假博主诉至公堂,依旧面临不少质疑。
这其中缘由一方面与良品铺子被打假的两款产品有关,“酸辣粉”、“藕粉”在近些年来已然是打假赛道的“网红产品”,前有知名打假人王海打假“周氏藕粉”,后有网红东北雨姐因红薯粉造假被罚上百万。在接二连三的打假事件影响下,消费者对于这两类食品的安全性本身就存疑,信任并不是仅靠一纸声明就能挽回的。比起食品安全问题,护肤品中添加违禁成分一事本就关注度较弱,况且涉事产品是来自三年前的样品。
另一方面,事关打假品牌博主身后的江湖。打假人的江湖中,一派则是瞄准中小商家,以收徒、卖课为主要牟利手段的打假“工坊”。他们的目标是通过树立专业导师形象,以兜售动辄上千元的课程,一带一师徒制、一带多导师制等教学形式进行牟利。另一派是专打大牌,已实现MCN化商业运作的打假博主,这类博主粉丝基数较高,视频内容多围绕对带货主播和品牌商贩们的监督举报展开,以激烈的对峙和吸睛的话题,迅速吸粉后,通过广告以及带货等方式完成变现。在与品牌方的博弈中,是更为强势的一方。
此次打假良品铺子的“松哥打虎”、“赏金猎人灰烬”,属于后者。在打假风波中,两位博主与良品铺子各执一词,事件多次出现反转。最新进展是,良品铺子生产商所在地之一合肥市监部门仍在调查,而打假博主“松哥打虎”和“赏金猎人灰烬”涉及良品铺子事件视频在多个平台被下架。

“形势比人强,尽皆被投诉下架”,“松哥打虎”抖音、视频号、微博等平台最新的视频内容中如此写道。不过,剁椒Spicy观察到,当前在其微博账号仍能看到良品铺子相关的视频。不同于消费者对百雀羚的一边倒式舆论扭转,在打假良品铺子的博主“松哥打虎”视频下方,仍有不少用户表示对博主的支持和信任。
当下,良品铺子和打假博主之间的“信任”较量还在继续。

良品铺子的“打假风波”已经持续了将近一个月。
自10月底开始,“松哥打虎”和“赏金猎人灰烬”发表了多则视频指出良品铺子部分产品存在成分造假问题,在一期视频中,为了一探究竟,两位博主直接冲进良品铺子总部拍摄维权视频并遭到阻拦,还与现场工作人员发生了激烈冲突。视频一出,引来了大量网友的围观,“良品铺子是品质有保障的大品牌,怎么会塌房?”“食品本身有问题就算了,配料表居然也作假?”

据了解,在这次风波中被牵扯其中的两款良品铺子产品分别是“桂香坚果藕粉”(210g)”以及“酸辣粉”(138g),根据两位博主的检测,这两款产品的问题在于配料表和真实成分对不上号,有作假嫌疑。视频中,两位博主随机送检了生产日期在7月1日之前的多个批次藕粉产品,检测结果显示,在藕粉中检测到了木薯成分,这一成分并未出现在配料表中。而在酸辣粉产品中并未检测到的“红薯成分”,却被写进了相关配料表。
良品铺子随后紧急做出声明,表示对举报人举办的问题展开了初步排查,“相关产品在我司及生产商于本年度的多批送检中各项指标均合格。目前,属地监管部门已对相关产品抽样并开展调查。”

“松哥打虎”对此表示不满,发帖表示品牌偷换概念。他声称,良品铺子对其视频的投诉理由是“公司在7月份至9月份多次送检该批次的藕粉,没有检测出木薯”,但自己一直打假的都是7月1日之前的产品,和投诉内容中送检时间段的产品不符。
双方各执一词,真假难辨。
良品铺子总部所在地武汉市东西湖区市场监管局正式介入调查,随即发布了一则《情况通报》,表示结合三地市场监管部门调查,举报人反映的良品铺子"藕粉检出木薯成分","酸辣粉未检测出红薯成分"的问题不成立。

而对于这则官方公告,“松哥打虎”依旧不服,“同样一家检测机构,我们举报过东北雨姐,举报过周氏(藕粉),为什么到这,这份检测报告不准了呢?”“松哥打虎”表示还会继续送样品抽检,想要得到一个更加公正的结果。
11月19日,良品铺子官方微博发布澄清公告,表示网传良品铺子“配料表造假”相关内容均为严重失实信息,将向公安机关报案,并对两位打假博主提起诉讼。

“松哥打虎”则表示,此次涉事的两家良品铺子代工厂之一,安徽燕之坊食品有限公司所在地合肥市场监管局仍在调查。“协查单位还未结案发函,武汉东西湖市场监管局就已经发布了结案通报。”两位博主发布视频称,将对武汉市东西湖区市监部门发起诉讼,同时起诉良品铺子,要求其支付惩罚性赔偿。

当前,调查还在持续。“松哥打虎”的粉丝们在其评论区不断鸣不平,还有一部分用户冲进良品铺子直播间对品牌进行谴责。
而另外一边,同样陷入打假风波的百雀羚,却迎来了舆论反转。

11月19日,微博美食博主@怼壹怼发帖表示,百雀羚生产的化妆品涉嫌添加禁用原料,经上海药监核查,基本属实,已被立案调查了,并贴出了上海市药品监督管理局的举报答复书公告。
“这个产品遍布全国!该产品销售额十分惊人!应该是百雀羚的主打产品”。该博主随后补充评论。
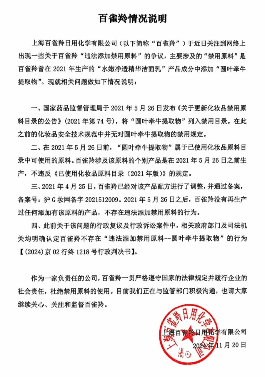
关于百雀羚“违法添加禁用原料”的争议是来自一款曾经在2021年生产的“水嫩净透精华洁面乳”,禁用原料是源自当年该产品中添加的“圆叶牵牛提取物”成分,在2021年5月26日之前,该原料属于化妆品原料目录中可使用的原料。

百雀羚发布回应称,早在2021年4月,百雀羚就已经对“水嫩净透精华洁面乳”这款产品配方进行了调整,去除了“圆叶牵牛提取物”成分,已经淘汰旧配方,当下不存在添加违法禁用物的情况。
11月20日,上海市药监局也发布声明表示,未发现存在违规的情况。
在澄清声明发布当日,百雀羚连续在官方旗舰店的抖音账号中发布了10条事件说明,当日百雀羚抖音直播间日销售额猛增500%,大量粉丝涌入表示支持。“百雀羚受委屈了”、“加油挺住”。直播间里主播不停地表达了对网友的感谢,并称“希望越来越多的年轻人认识百雀羚,认可百雀羚。”
打假百雀羚的博主@怼壹怼则被舆论逼至墙角,最终关掉了评论区。
同样的打假,两个品牌却迎来了不同的结局。有资深公关人士分析,百雀羚和良品铺子应对“打假风波”反应速度都很快,但相对之下,百雀羚之所以能快速扭转舆论场,源于其对事实梳理较为清晰,且事件说服力更强,直接将涉嫌产品的细节信息给到了消费者,消除了其疑虑。“从市场影响力来看,大众也天然会对食品安全更关注。”
一位MCN机构从业者则表示,本质上还是和打假两家品牌背后“打假博主”的专业度和影响力有关。“职业打假赛道水很深,也是分派系的。很明显,打假百雀羚的像是撞大运搞了个大事,但打假良品铺子的,是真的有备而来。”
在职业打假这条赛道,影响力更大的还要属更为专业的头部打假博主。
据剁椒了解,“打假博主”群体以男性为主,从打假线下小商贩开始,一路打假到带货主播以及品牌商家。通过制造冲突和争执画面吸引用户进入直播间,本质上还是“流量”转化的逻辑。
在早期,“打假博主”不少是从美食博主或者是探店博主转型来的,对比之下,揭露商家“不法”行为的视频内容占据道德高地,兼具话题属性,吸粉效果更佳。
打假良品铺子的博主“松哥打虎”便是这套理论的践行者之一。

剁椒Spicy观察到,在“松哥打虎”的视频作品中,一类是以社会热点介入,带着摄像头进行实地探访,比如排查酒店针孔偷拍摄像头系列;还有一类是拿到线索后去往线下商家经营地,与其正面对峙,并试图现场对市场监管局举报揭露产品造假行为,这类视频通常伴随着较强争论声和冲突感,十分吸睛。
比如,在松哥打虎置顶作品中点赞量高达7.4万的视频,是关于打假艾灸椅系列。这期视频中,“松哥打虎”打假的是一款号称能治疗宫寒、不孕不育、股骨头坏死的艾灸椅,但根据博主的查证,这款产品属于普通家用电器。标题为“艾灸椅2.0”之“用不着你教我做事”的视频,一开头就是松哥和市场监督局执法人员的冲突对话:
“再告诉你一遍,我怎么执法,用不着你教我”“课件固不固定”“我不会”“不会是理由”“对啊”“他们市场不会公安指定会”……随即,博主打通了公安机构的电话,表示希望能让公安局执法人员过来固定下违法证据和课件。

在视频评论区,大量网友表示“社会上就应该多一些这样的专业打假博主,非常支持”“感谢这些打假人,他们比我们懂得多,可以让我们减少上当受骗。”
据观察,在“松哥打假”抖音视频评论区留言用户多数以男性为主,年龄在30岁以上诸多,且id多分布在二三线城市。如果把打假博主看作是街边一位热心大哥,这部分粉丝就像是站在大哥身后为其行动拍手叫好的热情群众。
剁椒Spicy注意到,自发布良品铺子打假系列以来,“松哥打虎”的抖音账号不到一个月内涨粉70多万,粉丝一路从11月初的97万涨至168万。
打假博主起号快已经是业内共识。自2023年4月27日发布了首条打假维权视频后,“松哥打虎”靠着100多条视频发布,粉丝一路涨至167.9万,成为打假维权赛道中的知名IP。据悉,“松哥打虎”签约机构为“奇光MCN”,该MCN机构签约KOL达到3200+。

剁椒Spicy观察到,“松哥打虎”在抖音账号主页上挂上了星图推广、商品橱窗等变现方式,其中商品橱窗,目前有2件商品,分别是摄像头防偷拍检测器、消费者权益保护法+反不正当竞争法+民典法系列书籍,已售件数约1083个,“松哥打虎”也在此前进行过直播带货。在其视频号橱窗则出现了12个商品链接,茅琼酒、立白洗衣液香氛、上海药皂、张小泉菜刀、电子秤、白象方便面、莲花味精等,显示已售1802件。

这类博主对粉丝的影响力和号召力不容小觑,当前“松哥打虎”的抖音粉丝群多达17个,高粘性粉丝用户基基数达到8412人。
剁椒Spicy从“松哥打虎”橱窗两款商品链接评论区观察到,摄像头防偷拍检测器的购买用户主要以女性居多,而消费者权益保护法+反不正当竞争法+民典法系列书籍评论区则以男性用户为主。

在不少购买过该书籍的用户评价中提到了另一位打假网红“铁头”,而从商品评价来看,促使这部分用户下单的最直接原因则是出于对主播“铁头”的支持与信任。“铁头推荐的三本实用书籍真的是必须支持,就算不看了,好像也图个心安。”“性价比还不错,支持主要怕他没钱打假。”
“这类打假博主深谙粉丝运营之道,他们更懂用户想看什么,情绪点在哪,在与品牌的对峙中更容易笼络人心。”上述MCN机构从业者告诉剁椒Spicy,“打假头部知名品牌更容易得到关注和流量。”
在打假头部品牌上,“打假博主”们战功赫赫。在此次打假良品铺子的博主之一“赏金猎人灰烬”,曾在今年9月联手另一名打假博主“大娃”,对新晋抖音流量网红东北雨姐直播间售卖的红薯粉进行了打假,“红薯粉条中掺入了木薯淀粉,没有红薯成分。”最终东北雨姐被处罚165万元,两位打假博主也一炮而红。

剁椒Spicy注意到博主“赏金猎人灰烬”的第一条视频发布于2024年4月9日,内容也是围绕打假葛粉,截至目前其抖音粉丝数为13.1万。“赏金猎人灰烬”已开通商品橱窗,显示“0件好物”,当前尚未开启带货,但社群已经达到5个,共计粉丝达2062人。
不过近年来,随着入局打假赛道的博主变多,打假博主被打假的翻车事件也频繁发生。
去年下半年,知名打假博主辛吉飞在开启直播带货之后,被扒出售卖货品涉嫌“虚假宣传”,带货奶粉疑似含有塑化剂等争议。今年7月,另一名打假博主“狂飙兄弟”因质疑“玩车研习社”出售的二手车辆疑为重大事故车,但经第三方鉴定后并非如此而被贴上了“刻意打假”搏流量的标签。曾因红薯粉造假被打假的网红东北雨姐曾爆料,打假博主大娃、赏金猎人灰烬曾向其索要30万作为下架曝光视频的交换筹码。虽然涉事打假博主事后站出来辟谣并未对其勒索,但此事件却引发了大规模争议,有一派用户坚定认为东北雨姐涉嫌虚假宣传应当为自己行为负责,另一派则认为,打假博主们明显是借打假之名行勒索之实。
显然,大家需要的是一个为民说话、正直发声的守护者,一旦打假博主的目的性遭到质疑,正义性蒙上阴影,便会因人设塌房而遇到空前的舆论反扑。
在数次翻车事件和愈发套路的打假模板遍地生长后,大量消费者对打架网红的信任度不断降低。大众一边期望打假网红为其揭露有问题产品,也为其是否涉嫌炒作流量牟利划上了一个问号。

“职业打假这趟浑水远比想象中更深。”
最新翻车的打假博主@怼壹怼就是在打假江湖中的另一类代表——“打假大师”。
“拿着新法规举报老产品”,有业内媒体表示,此前就已经有爆料人向其提供过打假百雀羚产品的信息。
据美妆垂媒“FBeauty未来迹”透露,去年开始,发布举报答复书的博主就曾向上海市药监局、北京市药监局频繁进行举报,2024年北京行政终审判决书最终认定百雀羚不存在该问题后,举报人近期又开始在上海对该问题重复举报。

剁椒Spicy观察发现,发出这份举报信的是1.9万粉丝的微博美食博主@怼壹怼,在其主页中,挂有一个名为“消费者维权”的社群,拥有739名成员,其中男性占比达到了72%。据该博主声称,“咨询维权请先查看博主发表过的微博文章,如要维权需要提供购物证明、产品照片等证据。
通常来说,职业打假大师瞄准的更多是电商平台和中小品牌,像“怼壹怼”硬刚国货大品牌百雀羚的案例并不常见,从某种程度上看,翻车也在意料之中。
据了解,打假大师的普遍特征是熟读各项法规,比如广告法、消费者权益保护法、产品质量法、食品安全法等,以及各平台的最新政策法规,从中寻找合法漏洞,前往向平台、商家寻求赔偿等行为。
我国《食品安全法》确立了“退一赔十”的惩罚性赔偿规则,《消费者权益保护法》则规定,遭遇消费欺诈可以要求“退一赔三”。诸如此类的赔偿规则,成为了职业打假人谋利的重要依仗。
现如今,职业打假人这门生意,早已发展成为完整的产业链,衍生出了收徒、卖课等生意。
剁椒Spicy在抖音、贴吧、微信公众号、QQ社群等平台搜索“职业打假人”等关键词,出现很多职业打假相关攻略以及经历分享,高举着“月入过万不是梦”的旗帜,不少自称职业打假人的用户在社交媒体上通过这些帖子引流。

在添加一位打假大师后,他向我们发送了其公司介绍,“互联网创业6年,公司300+人,业务涵盖全平台,团队总微信私域用户数量高达400w+以上”,并表示要赠送价值1888元的保姆级打假合集做见面礼。
经剁椒Spicy观察,此类课程教学中提供的资料多数是关于如何在各大电商平台薅羊毛的教程,里面附有不同品类产品的打假、举报路径,以及如何与商家协商的话术经验贴。

这部分资料通常被做成文档,成为卖课的引流产品。在“打假大师”的微信朋友圈里,他们会晒出学员打假成功的案例,重点强调又赚了多少钱,分享选品思路和沟通技巧,以此塑造专业打假人的人设。
一位“职业打假大师”表示,“拼多多、天猫、抖音,三对一服务,全程陪跑,利润包下。”根据其提供的海报显示,价格在598、698元不等。
如果想享受合伙人待遇,则需要支付更高的课程费,价格是2888元。在合伙人模式下,不仅能享受全套打假项目包,还能再次通过引流收徒变现。”另一位职业打假人给出了1960元的学费价格,并表示可以提供一对一指导陪跑服务。

在“职业打假人”的江湖中,广撒网寻找商家赔偿也是惯用伎俩。多个职业打假人社群中,群主都会不定时将各大电商平台疑似“假货”的商品链接发到群内,但大多数时候无人回复。剁椒Spicy在入群几个小时后,便有群管理员主动发来了好友添加申请,重复上述卖课、收徒的套路。
这些高呼着轻轻松松月入过万的打假大师背后,是负重前行的成千上万中小品牌商家,以及被迫卷入其中的监管部门。
不少被打假的中小品牌商家,对于此类打假事件,多数选择息事宁人。有商家曾在社交媒体平台发声表示,跟这些打假网红拉扯走法律途径不仅耗时、还耗财力,大多数时候会选择花钱了事。
中国食品工业协会相关负责人曾表示,部分职业打假人通过无限放大标签瑕疵、不同执行标准等小问题来获得流量关注,让企业承担了过多的负担和成本。

亦有在互联网平台创业开店的网友表示,刚开店就遇到了职业打假人,9.9元的玩具,对方要我赔500块,“这种威胁程度是否可以报警?”。
职业打假人队伍越来越壮大,市场执法部门也被卷入其中,“人员有限,任务、职责越来越多。”
倘若职业打假人没能拿到满意结果,还会向上级部门提起复议,如若复议决定书还不满意,复议机关也要应对职业打假人的诉讼。
而执法人员一旦建议商家出钱了事,则正中了职业打假人的靶心,他们会立即申请以调解和撤诉方式结案。有市场执法监督管理局工作人员表示,“这么多年来,基层各种工作都是苦于应付。职业索赔人一纸投诉举报,我们就要忙里忙外,挤占了大量的行政资源。”
好在随着监管的缩紧,商家应对敏感度的提升,职业打假人的可操作范围正在缩小。“风口快过去了,抓紧上车。”有职业打假人如此暗示剁椒Spicy。
显然,无论是依附于流量生态的打假博主,还是层层盘剥的打假大师,都会随着模板、套路的流行,失去立身之本。
当然,这并不意味着来自民间的监管不重要。上述MCN从业者看来,“未来,诸如打假骆王宇CSS油橄榄精华的美妆测评博主@大虎课代表,做宠物用品测评的博主@斜对面的老阳这类以专业、技术来进行揭露的测评类博主,有可能承担起用户消费指引的功能。套路和剧本越少,理智和专业性越多,用户信任基础才能建立,生态才会持续。”