来源 :电商报2024-01-11
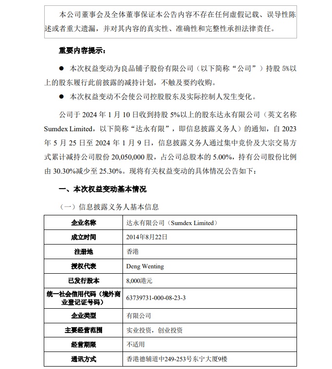
1月11日消息,良品铺子发布关于股东权益变动的提示性公告。公告指出,该公司于2024年1月10日收到持股 5%以上的股东达永有限公司(英文名称SumdexLimited,以下简称“达永有限”,即信息披露义务人)的通知,自2023年5月25日至2024年1月9日,信息披露义务人通过集中竞价及大宗交易方式累计减持公司股份20,050,000股,占公司总股本的5.00%,持有公司股份比例由30.30%减少至25.30%。
达永有限公司(Sumdex Limited)成立于2014年8月22日,授权代表是Deng Wenting,已发行股本8000港元,主要经营范围包括实业投资,创业投资。

良品铺子公告图源:上交所
良品铺子公司于2023年5月18日、2023年12月30日披露《良品铺子股份有限公司股东减持股份计划公告》(公告编号:2023-029、2023-068),本次权益变动系信息披露义务人履行前期披露的减持计划。
本次权益变动期间,信息披露义务人通过集中竞价及大宗交易方式累计减持公司股份20,050,000股,持有公司股份比例由30.30%减少至25.30%,累计减持比例达到公司总股本的5%。

减持前后对比图源:良品铺子公告
公告指出,本次权益变动不涉及要约收购,不会导致公司控股股东及实际控制人发生变化。
本次权益变动系信息披露义务人履行公司于2023年5月18日、2023年12月30日披露的股份减持计划,其中于2023年5月18日所披露的减持计划已经实施完毕。截至本公告披露日,信息披露义务人于2023年12月30日披露的减持计划尚未实施完毕,仍处于减持计划期间。公司将督促其严格执行减持相关规定,并及时履行信息披露义务。