来源 :中新经纬2023-07-11
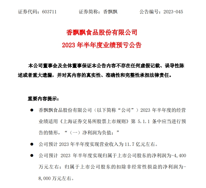
11日盘后,香飘飘发布2023年半年度业绩预亏公告,预计期内实现营收11.7亿元左右,同比增长36.05%左右;预计期内归属于上市公司股东的净利润为亏损4400万元左右,与上年同期相比,将减少亏损8522.49万元左右;预计期内扣非净利润为亏损8000万元左右,与上年同期相比,将减少亏损7112.69万元左右。

来源:公司公告
对业绩变化,香飘飘表示,上半年,国内消费需求呈现复苏趋势,但整体复苏节奏依然较慢。面对外部的环境压力,公司积极推进各项经营举措。报告期内,公司冲泡业务稳健修复,即饮业务的人员扩张和营销策略得到有效实施,即饮相关新品终端动销情况良好,2023年半年度净利润较上年同期大幅减亏。
公开资料显示,香飘飘属于酒、饮料和精制茶制造业,主要从事饮料(固体饮料类、液体饮料、乳制品)生产,自产产品销售等。公司实际控制人是蒋建琪、陆家华,持有公司股份35371万股,比例为88.43%,为家族控制。近半年内,公司股东共发生5次股份减持,共减持了999.97万股,占总股本比例2.43%。截至2023年3月31日,公司股东总户数为11491户。
二级市场上,香飘飘股价自2022年末以来出现回升,截至7月11日收盘,该股报18.88元/股,总市值78亿元。