来源 :封面新闻2022-01-27
1月27日收盘,中源家居下跌近4%,报15.48元。而前一日,公司刚公布2021年业绩预告显示,去年预计净利润-1200万元到-1900 万元,同比由盈转亏。
作为一家专注外销的家具公司,中源家居曾在去年意外“出圈”,因叶飞举报其参与“市值管理”而被推向了舆论风口。除了随之而来的证监会通报调查,截止去年年底,中源家居股价已比最高点下跌超40%。

销售依赖国际市场
2021年预计同比由盈转亏
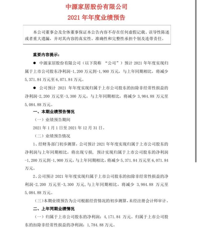
1月26日,中源家居发布2021年年度业绩预告,公告显示,预计2021年年度实现归属于上市公司股东净利润-1200万元到-1900 万元,与上年同期相比,将减少5371.84 万元至 6071.84 万元。而上年同期业绩,归属于上市公司股东的净利润为4,171.84 万元。
梳理此前公告,2017年至2020年,中源家居境外销售收入分别为7.82亿元、8.82亿元、10.56亿元和11.35亿元,占同期主营业务收入的比例分别为99.87%、99.54%、98.87%和97.84%。由此可见,中源家居的产品销售主要依赖于国外市场。
对于主营业务收入降低及毛利率下滑,中源家居解释称,受新冠肺炎疫情持续影响,全球经济复苏不均衡,世界多地港口出现拥堵现象,集装箱供不应求,导致海运费大幅上涨,甚至出现“一舱难求”的现象,直接影响了下游客户的订单,“此外,海外终端消费者线上消费的比例提升,但终端消费者无理由退货的比例较线下有大幅提升,公司为拓展并维系大客户业务给予部分让利”。
2021年大宗物料价格上涨,带动中源家居主要原材料面料、海绵、铁件等价格上涨,造成公司产品成本上升。去年11月15日,在投资互动平台上,中源家居董秘就透露过将会针对不同客户、地区有一定的提价。

陷“叶飞举报”风波
去年股价跌去19.05%跑输大盘
实际上,我国软体家具制造业尤其是沙发制造行业进入门槛较低,行业内采用 OEM 生产模式的中小企业众多,技术含量较低,再加之自身的品牌影响力不大,导致市场集中度较低,竞争异常激烈,国内亦涌现出一批较有影响力的沙发企业,比如顾家、敏华、左右、全友家私等等。
而中源家居2018年实现上市,除了海外市场之外,也在为维尚家居以及欧派等国内品牌进行代工,主要以展会的方式拓客,因此一直以来在国内的影响力不及其他品牌。
然而,去年“中源家居”可谓参与了A股最魔幻的事件。5月9日,叶飞在其微博“@叶飞私募冠军直说”喊话中源家居董事长和董秘,声称自己通过中间人参与该公司市值管理,然而盘方赖账不肯支付市值管理的尾款。同时,运作期间公司股价大幅下跌,导致接盘的公募基金和券商资管亏损数百万。
此后,他的爆料内容也不断在网络发酵,掀起了一场腥风血雨,作为主角之一的中源家居被股民列为“叶飞概念股”。
2个月后,证监会的通报称,经查,2020年9月至2021年5月,史某等操纵团伙控制数十个证券账户,通过连续交易、对倒等违法方式拉抬“中源家居”“利通电子”股票价格,交易金额达30余亿元,相关行为已达到刑事立案追诉标准,涉嫌构成操纵市场犯罪。
虽然中源家居表示公司与股价操纵无直接关系,但受到事件影响,中源家居股价一蹶不振。根据东方财富Choice数据,截至2021年12月31日收盘,中源家居报收于16.86元,较2020年末的20.83元(前复权价)下跌19.05%,跑输大盘。
封面新闻记者朱珠