chaguwang.cn-查股网.中国
查股网.CN
高能环境(603588)内幕信息消息披露
 
个股最新内幕信息查询:    
 

股价新高,实控人连夜抛出减持计划,高能环境发生了什么?

http://www.chaguwang.cn  2026-03-05  高能环境内幕信息

来源 :新浪财经2026-03-05

  股价创新高之际实施减持,既是实控人缓解自身资金压力的现实安排,也折射出高能环境前期快速扩张过程中积累的经营与资金压力,或已传导至控股股东层面

  投资时间网、标点财经研究员  习羽

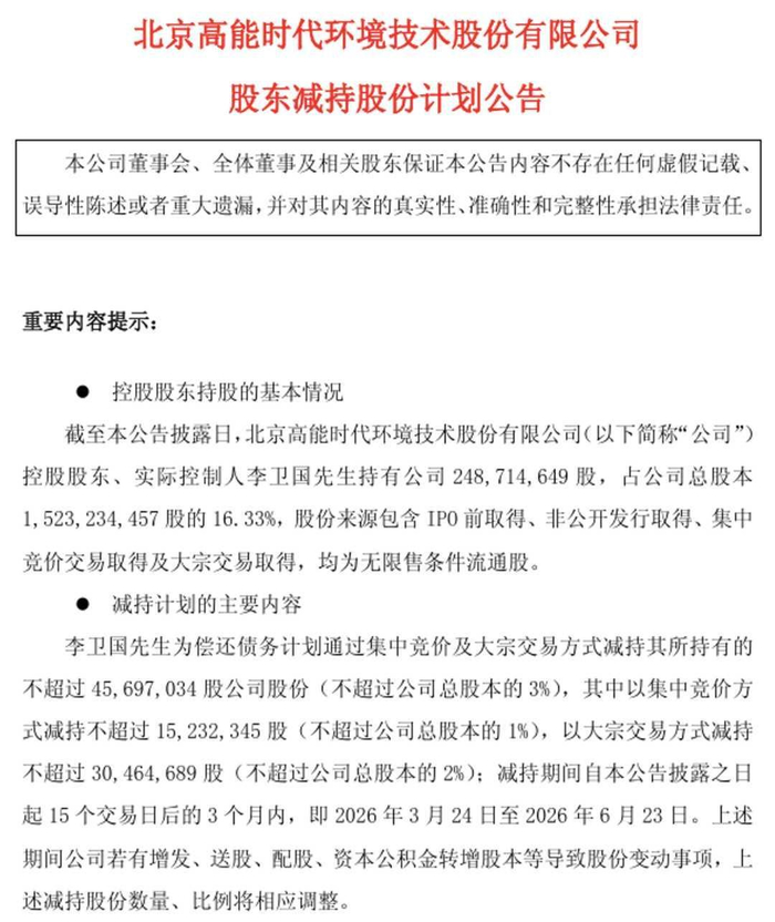
  3月2日,高能环境(603588.SH)盘中最高触及13.69元,创下近四年来新高;同日晚间,公司披露控股股东、实际控制人李卫国的股份减持计划。

  根据公告,李卫国计划于2026年3月24日至6月23日,通过集中竞价及大宗交易方式减持公司股份不超过4569.70万股,占公司总股本比例不超过3%,减持所得资金主要用于偿还自身债务。

  减持公告发布次日,公司股价呈现低开低走态势,盘中跌幅一度逾6%。以3月4日收盘价12.84元/股计算,此次减持预计可套现约5.87亿元。

  高能环境股东减持股份计划公告

  资料来源:公司公告

  作为A股环保赛道颇具代表性的综合型环境服务商,高能环境近年来将资源再生循环利用确立为核心发展战略,外延式并购则成为其规模扩张与业务拓界的重要抓手。依托持续的收购整合,公司逐步搭建起覆盖固废危废资源化利用(含金属与非金属)、生活垃圾无害化处理、环保运营服务及环保工程等多领域协同发展的业务版图,实现了业务规模的快速扩张。

  然而,在规模扩张的背后,公司多年外延式并购积累的整合与商誉风险正逐步暴露,成为制约其高质量发展的关键瓶颈,其中最具代表性的便是2018年对贵州宏达环保科技有限公司(以下简称贵州宏达)70.9051%股权的收购。

  彼时,高能环境意图通过此次收购强化危废处理领域竞争壁垒、完善产业链布局。但后续整合过程中公司发现,标的原管理层未如实披露真实经营及财务数据,导致其实际盈利能力远低于收购预期。为此,公司对贵州宏达持续计提大额商誉减值,累计金额规模较高,长期拖累整体业绩。财报显示,2022年—2024年,公司归母净利润、扣非净利润连续三年下滑,盈利收缩趋势凸显。

  2024年,高能环境虽达成营业收入145亿元,同比增长37.04%,但归母净利润仅为4.82亿元,同比下降4.52%,扣非后净利润更是同比下滑26.79%。值得关注的是,仅在2024年,贵州宏达单项便计提了0.61亿元的商誉减值。加之成本控制面临的压力,进一步压缩了公司的盈利空间。

  2025年5月,高能环境还因商誉减值计提依据不充分等问题,收到了北京证监局的警示函,其内部控制与会计处理的规范性受到了监管部门的关注。截至2025年三季度末,公司的商誉账面余额仍高达5.66亿元,后续仍存在减值风险。

  投资时间网、标点财经研究员注意到,进入2025年以来,高能环境的营收与利润呈现出明显的背离态势。截至前三季度,公司营业收入达101.60亿元,同比下降11.28%;归母净利润为6.46亿元,同比增长15.18%。

  分析认为,公司营收下滑主要受传统环保工程业务收缩及部分资源化子公司阶段性技改停产双重影响;盈利改善则高度依赖稀贵金属价格上行、核心资源化项目产能释放及业务结构优化。盈利的稳定性与可持续性仍存在较大不确定性,尚未从根本上扭转业绩承压局面。

  除盈利端压力外,高能环境负债规模持续攀升,财务压力不断加大。截至2025年前三季度,公司负债合计达到167.24亿元,较2014年上市初期增长12.44倍,负债扩张速度显著高于盈利增长速度,财务杠杆持续走高。截至三季度末,公司资产负债率为61.57%,虽较一季度的62.64%略有回落,但仍处于行业较高水平。尽管公司同期经营性现金流同比增长67.29%,但现金流规模对债务的覆盖仍显不足,短期偿债能力偏弱,资金链与流动性管理持续面临考验。

  投资时间网、标点财经研究员注意到,高能环境的外延式扩张需要大量资金投入,且伴随较高的经营与整合不确定性,这往往需要实际控制人在外部融资、资金担保、股权质押等方面提供持续支持。

  在高能环境多年规模化扩张过程中,李卫国为配合整体产业布局与战略落地,持续开展资金筹措与资本运作,直接推高了个人负债规模,债务压力不断累积。而公司自身已面临负债高企、盈利下滑、现金流与偿债能力承压的局面,难以在资金层面为实控人提供有效支撑,进一步加剧了其流动性紧张。

  尤为明显的是,高比例的股权质押显著加重了李卫国的债务压力。近两年来,李卫国质押股份占其持有股份的比例最高时接近六成。高比例质押导致融资成本偏高,股价波动引发补仓压力等问题,进一步增加了其个人债务负担。这也成为他此次计划减持股份、偿还个人债务的关键原因。

  高能环境近期股价走势图(元)

查股网为非盈利性网站 本页为转载如有版权问题请联系 767871486@qq.comQQ:767871486
Copyright 2007-2025
www.chaguwang.cn 查股网