chaguwang.cn-查股网.中国
查股网.CN
ST绝味(603517)内幕信息消息披露
 
个股最新内幕信息查询:    
 

因隐匿巨额收入,ST绝味补缴税款3.42亿元,如何弥补中小股东损失?

http://www.chaguwang.cn  2026-04-09  ST绝味内幕信息

来源 :新刊财经2026-04-09

  ST绝味虽然经自查后已经全额缴纳税款及滞纳金,从税务上解决了企业长期的财务风险,但是3.42亿元补交税款全部进入2025年及2026年当期损益,对公司近两年利润也将产生重大影响,实质上是公司当前的中小股东在为企业过去的违规行为“买单”。

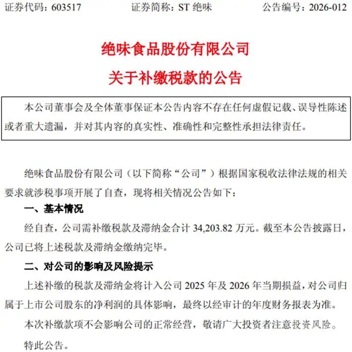
  ST绝味(603517,下称“公司”)曾连续五年通过其他账户隐匿加盟装修收入约7.23亿元,这一逆向财务造假并少缴大量税款的行为,近日迎来处理尾声。今年4月4日,公司公告其自查需补缴税款及滞纳金合计约3.42亿元,已全额缴纳。但由于需计入当期损益,去年归母净利润因此预计亏损1.6亿元–2.2亿元。

  图片来源:企业公告

  隐匿加盟装修收入7.23亿元

  ST绝味采用加盟模式,由总部为加盟店统一安排装修服务,并获得相应装修收入,这本应计入营收,但公司却在2017年至2021年期间,连续五年通过其他账户隐匿加盟装修收入,成为导致本次补税事件的核心违规行为。

  上述行为因证监会立案调查公司信披违法违规而被发现,2024年8月,证监会向公司下发立案告知书。2025年9月,证监会湖南监管局明确披露了公司隐匿加盟装修收入的违规事实及具体金额。本次公司完成自查并全额补缴税款及滞纳金共约3.42亿元,主要包括增值税、企业所得税、滞纳金,相当于为这五年的违规行为“买单”。公司董事长戴文军与财务总监等核心高管也受到罚款等处罚,公司股票简称也因此从“绝味食品”变更为“ST绝味”。

  公司隐匿的上述收入,未纳入正式财务核算,而是进入了体外资金池,理论上存在自留、自用、他用等多种可能性,虽然监管未披露资金具体去向及使用,但结合行业特点,有业内人士分析认为,部分收入不排除被反向用于补贴加盟商装修成本的可能性。

  7.23亿元隐匿收入的去向固然重要,但公司上述违规行为,已经对中小股东的利益造成了损害,谁该为此负责,值得深思。

  上述收入长期游离于公司财报之外,首先损害了中小股东的知情权与决策权,同时还存在因隐匿收入而减少分红的可能性,中小股东在2017-2021年期间或损失不菲的股息收益,而因财务数据失真、监管处罚落地给普通投资者带来的投资损失更难以估量。

  此外,ST绝味虽然经自查后已经全额缴纳税款及滞纳金,从税务上解决了企业长期的财务风险,但是3.42亿元补交税款全部进入2025年及2026年当期损益,对公司近两年利润也将产生重大影响,实质上是公司当前的中小股东在为企业过去的违规行为“买单”。

  按照证券法第85条规定,信息披露义务人(上市公司、控股股东、实控人、董监高、中介机构等)披露的信息有虚假记载、误导性陈述或重大遗漏,致投资者损失的,应当承担赔偿责任。所以公司全额补缴税款并不是本次事件的结束,对于中小股东而言,如何在此次事件中维护自身权益,才刚刚开始。

  门店收缩投资亏损,主业承压影响更甚

  2025年前9个月,公司归母净利润尚盈利2.8亿元,但补缴税款计入当期损益后,公司则预告亏损1.6亿元至2.2亿元,足见其影响力度。

  图片来源:企业公告

  但补税事件只是加剧了公司面临的盈利压力,公司仍预告2025年营收将下降12.09%到15.29%,这与公司主业承压密切相关。

  卤制品生产与销售是公司的核心主业和业绩来源,其主要供应加盟店,营收占比超七成。但2025年,公司主业面临门店收缩与产能闲置的双重困境,导致营收与盈利能力双双下降。

  数据来源:2024年财报

  自上市以来,公司一直以加盟模式为核心,快速扩张门店数量,巅峰时期门店数量超过1.5万家。但2025年以来,公司门店却呈现明显收缩趋势,根据窄门数据,截至2026年1月20日,公司在全国门店的数量约10713家,对比2024年中报披露的近15000家,门店收缩速度也明显超过行业平均水平。

  公司门店异常收缩的核心原因,与前期快速扩张导致门店质量参差不齐,部分加盟店因盈利能力低下而闭店有关。同时受消费趋势影响,卤味行业竞争加剧,客单价不断下滑,公司现有产品的竞争力也不足以支撑部分门店持续盈利,进一步导致门店收缩。此外,其社区店占比偏高,客流量与客单价更易受消费趋势的不利影响。值得注意的是,2024年中报以后,公司不再在财报中公布门店数量,这一行为被外界解读为关于其门店收缩的不利信号。

  公司前期曾大规模扩张产能,包括湖南阿瑞食品有限公司年产16500吨酱卤食品加工项目等,但受门店收缩影响,营收下滑又导致产能利用率严重不足,固定成本分摊增加,毛利率下降。

  自2017年以来,公司通过全资子公司深圳网聚投资有限公司,联合饿了么创立绝了基金,投资了夸父炸串、和府捞面等多个餐饮品牌,试图通过多元化投资布局,寻找第二增长曲线,但这些投资项目大多未能实现预期收益,有些反而出现大幅亏损,拖累公司业绩。

  公司在2025年业绩预告中,披露的亏损原因就包括“权益法核算下投资亏损”,即公司对外投资项目出现亏损,计入当期损益。2025年,公司投资的多个餐饮品牌出现亏损。当然,也有成功的投资案例,其子公司深圳网聚在2021年转让江苏和府股权,确认收入2800万美元,影响公司净利润约1.14亿元。

  图片来源:公司公告

  与ST绝味不同,周黑鸭、煌上煌在2025年均实现了盈利。周黑鸭更聚焦优质门店,重点布局商场、交通枢纽等优质场景,单店经营效率更高,其商业场景门店占比甚至超过50%。煌上煌则聚焦区域优势,其门店则主要集中在国内核心城市及江西、广西等优势区域,便于管理与运营。此外,ST绝味的产品主要以鸭制品为主,结构较单一,难以满足消费者多元化、健康化的消费需求。

  综合来看,卤味行业竞争日益激烈,周黑鸭、煌上煌等同行正持续挤压ST绝味的市场空间,公司要实现主业复苏,面临较大的竞争压力。不过ST绝味在资金、品牌、供应链等方面仍具备一定实力去支撑主业完成整改与优化,通过改善产品与服务质量,修复品牌形象,同时避免再次出现重大合规问题,公司仍有望重新获得消费者认可。

有问题请联系 767871486@qq.com 商务合作广告联系 QQ:767871486
Copyright 2007-2026
www.chaguwang.cn 查股网