来源 :每日经济新闻2025-10-08
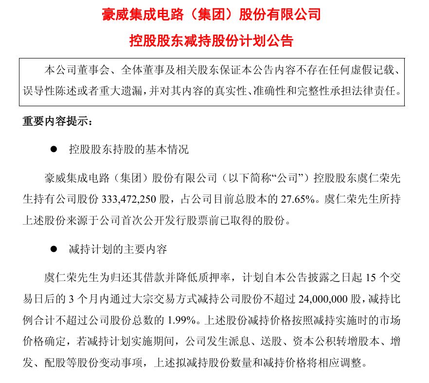
9月30日,A股芯片龙头豪威集团(603501.SH,股价151.17元,市值1823.1亿元)公告称,公司控股股东虞仁荣因归还借款并降低质押率,计划自公告披露之日起15个交易日后的3个月内通过大宗交易方式减持公司股份不超过2400万股,减持比例合计不超过公司股份总数的1.99%。
减持价格按照减持实施时的市场价格确定。若减持计划实施期间,公司发生派息、送股、资本公积转增股本、增发、配股等股份变动事项,上述拟减持股份数量和减持价格将相应调整。

9月30日,豪威集团收盘报151.17元/股,以此粗略计算,虞仁荣拟最高减持的这2400万股的最新市值为36.28亿元。
8月29日,豪威集团公布2025年半年报,公司营业收入为139.56亿元,同比上升15.42%;归母净利润为20.28亿元,同比上升48.34%;扣非归母净利润为19.51亿元,同比上升42.21%。
公司官网显示,豪威集团是全球排名前列的Fabless半导体设计公司。集团研发中心与业务网络遍布全球,2024年出货量超过110亿颗。