chaguwang.cn-查股网.中国
查股网.CN
吉比特(603444)内幕信息消息披露
 
个股最新内幕信息查询:    
 

吉比特预计一季度净利最高增87%至5.3亿元,多款游戏陆续上线

http://www.chaguwang.cn  2026-04-15  吉比特内幕信息

来源 :新浪乐居2026-04-15

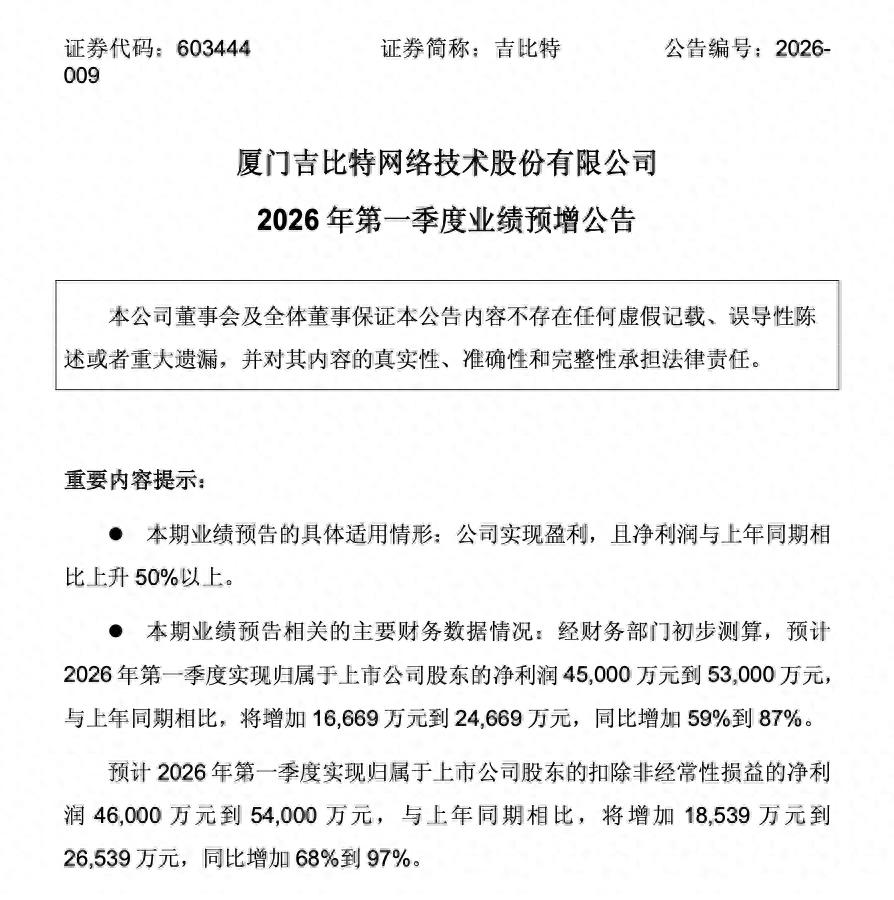
  4月14日,吉比特发布2026年第一季度业绩预增公告。

  根据公告,公司预计实现归属于上市公司股东的净利润为4.5亿元到5.3亿元,同比增加59%到87%。

  关于业绩变动,吉比特表示,2026年第一季度归属于上市公司股东的净利润和归属于上市公司股东的扣除非经常性损益的净利润均较2025年第一季度同比增加,主要系《杖剑传说(大陆版)》《道友来挖宝》《杖剑传说(境外版)》《问剑长生(境外版)》《九牧之野》等产品于2025年第二季度至第四季度陆续上线,相比上年同期贡献增量利润。

  公开资料显示,吉比特专注于网络游戏的研发及运营业务。自2004年成立以来,公司深耕游戏市场,成功研发出《问道》端游、《问道手游》《一念逍遥》《问剑长生》等多款立足于中华传统文化的游戏。

  截至发稿时,吉比特报357.58元,涨0.43%,总市值约257.60亿元。

有问题请联系 767871486@qq.com 商务合作广告联系 QQ:767871486
Copyright 2007-2026
www.chaguwang.cn 查股网