chaguwang.cn-查股网.中国
查股网.CN
鼎信通讯(603421)内幕信息消息披露
 
个股最新内幕信息查询:    
 

“老将”让位,“新帅”登场,鼎信通讯的“自我革命”能成功吗?

http://www.chaguwang.cn  2025-12-03  鼎信通讯内幕信息

来源 :新浪财经2025-12-03

  “一纸普通的工商变更公告,背后往往隐藏着一家公司战略转向的密码。当 鼎信通讯 的法定代表人从联合创始人曾繁忆变更为“空降”仅两月的董事长刘敏时,市场看到的不仅是一次简单的人事变动,更是一场关乎公司未来命运的深层治理 革命 。”

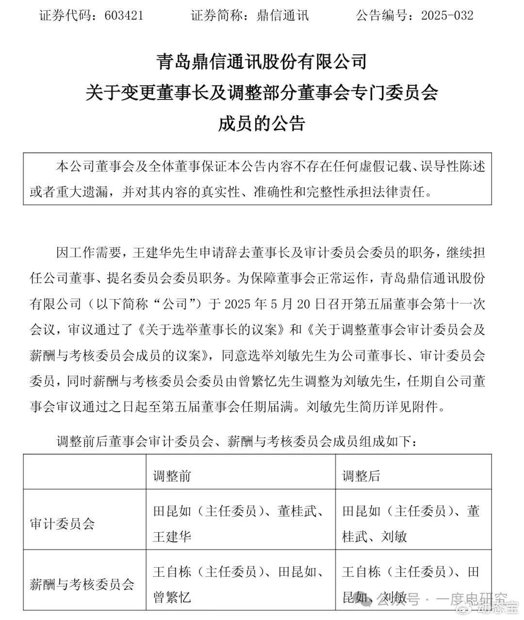
  近日,青岛 鼎信通讯 股份有限公司完成了一项关键的工商变更登记。其法定代表人从公司元老、联合创始人兼总经理曾繁忆,正式变更为新任董事长刘敏。

  对于外界而言,这或许只是上市公司高管名单中一个寻常的更新。但对于密切关注 鼎信通讯 的人来说,这却是一个极具象征意义的节点。

  它标志着,这家由技术创始人一手带大的企业,正试图打破“创始人即公司”的传统窠臼,毅然迈向更加制度化、专业化的现代公司治理新阶段。

  一、一场环环相扣的人事布局

  任何重大的变更都不是孤立事件。让我们梳理一下这次法定代表人变更背后那条清晰的人事变动链条:

  起点:原董事长卸任。2025年5月,公司联合创始人、长期担任董事长的王建华因“工作原因”请辞董事长职务。值得注意的是,他并未离开公司,仍保留董事席位。这为后续的平稳过渡埋下了伏笔。

  关键一步:新董事长登场。几乎在同一时间,董事会选举刘敏为新任董事长。根据最新修订的公司章程——“董事长为公司的法定代表人”——法人之位随之易主便成了顺理成章的程序。

  最终落定:工商变更完成。随着工商登记的更新,这场由内而外的权力交接正式完成。

  可以看出,这绝非仓促之举,而是一系列深思熟虑、有序推进的董事会决议的结果。其核心逻辑是将公司的最高代表权与董事长这一职位强绑定,而非与某位特定的创始人绑定。

  二、“技术派”让位、“跨界派”掌舵

  这次变更的核心,是两个人的角色转换:退后一步的曾繁忆和走向前台的刘敏。

  曾繁忆,这位1964年出生的工程师兼企业家,是 鼎信通讯 的灵魂人物之一。2008年,他与王建华共同创立公司,十七年来,他长期担任总经理,深度参与公司的日常运营与技术发展,是典型的“技术+管理”型创始人。

  此次交出法定代表人印章,更像是一种“退居二线”,将公司的象征性代表权交出,但依然牢牢把控着公司的运营主线。这体现了一种胸怀,一种为了公司长远发展而让渡个人权力的格局。

  反之,新任法定代表人刘敏则是一位极具故事性的“空降兵”。他的履历堪称华丽: 清华大学 博士、前政府规划部门官员、大型央企 保利地产 系的高管。这份简历透露出几个关键信息:

  高学历与宏观视野:顶尖学府的背景意味着其具备强大的学习能力和系统思维。

  政府与资源整合能力:早年的规划局工作经历,使其深谙政策法规和公共事务运作,这对于一家需要与各级政府、国有企业打交道的通讯设备公司而言,是宝贵的隐性资产。

  大型企业管理经验:在 保利地产 这样的世界500强企业担任要职,证明其拥有驾驭复杂组织、处理大规模资本运作和战略投资的实战经验。

  简而言之,刘敏的接棒,清晰地传递出 鼎信通讯 在下一盘大棋:他们需要的不仅是一位技术管理者,更是一位能够整合高端资源、引领资本运作、推动公司实现新一轮跨越式发展的战略家。

  三、“破”与“立”

  为何 鼎信通讯 要在此刻进行如此深刻的调整?其动因源于对过去的反思与对未来的憧憬。

  一方面,这是对“历史遗留问题”的主动切割与制度性补救。公告中提及的“实控人离婚股份分割未及时披露事件”如同一面镜子,照出了公司过去在内部治理和信息透明度上存在的瑕疵。2017年发生的重大事件,直到2024年才被迫披露,这不仅引发了监管关注,更损伤了市场信任。

  此次改革,通过设立“董事长即为法定代表人”的明确章程条款,将权力关进制度的笼子里,是从“人治”色彩向“法治”结构转型的关键一步。同时,近期公司取消监事会、扩大经营范围等一系列举措,都构成了一个完整的治理优化拼图。其核心目标就是:建立更清晰、更规范、更符合现代企业制度的决策与监督机制,从根本上杜绝因个人行为而引发的公司治理风险。

  另一方面,这是公司进入新发展阶段的必然要求。创业期靠的是创始人的激情与敏锐,但当公司成长为一家成熟的公众公司后,面临的挑战是战略布局、资本并购、国际化竞争等更为复杂的课题。创始人团队或许仍是技术产品和业务拓展的核心,但在公司顶层战略和资源整合上,引入刘敏这样具有跨界视野和丰富经验的职业经理人,无疑是更优选择。

  这并非对创始人作用的否定,恰恰相反,这是一种升级。王建华与曾繁忆两位创始人从台前转向幕后,专注于他们更擅长的技术研发与长远规划,而将公司的战略执行和对外代表权交给专业经理人,这实现了创始团队与职业经理人之间的优势互补和权力制衡。

  四、中国科技企业的“成人礼”

  鼎信通讯 的案例,是中国众多科技型企业成长路径的一个缩影。许多公司都面临着“创始人拐点”的考验:当企业度过生存期,迈向规模化、平台化发展时,创始人自身的知识结构、精力与公司的需求之间可能产生裂痕。

  是紧紧抓住权力不放,还是大胆引入外部精英,完成从“企业家的企业”到“企业的企业家”的转变?这需要极大的勇气和智慧。

  鼎信通讯 的选择,为同行提供了一个值得观察的样本。这场“自我 革命 ”能否成功,尚需时间检验。新帅刘敏能否快速融入并带来实质性改变?新旧团队能否高效融合?这些都是摆在眼前的现实挑战。

  但无论如何,主动求变总好过被动挨打。通过法人变更这一象征性事件, 鼎信通讯 向市场宣告了其告别旧有模式、追求更高治理标准的决心。

  结语

  鼎信通讯 的法定代表人变更,远非工商登记信息栏里一次简单的更新。它是一套组合拳的关键一环,背后是公司对治理短板的深刻反思,是对未来发展战略的重新锚定。从“创始人时代”迈向“职业经理人时代”,这道门槛,跨过去海阔天空,跨不过去则可能陷入内耗。

  这次“换帅”,是 鼎信通讯 给自己举办的一场“成人礼”。

  礼成之后,等待它的是更广阔的舞台,也是更严峻的挑战。而市场,正拭目以待。

查股网为非盈利性网站 本页为转载如有版权问题请联系 767871486@qq.comQQ:767871486
Copyright 2007-2025
www.chaguwang.cn 查股网