来源 :金融界2024-12-26
连遭两大电网“拉黑”,12月19日、12月23日龙虎榜单上鼎信通讯备受关注。
今日,鼎信通讯盘中-9.97%跌停。截至10:58,报8.49元/股,成交506.77万元,换手率0.09%,总市值55.37亿元。
在股价跌停之前,鼎信通讯一度拿下五连板,就此公司也是连续发布股价异动公告。据WIND数据显示,该公司暂无公募基金持股。

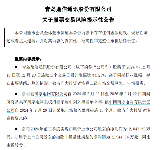
较早的一份异动公告发布于12月19日晚间。12月20日晚间,鼎信通讯再次发布股票交易风险提示性公告,称“公司股票2024年12月18日至12月20日连续三个交易日累计涨幅达33.23%,高于同期行业涨幅,存在市场情绪过热的情形,敬请广大投资者注意二级市场交易风险,审慎投资”。

12月23日晚间公告中,鼎信通讯提到,公司股票近2个交易日内累计换手率高达20.30%。截至公告日公司股票市盈率(TTM)高达126.93倍,约是同行业市盈率中位值的3倍,公司股价短期内波动较大,存在较高的炒作风险。另据该公司《关于控股股东、实际控制人部分股份解除冻结的公告》中提到,公司控股股东、实控人王建华所持公司部分被冻结的无限售流通股股票解除冻结。本次解除冻结股份数量为1407.91万股,占其所持股份比例的9.27%,占公司总股本的2.16%。

12月24日公告,鼎信通讯提到经公司自查并向控股股东、实际控制人书面发函确认,截至本公告披露日,公司控股股东、实际控制人不存在应披露而未披露的重大信息。此外,根据鼎信通讯披露的增持计划,公司控股股东、实际控制人及部分董监高计划自2024年7月31日起6个月内,通过上海证券交易所系统允许的方式增持公司股份,合计增持金额不低于1200万元且不超过2000万元。截至本公告披露日,该增持计划正在实施中,尚未完成。
资料显示,青岛鼎信通讯股份有限公司位于青岛市市南区宁夏路288号6号楼5楼B区,公司是一家以自主研发平台、自主IC设计、自主嵌入式软件、自主工程设计和自主自动化生产为基础的集团化企业,主要业务板块包括营销计量、智慧配网、新能源、智慧水务、智慧路灯、智慧消防、铁塔业务。公司在青岛、上海和西安三地设有研发基地,且拥有3大基础平台--自主原创芯片、全价值链智能制造平台和CNAS认证的全过程质量管控体系,总建筑面积36万㎡,其中22万㎡为自动化生产基地、3.7万㎡为研发中心、2.2万㎡为CNAS认可实验室。
截至10月31日,鼎信通讯股东户数2.99万,人均流通股2.18万股。
2024年1月-9月,鼎信通讯实现营业收入22.54亿元,同比增长3.52%;归属净利润-2843.69万元,同比减少152.84%。
相关资料:
国家电网拉黑和南方电网禁入会在2-3年内对鼎信通讯经营产生持续不利影响
鼎信通讯被国家电网有限公司自 2024 年 2 月 23 日至 2026 年 2 月 22 日期间所有品类在国家电网系统招标采购中列入黑名单 2 年;被中国南方电网有限责任公司自 2024 年 7 月 29 日起采取市场禁入处理措施 15 个月。
